Installation
This document provides detailed installation instructions for the jsjiit library across different environments and use cases. It covers CDN-based browser installation, npm package installation, version selection, and system requirements.
For a quick introduction to using the library after installation, see Quick Start Guide. For details about the build artifacts and distribution pipeline, see Build and Distribution.
Installation Overview
The jsjiit library is distributed through two primary channels: the jsdelivr CDN for browser applications and the npm registry for projects with package managers. Both methods provide access to the same ES module bundles generated by the build system.

Sources: package.json1-61 README.md20-28
System Requirements
The jsjiit library targets modern browser environments with ES2020+ support. No polyfills or transpilation are required for supported environments.
| Requirement | Specification | Notes |
|---|---|---|
| JavaScript Version | ES2020 or later | ES modules with async/await support |
| Browser Type | Modern browsers | Chrome 80+, Firefox 74+, Safari 13.1+, Edge 80+ |
| Module System | ES Modules (ESM) | Uses import statements |
| Package Type | Pure ESM | No CommonJS support |
| Runtime | Browser only | Not compatible with Node.js runtime |
Sources: package.json8 package.json22-25
Installation Methods Comparison
The following table compares the available installation methods to help you choose the appropriate approach:
| Method | Use Case | Bundle Access | Version Control | Build Step Required |
|---|---|---|---|---|
| CDN Import | Quick prototyping, static sites | jsjiit.min.esm.js only |
Manual URL update | No |
| npm Install | Production applications, version locking | All bundles + sources | package.json managed |
No (pre-built) |
| Direct File | Custom build pipelines, bundler integration | All bundles + sources | Manual file management | Depends on use case |
Sources: package.json6-7 package.json22-29
CDN Installation (Recommended for Browser Applications)
The jsdelivr CDN provides immediate access to the jsjiit library without requiring a package manager. This method is ideal for browser-based applications, demos, and rapid prototyping.
Import Syntax
<script type="module">
import { WebPortal } from 'https://cdn.jsdelivr.net/npm/jsjiit@0.0.23/dist/jsjiit.min.esm.js';
// Library is now available
const portal = new WebPortal();
</script>
CDN URL Structure

Sources: README.md24 package.json2-3 package.json22-25
Version Pinning Strategies
| Strategy | URL Format | Behavior | Recommended For |
|---|---|---|---|
| Exact Version | jsjiit@0.0.23/dist/... |
Fixed version, no auto-updates | Production deployments |
| Latest Version | jsjiit/dist/... |
Auto-updates to newest release | Development, testing |
| Minor Range | jsjiit@0.0.x/dist/... |
Updates within 0.0.* series | Balanced approach |
Available CDN Bundles
The CDN provides access to both production and development bundles:
https://cdn.jsdelivr.net/npm/jsjiit@0.0.23/dist/jsjiit.min.esm.js // Minified production
https://cdn.jsdelivr.net/npm/jsjiit@0.0.23/dist/jsjiit.esm.js // Unminified development
https://cdn.jsdelivr.net/npm/jsjiit@0.0.23/dist/jsjiit.min.esm.js.map // Source map
Sources: package.json6-7 README.md24
NPM Installation
For projects using npm, yarn, or pnpm, the jsjiit package can be installed as a dependency. This method provides version locking through package-lock.json and access to all distributed files.
Installation Command
# Using npm
npm install jsjiit
# Using yarn
yarn add jsjiit
# Using pnpm
pnpm add jsjiit
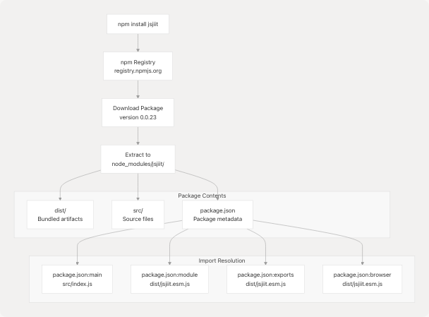
Package Resolution Flow

Sources: package.json1-29
Import Syntax After Installation
Once installed via npm, the library can be imported using the package name:
// ES module import (recommended)
import { WebPortal } from 'jsjiit';
// The import resolves to dist/jsjiit.esm.js via package.json:exports
Package.json Export Configuration
The jsjiit package defines specific export paths that determine which files are used by different tools:
| Field | Path | Resolved By |
|---|---|---|
main |
src/index.js |
Legacy CommonJS tools (fallback) |
module |
dist/jsjiit.esm.js |
Modern bundlers (webpack, rollup) |
browser |
dist/jsjiit.esm.js |
Browser-aware bundlers |
exports.import |
dist/jsjiit.esm.js |
Node.js ESM resolution |
Sources: package.json5-7 package.json22-25
Included Files
The npm package includes only the files specified in the files field:
node_modules/jsjiit/
├── dist/
│ ├── jsjiit.min.esm.js (production bundle)
│ ├── jsjiit.min.esm.js.map (source map)
│ ├── jsjiit.esm.js (development bundle)
│ └── jsjiit.esm.js.map (source map)
├── src/
│ ├── index.js (public API surface)
│ ├── wrapper.js (WebPortal classes)
│ ├── encryption.js (AES-CBC cryptography)
│ ├── attendance.js (data models)
│ ├── registration.js (data models)
│ ├── exam.js (data models)
│ ├── exceptions.js (error classes)
│ ├── feedback.js (enums)
│ └── utils.js (utilities)
└── package.json
Sources: package.json26-29
Direct File Usage
For advanced use cases requiring direct file access, the library files can be referenced explicitly. This is useful for custom bundler configurations or when debugging.
Accessing Specific Bundles
// Import minified production bundle directly
import { WebPortal } from './node_modules/jsjiit/dist/jsjiit.min.esm.js';
// Import unminified development bundle for debugging
import { WebPortal } from './node_modules/jsjiit/dist/jsjiit.esm.js';
// Import from source (requires bundler)
import { WebPortal } from './node_modules/jsjiit/src/index.js';
Bundle Characteristics
| Bundle | Size | Minified | Source Map | Use Case |
|---|---|---|---|---|
dist/jsjiit.min.esm.js |
Smallest | Yes | Yes | Production deployment |
dist/jsjiit.esm.js |
Larger | No | Yes | Development debugging |
src/index.js |
N/A | No | N/A | Custom build pipeline |
Sources: package.json6-7 package.json26-29
Version Selection and Updates
The jsjiit library follows semantic versioning. The current stable version is defined in package.json.
Checking Installed Version
// After import
import { WebPortal } from 'jsjiit';
// The version is not exposed programmatically
// Check package.json or npm list instead
Check installed version via npm
npm list jsjiit
View package information
npm info jsjiit
Check latest available version
npm show jsjiit version
### Version Update Strategy

**Sources:** [package.json3](https://github.com/codeblech/jsjiit/blob/d123b782/package.json#L3-L3) [README.md27-28](https://github.com/codeblech/jsjiit/blob/d123b782/README.md#L27-L28)
### Updating the Package
Update to latest version
npm update jsjiit
Update to specific version
npm install jsjiit@0.0.24
Update to latest within semver range
npm install jsjiit@^0.0.23
---
## Installation Verification
After installation, verify the library is accessible and functioning correctly.
### Basic Import Test
### Verification Checklist
| Check | Expected Result | Failure Indicates |
| --- | --- | --- |
| Import succeeds | No error thrown | Correct URL/path, network access |
| `typeof WebPortal` | `"function"` | Valid export, ES module support |
| `new WebPortal()` | Object instance | Constructor works, no initialization errors |
| `typeof portal.student_login` | `"function"` | Public API surface intact |
**Sources:** [README.md34-38](https://github.com/codeblech/jsjiit/blob/d123b782/README.md#L34-L38) [src/index.js1-10](https://github.com/codeblech/jsjiit/blob/d123b782/src/index.js#L1-L10) (referenced indirectly)
---
## Troubleshooting
### Common Installation Issues
| Symptom | Possible Cause | Solution |
| --- | --- | --- |
| `Uncaught SyntaxError` in import | Missing `type="module"` attribute | Add to `<script>` tag |
| `Cannot use import statement` | Non-module script context | Wrap in `<script type="module">` |
| `404 Not Found` from CDN | Incorrect version number | Verify version exists on npm/jsdelivr |
| Module not found after npm install | Import path incorrect | Use `'jsjiit'` not relative path |
| Wrong bundle loaded | Export field misconfiguration | Check bundler ESM support |
### Browser Console Verification
// Test in browser console after import import('https://cdn.jsdelivr.net/npm/jsjiit@0.0.23/dist/jsjiit.min.esm.js') .then(module => { console.log('Available exports:', Object.keys(module)); // Expected: ["WebPortal", ...] }) .catch(err => { console.error('Import failed:', err); });
**Sources:** [README.md20-28](https://github.com/codeblech/jsjiit/blob/d123b782/README.md#L20-L28) [package.json8](https://github.com/codeblech/jsjiit/blob/d123b782/package.json#L8-L8)
---
## Next Steps
After successful installation, proceed to [Quick Start Guide](2.2-quick-start-guide) to learn basic usage patterns, or consult the [API Reference](3-api-reference) for comprehensive documentation of all available methods and classes.
For information about the build system that produces these distribution artifacts, see [Build System](5.1-build-system). For details on dependency management and the development toolchain, see [Dependency Management](5.3-dependency-management).