WebPortal Class
Purpose and Scope
This document provides a comprehensive reference for the WebPortal class, which is the primary interface for interacting with the JIIT Web Portal API. The class abstracts the complexity of authentication, encryption, and API communication, providing a simple async/await interface for accessing student data.
This page covers the WebPortal class structure, initialization, session management, and the internal HTTP client architecture. For detailed documentation of specific method groups, see:
- Authentication details: Authentication and Session Management
- Attendance methods: Attendance Methods
- Registration methods: Registration and Subject Methods
- Exam methods: Exam and Schedule Methods
- Academic records: Academic Records Methods
- Feedback and account operations: Feedback and Account Methods
- Error types and handling: Error Handling
- Return type structures: Data Models
Sources: src/wrapper.js72-671 README.md1-113
Class Structure
The WebPortal class is defined in src/wrapper.js75-671 and serves as the main API wrapper. It maintains a single session object and provides methods for all portal operations.
Constructor
constructor()
The constructor initializes a new WebPortal instance with no active session. The session is set to null until authentication succeeds.
Location: src/wrapper.js79-81
Properties:
| Property | Type | Description |
|---|---|---|
session |
WebPortalSession |
null |
WebPortal Class Architecture

Sources: src/wrapper.js75-671
Session Management
The WebPortal class collaborates with the WebPortalSession class to manage authentication state. After successful login, the session object stores credentials and provides methods for generating authenticated headers.
WebPortalSession Class
The WebPortalSession class is defined in src/wrapper.js25-70 and encapsulates all session-related data:
| Property | Type | Description | Source |
|---|---|---|---|
raw_response |
Object |
Complete API response from login | Line 40 |
regdata |
Object |
Registration data containing user details | Line 41 |
institute |
string |
Institute name label | Line 44 |
instituteid |
string |
Institute identifier | Line 45 |
memberid |
string |
User's member ID | Line 46 |
userid |
string |
User ID | Line 47 |
token |
string |
JWT authentication token | Line 49 |
expiry |
Date |
Token expiration timestamp | Line 51 |
clientid |
string |
Client identifier | Line 53 |
membertype |
string |
Type of member (e.g., "S" for student) | Line 54 |
name |
string |
User's full name | Line 55 |
enrollmentno |
string |
Enrollment number | Line 56 |
Session Creation Flow

Sources: src/wrapper.js25-70 src/wrapper.js168-186
HTTP Client Architecture
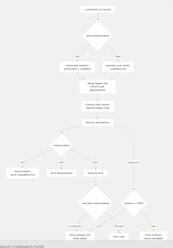
The __hit() method (src/wrapper.js97-158) is the internal HTTP client that all API methods use. It handles request construction, header management, error handling, and response parsing.
Method Signature
async __hit(method, url, options = {})
Parameters:
| Parameter | Type | Description |
|---|---|---|
method |
string |
HTTP method (GET, POST, etc.) |
url |
string |
Full API endpoint URL |
options.headers |
Object |
Additional headers to include |
options.json |
Object |
JSON payload (auto-stringified) |
options.body |
string |
Raw body payload |
options.authenticated |
boolean |
Whether request requires authentication |
options.exception |
Error |
Custom exception class to throw on error |
Returns: Promise<Object> - Parsed JSON response from API
Throws: Exception class specified in options.exception, defaults to APIError
Request Processing Pipeline

Sources: src/wrapper.js97-158
Error Handling Strategy
The __hit() method implements a multi-layered error handling strategy:
-
HTTP Status Errors (src/wrapper.js138-143):
513: Server temporarily unavailable401: Session expired (throwsSessionExpired)
-
Response Status Errors (src/wrapper.js147-149):
- Checks
resp.status.responseStatus !== "Success" - Throws exception with formatted status details
- Checks
-
Network Errors (src/wrapper.js151-157):
- Catches
TypeErrorfor CORS failures - Re-throws with appropriate error message
- Catches
Sources: src/wrapper.js97-158 src/exceptions.js1
API Constants
The module exports two constants used throughout the library:
API Base URL
export const API = "https://webportal.jiit.ac.in:6011/StudentPortalAPI";
Location: src/wrapper.js14
All API endpoints are constructed by appending paths to this base URL.
Default CAPTCHA
export const DEFCAPTCHA = { captcha: "phw5n", hidden: "gmBctEffdSg=" };
Location: src/wrapper.js20
Default CAPTCHA values used for login, bypassing manual CAPTCHA entry. These values are provided by the JIIT portal and enable automated login.
Sources: src/wrapper.js14 src/wrapper.js20
Method Organization by Category
The WebPortal class provides 25+ public methods organized into functional categories:
Method Categories Table
| Category | Method Count | Example Methods | Authentication Required |
|---|---|---|---|
| Authentication | 1 | student_login() |
No |
| Personal Data | 3 | get_personal_info(), get_student_bank_info(), change_password() |
Yes |
| Attendance | 3 | get_attendance_meta(), get_attendance(), get_subject_daily_attendance() |
Yes |
| Registration | 2 | get_registered_semesters(), get_registered_subjects_and_faculties() |
Yes |
| Exam Events | 3 | get_semesters_for_exam_events(), get_exam_events(), get_exam_schedule() |
Yes |
| Academic Records | 5 | get_semesters_for_marks(), download_marks(), get_grade_card(), get_sgpa_cgpa() |
Yes |
| Financial | 2 | get_fines_msc_charges(), get_fee_summary() |
Yes |
| Other Services | 3 | get_hostel_details(), get_subject_choices(), fill_feedback_form() |
Yes |
Data Flow Pattern
Most methods follow a common pattern:

Sources: src/wrapper.js192-670
Authentication Decorator Pattern
The WebPortal class uses a decorator pattern to enforce authentication requirements on methods. This is implemented using the authenticated() function (src/wrapper.js679-686) and applied to methods listed in the authenticatedMethods array (src/wrapper.js692-715).
Decorator Implementation

Protected Methods List
The following methods are wrapped with the authenticated() decorator (src/wrapper.js692-715):
get_personal_infoget_student_bank_infochange_passwordget_attendance_metaget_attendanceget_subject_daily_attendanceget_registered_semestersget_registered_subjects_and_facultiesget_semesters_for_exam_eventsget_exam_eventsget_exam_scheduleget_semesters_for_marksdownload_marksget_semesters_for_grade_cardget_grade_cardget_sgpa_cgpaget_hostel_detailsget_fines_msc_chargesget_fee_summaryget_subject_choices
The decorator is applied to the prototype in src/wrapper.js717-719:
authenticatedMethods.forEach((methodName) => {
WebPortal.prototype[methodName] = authenticated(WebPortal.prototype[methodName]);
});
Sources: src/wrapper.js679-719
Usage Patterns
Basic Initialization and Login
import { WebPortal } from 'https://cdn.jsdelivr.net/npm/jsjiit/dist/jsjiit.min.esm.js';
const portal = new WebPortal();
await portal.student_login('username', 'password');
Sources: README.md21-38 test.html20-34
Typical Method Call Flow
- Create Instance:
new WebPortal() - Authenticate:
await portal.student_login(user, pass) - Fetch Metadata: Many operations require fetching metadata first (e.g., semesters, headers)
- Retrieve Data: Use metadata to request specific data
- Handle Errors: Wrap calls in try-catch for error handling
Example: Attendance Retrieval Workflow
// Get metadata
const meta = await portal.get_attendance_meta();
const semester = meta.latest_semester();
const header = meta.latest_header();
// Get attendance
const attendance = await portal.get_attendance(header, semester);
Sources: README.md50-55 test.html36-42
Example: Grade Card Retrieval Workflow
// Get available semesters
const semesters = await portal.get_semesters_for_grade_card();
// Get grade card for latest semester
const grades = await portal.get_grade_card(semesters[0]);
Sources: README.md43-47 test.html72-75
Integration with Other Modules
The WebPortal class depends on several other modules:
Module Dependencies
| Module | Import | Purpose |
|---|---|---|
exceptions.js |
Exception classes | Error handling (src/wrapper.js1) |
registration.js |
RegisteredSubject, Registrations |
Data models (src/wrapper.js2) |
attendance.js |
AttendanceMeta, AttendanceHeader, Semester |
Data models (src/wrapper.js3) |
exam.js |
ExamEvent |
Data models (src/wrapper.js4) |
encryption.js |
generate_local_name, serialize_payload |
Security functions (src/wrapper.js5) |
Relationship with Domain Models

Sources: src/wrapper.js1-5 src/attendance.js1 src/registration.js1 src/exam.js1
Private Methods
The WebPortal class includes two private helper methods (prefixed with __):
__get_program_id()
Location: src/wrapper.js451-458
Retrieves the program ID needed for grade card operations. Called internally by get_grade_card().
__get_semester_number()
Location: src/wrapper.js483-493
Retrieves the current semester number for the logged-in student. Called internally by get_sgpa_cgpa().
Both methods are protected by the authenticated() decorator (src/wrapper.js707-708).