Automated Documentation Deployment
Purpose and Scope
This document describes the automated CI/CD pipeline that generates API documentation from source code and deploys it to GitHub Pages. The system uses GitHub Actions to execute the JSDoc documentation generator and publish versioned documentation on every push to the main branch.
For information about JSDoc configuration and documentation generation settings, see JSDoc Configuration. For the overall documentation system architecture, see Documentation System.
Overview
The automated documentation deployment system consists of a GitHub Actions workflow that:
- Triggers on pushes to the main branch
- Extracts the current package version from
package.json - Generates HTML documentation using JSDoc
- Deploys the versioned documentation to GitHub Pages
The generated documentation is version-specific and published to https://codeblech.github.io/jsjiit/docs/jsjiit/{version}/, where {version} corresponds to the version defined in package.json.
Sources: .github/workflows/jsdoc-build.yaml1-27 package.json2-3
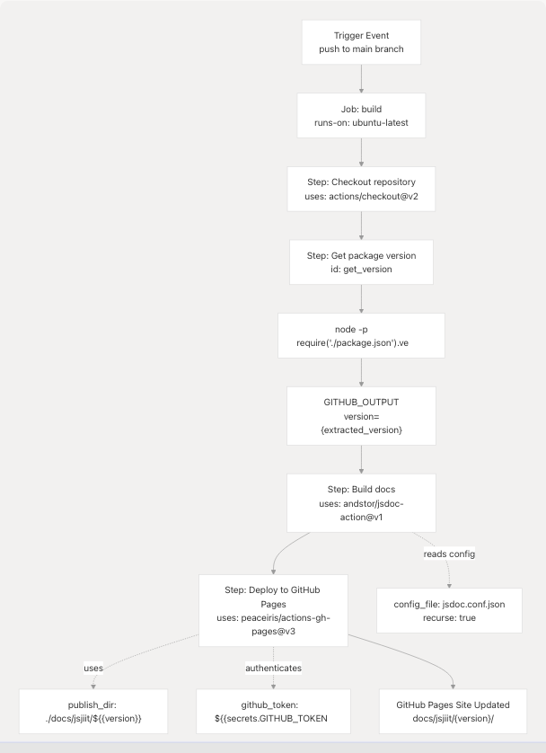
Automation Pipeline Architecture
The following diagram illustrates the complete automated documentation deployment pipeline:

Sources: .github/workflows/jsdoc-build.yaml1-27
Workflow Configuration
The automation is defined in .github/workflows/jsdoc-build.yaml and configured to run on specific events and with specific permissions.
Trigger Configuration
The workflow is triggered on pushes to the main branch:
.github/workflows/jsdoc-build.yaml1-4
This ensures documentation is rebuilt and deployed whenever changes are merged to the main branch.
Permissions
The workflow requires write permissions to the repository contents to deploy to GitHub Pages:
.github/workflows/jsdoc-build.yaml8-9
Runtime Environment
The workflow runs on the latest Ubuntu runner provided by GitHub Actions:
.github/workflows/jsdoc-build.yaml10
Sources: .github/workflows/jsdoc-build.yaml1-10
Build Process Steps
The build job consists of four sequential steps that checkout code, extract version information, generate documentation, and deploy to GitHub Pages.
Step 1: Repository Checkout
The first step clones the repository to the GitHub Actions runner:
.github/workflows/jsdoc-build.yaml12-13
This uses the actions/checkout@v2 action to retrieve the full repository contents.
Step 2: Version Extraction
The workflow extracts the current package version from package.json using Node.js:
.github/workflows/jsdoc-build.yaml14-16
The version is extracted by executing node -p "require('./package.json').version" and storing it in the GITHUB_OUTPUT environment file. This allows subsequent steps to reference the version via ${{ steps.get_version.outputs.version }}.
Step 3: Documentation Generation
The JSDoc documentation is generated using the andstor/jsdoc-action@v1 action:
.github/workflows/jsdoc-build.yaml17-21
The action uses the JSDoc configuration file at jsdoc.conf.json1-25 and processes source files recursively. The generated documentation is output to ./docs/ as specified in the JSDoc configuration.
Step 4: GitHub Pages Deployment
The final step deploys the generated documentation to GitHub Pages:
.github/workflows/jsdoc-build.yaml22-26
The peaceiris/actions-gh-pages@v3 action publishes the versioned documentation directory (./docs/jsjiit/{version}) to the gh-pages branch using the GITHUB_TOKEN secret for authentication.
Sources: .github/workflows/jsdoc-build.yaml12-26
Deployment Mechanism
The following diagram shows how the deployment action interacts with GitHub's infrastructure:

Sources: .github/workflows/jsdoc-build.yaml1-27 package.json3 jsdoc.conf.json14-16
Versioned Documentation Structure
The deployment creates a versioned documentation structure that allows multiple versions of the documentation to coexist.
Version-Specific Publishing
The publish directory is dynamically constructed using the extracted version:
.github/workflows/jsdoc-build.yaml26
This results in documentation being published to a version-specific path. For example, if package.json defines version 0.0.23, the documentation is published to:
./docs/jsjiit/0.0.23/
Documentation URL Pattern
The resulting GitHub Pages URL follows the pattern:
https://codeblech.github.io/jsjiit/docs/jsjiit/{version}/index.html
Where {version} is replaced with the actual version number from package.json.
Benefits of Versioned Documentation
| Benefit | Description |
|---|---|
| Version Preservation | Historical documentation for older versions remains accessible |
| Parallel Development | Documentation for pre-release versions can exist alongside stable versions |
| URL Stability | Version-specific URLs never change, providing stable reference links |
| Deployment Safety | New documentation doesn't overwrite previous versions |
Sources: .github/workflows/jsdoc-build.yaml26 package.json3
Integration with Package Management
The documentation deployment is integrated with the package publishing workflow through version synchronization.
Version Source of Truth
The package.json serves as the single source of truth for version information:
This version is used by:
- npm package publishing
- Documentation deployment path
- JSDoc metadata generation
Documentation Script
While the automated deployment uses GitHub Actions, developers can generate documentation locally using the npm script:
This script runs JSDoc with the same configuration file used by the GitHub Actions workflow, ensuring consistency between local and deployed documentation.
Git Ignore Configuration
The locally generated documentation directory is excluded from version control:
This prevents committing generated documentation to the repository, as it is automatically generated and deployed by GitHub Actions.
Sources: package.json3-14 .gitignore2
Workflow Execution Flow
The following diagram maps the workflow steps to specific code entities and configuration files:

Sources: .github/workflows/jsdoc-build.yaml1-27 jsdoc.conf.json1-25
Error Handling and Permissions
The workflow includes several mechanisms to ensure reliable documentation deployment.
Required Permissions
The workflow explicitly requests contents: write permission:
.github/workflows/jsdoc-build.yaml8-9
This permission is required for the peaceiris/actions-gh-pages@v3 action to push to the gh-pages branch.
Authentication
The deployment step uses the built-in GITHUB_TOKEN secret:
.github/workflows/jsdoc-build.yaml25
This token is automatically provided by GitHub Actions and has the necessary permissions to deploy to GitHub Pages when contents: write is specified.
Workflow Failures
If any step fails, the workflow stops execution and reports the failure. Common failure scenarios include:
| Scenario | Cause | Resolution |
|---|---|---|
| Version extraction fails | Invalid package.json syntax |
Fix JSON syntax in package.json |
| JSDoc build fails | Invalid JSDoc comments or configuration | Fix JSDoc annotations in source files |
| Deployment fails | Insufficient permissions | Verify contents: write permission is set |
| Missing configuration | jsdoc.conf.json not found |
Ensure configuration file exists in repository root |
Sources: .github/workflows/jsdoc-build.yaml8-25
Summary
The automated documentation deployment system provides a fully automated pipeline that:
- Triggers automatically on pushes to the main branch
- Extracts version dynamically from
package.json - Generates documentation using JSDoc with the configuration defined in
jsdoc.conf.json - Deploys to GitHub Pages in a version-specific directory structure
- Requires no manual intervention after initial setup
This automation ensures documentation remains synchronized with the codebase, provides version-specific documentation URLs, and eliminates manual deployment tasks.
Sources: .github/workflows/jsdoc-build.yaml1-27 package.json3-14 jsdoc.conf.json1-25 .gitignore2