Authentication and Session Management
Purpose and Scope
This document details the authentication mechanisms and session lifecycle management in the jsjiit library. It covers the login flow, CAPTCHA bypass, session token handling, authentication header generation, and the protection of authenticated methods.
For information about the cryptographic primitives used in authentication, see Encryption and Security. For information about error handling related to authentication failures, see Error Handling.
Overview
The authentication system implements a two-phase login process that bypasses CAPTCHA validation and establishes a token-based session with the JIIT Web Portal. Once authenticated, all subsequent API requests include authentication headers containing a Bearer token and a dynamically generated LocalName.
Architecture Diagram: Authentication Components

Sources: src/wrapper.js1-186 src/encryption.js43-51 src/encryption.js91-95
Login Flow
Two-Phase Authentication Process
The authentication mechanism consists of two sequential API calls that together establish a valid session.
Phase 1: Pre-token Check
The initial phase validates user credentials and CAPTCHA without requiring actual CAPTCHA solving:
// Endpoint: /token/pretoken-check
let payload = {
username: username,
usertype: "S",
captcha: captcha
};
The payload is encrypted using serialize_payload() before transmission. The default CAPTCHA values (DEFCAPTCHA) are hardcoded constants that bypass the visual CAPTCHA challenge.
Phase 2: Token Generation
The second phase uses the response from Phase 1 to generate the authentication token:
// Endpoint: /token/generate-token1
let payload2 = resp["response"];
delete payload2["rejectedData"];
payload2["Modulename"] = "STUDENTMODULE";
payload2["passwordotpvalue"] = password;
Sources: src/wrapper.js168-186 src/wrapper.js18-20
CAPTCHA Bypass Mechanism
The library bypasses CAPTCHA validation using static credentials stored in the DEFCAPTCHA constant:
| Field | Value | Purpose |
|---|---|---|
captcha |
"phw5n" |
CAPTCHA response string |
hidden |
"gmBctEffdSg=" |
Hidden validation token |
These values are passed in the initial authentication payload and accepted by the API without requiring user interaction. This mechanism was discovered and implemented by the pyjiit project.
Sources: src/wrapper.js18-20 README.md13
Authentication Sequence Diagram

Sources: src/wrapper.js168-186
WebPortalSession Class
Session Object Structure
The WebPortalSession class encapsulates all session-related data and provides methods for generating authentication headers.
Class Properties:
| Property | Type | Source | Description |
|---|---|---|---|
raw_response |
Object | API response | Complete unprocessed response |
regdata |
Object | resp["regdata"] |
Registration data container |
institute |
String | institutelist[0]["label"] |
Institute name |
instituteid |
String | institutelist[0]["value"] |
Institute identifier |
memberid |
String | regdata["memberid"] |
Student member ID |
userid |
String | regdata["userid"] |
User ID |
token |
String | regdata["token"] |
JWT authentication token |
expiry |
Date | Decoded from token | Token expiration timestamp |
clientid |
String | regdata["clientid"] |
Client identifier |
membertype |
String | regdata["membertype"] |
Member type (student) |
name |
String | regdata["name"] |
Student name |
enrollmentno |
String | regdata["enrollmentno"] |
Enrollment number |
Sources: src/wrapper.js39-57
Token Structure and Expiry
The authentication token follows the JWT (JSON Web Token) standard. The session expiry is extracted by decoding the token's payload segment:
// Token format: header.payload.signature
let expiry_timestamp = JSON.parse(atob(this.token.split(".")[1]))["exp"];
this.expiry = new Date(expiry_timestamp * 1000);
The token's exp claim contains a UNIX timestamp (seconds since epoch), which is converted to a JavaScript Date object for expiry tracking.
Sources: src/wrapper.js50-51
Authentication Header Generation
The get_headers() method generates headers required for authenticated API requests:
async get_headers() {
const localname = await generate_local_name();
return {
Authorization: `Bearer ${this.token}`,
LocalName: localname,
};
}
Header Components:
- Authorization: Bearer token for API authentication
- LocalName: Dynamically generated encrypted string that includes timestamp information
The LocalName header is regenerated for each request and contains:
- Random character sequence (4 chars)
- Date sequence (generated from current date)
- Random suffix (5 chars)
All components are encrypted using AES-CBC before base64 encoding.
Sources: src/wrapper.js63-69 src/encryption.js43-51
Protected Methods and Authentication Decorator
Authentication Enforcement
All methods that require an active session are protected using the authenticated() decorator function:
function authenticated(method) {
return function (...args) {
if (this.session == null) {
throw new NotLoggedIn();
}
return method.apply(this, args);
};
}
This decorator wraps protected methods and checks for a valid session before execution. If this.session is null, it throws a NotLoggedIn exception.
Sources: src/wrapper.js679-686
List of Protected Methods
The following methods require authentication and are automatically wrapped with the authenticated() decorator:
| Category | Methods |
|---|---|
| Personal Info | get_personal_info, get_student_bank_info |
| Account Management | change_password |
| Attendance | get_attendance_meta, get_attendance, get_subject_daily_attendance |
| Registration | get_registered_semesters, get_registered_subjects_and_faculties |
| Exams | get_semesters_for_exam_events, get_exam_events, get_exam_schedule |
| Academic Records | get_semesters_for_marks, download_marks, get_semesters_for_grade_card, get_grade_card, get_sgpa_cgpa |
| Financial | get_hostel_details, get_fines_msc_charges, get_fee_summary |
| Other | get_subject_choices |
| Internal | __get_program_id, __get_semester_number |
Sources: src/wrapper.js692-719
Decorator Application
The decorator is applied to all protected methods using JavaScript's prototype modification:
authenticatedMethods.forEach((methodName) => {
WebPortal.prototype[methodName] = authenticated(WebPortal.prototype[methodName]);
});
This pattern ensures consistent authentication checking across all protected operations without code duplication.
Sources: src/wrapper.js717-719
Request Authentication Flow
Internal Request Method
The __hit() private method handles all HTTP requests and manages authentication header injection:
Authentication Flow Diagram:

Sources: src/wrapper.js97-158
Header Construction Process
For authenticated requests:
if (options.authenticated) {
header = await this.session.get_headers();
} else {
let localname = await generate_local_name();
header = { LocalName: localname };
}
The final request headers always include:
Content-Type: application/jsonLocalName: Encrypted timestamp-based identifierAuthorization: Bearer token (only for authenticated requests)
Sources: src/wrapper.js106-118
Session Expiry and Error Handling
Expiry Detection
Session expiry is detected through two mechanisms:
1. HTTP Status Code Detection:
if (response.status === 401) {
throw new SessionExpired(response.error);
}
The API returns HTTP 401 when the authentication token has expired or is invalid.
2. Response Status Field:
if (resp.status && resp.status.responseStatus !== "Success") {
throw new exception(`status:\n${JSON.stringify(resp.status, null, 2)}`);
}
Sources: src/wrapper.js138-149
Exception Types
| Exception | Thrown When | Location |
|---|---|---|
NotLoggedIn |
session == null when calling protected method |
Decorator function |
SessionExpired |
HTTP 401 or non-Success response status | __hit() method |
LoginError |
Authentication failure during login | student_login() |
SessionError |
General session-related errors | Various |
Sources: src/wrapper.js1 src/exceptions.js
Token Refresh
The library does not implement automatic token refresh. When a session expires, the client must:
- Catch the
SessionExpiredexception - Call
student_login()again to create a new session - Retry the failed operation
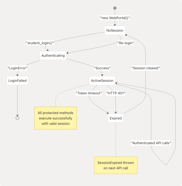
Session Lifecycle Diagram:

Sources: src/wrapper.js25-186
Integration with Encryption Module
Payload Encryption
All sensitive request payloads are encrypted before transmission using serialize_payload():
const payload = await serialize_payload({
clientid: this.session.clientid,
instituteid: this.session.instituteid,
registrationcode: semester.registration_code,
registrationid: semester.registration_id,
stynumber: header.stynumber,
});
The encryption process:
- JSON stringifies the payload object
- Encrypts using AES-CBC with date-based key
- Base64 encodes the encrypted bytes
Sources: src/wrapper.js265-272 src/encryption.js91-95
LocalName Generation
The LocalName header is generated using time-sensitive encryption:
Component Breakdown:

Sources: src/encryption.js43-51 src/utils.js
Usage Examples
Basic Login
import { WebPortal } from 'jsjiit';
const portal = new WebPortal();
try {
const session = await portal.student_login('username', 'password');
console.log('Logged in as:', session.name);
console.log('Token expires:', session.expiry);
} catch (error) {
console.error('Login failed:', error);
}
Handling Session Expiry
async function fetchWithRetry(portal, fetchFunc) {
try {
return await fetchFunc();
} catch (error) {
if (error instanceof SessionExpired) {
// Re-authenticate
await portal.student_login('username', 'password');
// Retry operation
return await fetchFunc();
}
throw error;
}
}
// Usage
const data = await fetchWithRetry(portal,
() => portal.get_attendance_meta()
);
Sources: README.md32-38
Security Considerations
Token Storage
The session token is stored in the WebPortalSession object in memory. It is never persisted to local storage or cookies, reducing the attack surface for token theft. When the page is closed, the session is destroyed.
Authentication Header Security
Each request includes:
- Time-sensitive LocalName: Changes with each request, preventing replay attacks
- Bearer token: Standard JWT format with embedded expiry
- HTTPS encryption: All API communications use TLS (port 6011)
CAPTCHA Bypass Limitations
The static CAPTCHA bypass values may become invalid if the API provider updates their CAPTCHA system. When this occurs, the student_login() method will fail with a LoginError.
Sources: src/wrapper.js14 src/wrapper.js18-20