Error Handling
Purpose and Scope
This document provides a comprehensive reference for error handling mechanisms in the jsjiit library. It covers the custom exception classes, error scenarios encountered during API interactions, and recommended strategies for handling errors in client applications.
For information about authentication lifecycle and session management, see Authentication and Session Management. For general API reference, see API Reference.
Exception Class Hierarchy
The jsjiit library defines six custom exception classes organized in a hierarchical structure. All exceptions extend JavaScript's native Error class and provide specialized error handling for different failure scenarios.

Exception Class Hierarchy: Shows the inheritance structure of all custom exception classes in the library.
Sources: src/exceptions.js1-87
Exception Types
The library provides the following exception types, each designed for specific error scenarios:
| Exception Class | Base Class | Purpose | Thrown By |
|---|---|---|---|
APIError |
Error |
Generic API communication failures, network errors, malformed responses | __hit() method, various API methods |
LoginError |
APIError |
Authentication failures, invalid credentials, CAPTCHA errors | student_login() |
SessionError |
Error |
Base class for session-related issues | Not thrown directly |
SessionExpired |
SessionError |
JWT token expiration, HTTP 401 responses | __hit() when HTTP 401 detected |
NotLoggedIn |
SessionError |
Accessing authenticated methods without active session | authenticated() decorator |
AccountAPIError |
Error |
Account management operation failures (e.g., password change) | change_password() |
Sources: src/exceptions.js1-87 src/wrapper.js1-719
Error Detection and Throwing Mechanism
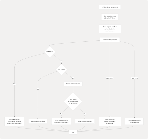
The __hit() Method
The core error handling logic resides in the private __hit() method, which processes all HTTP requests and handles various failure scenarios.

HTTP Request Error Detection Flow: Illustrates the error detection logic in the __hit() method.
Sources: src/wrapper.js97-158
HTTP Status Code Handling
The __hit() method implements specific handling for HTTP status codes:
| HTTP Status | Error Class | Error Message | Line Reference |
|---|---|---|---|
| 513 | Custom exception (parameter) | "JIIT Web Portal server is temporarily unavailable (HTTP 513). Please try again later." | src/wrapper.js138-140 |
| 401 | SessionExpired |
Uses response.error from API |
src/wrapper.js141-143 |
| CORS Failure | Custom exception (parameter) | "JIIT Web Portal server is temporarily unavailable. Please try again later." | src/wrapper.js152-155 |
Sources: src/wrapper.js138-157
Response Status Validation
Beyond HTTP status codes, the library validates the API response's internal status field:
// From src/wrapper.js:147-149
if (resp.status && resp.status.responseStatus !== "Success") {
throw new exception(`status:\n${JSON.stringify(resp.status, null, 2)}`);
}
This catches API-level failures that return HTTP 200 but indicate errors in the response payload.
Sources: src/wrapper.js147-149
Custom Exception Assignment
Methods can specify which exception class to throw by passing the exception option to __hit():

Custom Exception Flow: Shows how different API methods specify custom exception types for error scenarios.
Exception Assignment Examples
| Method | Exception Class | Line Reference |
|---|---|---|
student_login() (pretoken check) |
LoginError |
src/wrapper.js175 |
student_login() (token generation) |
LoginError |
src/wrapper.js183 |
change_password() |
AccountAPIError |
src/wrapper.js231-235 |
| All other authenticated methods | APIError (default) |
src/wrapper.js98 |
Sources: src/wrapper.js97-102 src/wrapper.js175 src/wrapper.js183 src/wrapper.js231-235
Authentication Enforcement
The library uses a decorator pattern to enforce authentication requirements on protected methods.
The authenticated() Decorator

Authentication Decorator Flow: Demonstrates how the authenticated() decorator prevents unauthorized access.
Sources: src/wrapper.js679-686
Protected Methods
The following methods are wrapped with the authenticated() decorator and will throw NotLoggedIn if called without an active session:
// From src/wrapper.js:692-715
const authenticatedMethods = [
"get_personal_info",
"get_student_bank_info",
"change_password",
"get_attendance_meta",
"get_attendance",
"get_subject_daily_attendance",
"get_registered_semesters",
"get_registered_subjects_and_faculties",
"get_semesters_for_exam_events",
"get_exam_events",
"get_exam_schedule",
"get_semesters_for_marks",
"download_marks",
"get_semesters_for_grade_card",
"__get_program_id",
"get_grade_card",
"__get_semester_number",
"get_sgpa_cgpa",
"get_hostel_details",
"get_fines_msc_charges",
"get_fee_summary",
"get_subject_choices",
];
Sources: src/wrapper.js692-719
Error Scenarios and Responses
Login Failures
Scenario: Invalid credentials, server unavailable, or CAPTCHA mismatch
Exception: LoginError
Typical Causes:
- Incorrect username or password
- Invalid CAPTCHA values
- Network connectivity issues
- Server temporarily down (HTTP 513)
Example Error Message:
status:
{
"responseStatus": "Failure",
"responseMessage": "Invalid credentials"
}
Sources: src/wrapper.js168-186
Session Expiration
Scenario: JWT token expires during API call
Exception: SessionExpired
Detection: HTTP 401 response from server
Token Expiry Information:
The WebPortalSession class parses the JWT token to extract the expiry timestamp:
// From src/wrapper.js:50-51
let expiry_timestamp = JSON.parse(atob(this.token.split(".")[1]))["exp"];
this.expiry = new Date(expiry_timestamp * 1000);
Applications can check session.expiry to proactively detect upcoming expiration.
Sources: src/wrapper.js50-51 src/wrapper.js141-143
Unauthenticated Access
Scenario: Calling authenticated methods without logging in
Exception: NotLoggedIn
Code Location: src/wrapper.js679-686
Example:
const portal = new WebPortal();
// Attempting to call authenticated method without login
await portal.get_attendance_meta(); // Throws NotLoggedIn
Sources: src/wrapper.js679-686
Account Operation Failures
Scenario: Password change fails due to incorrect old password or policy violations
Exception: AccountAPIError
Method: change_password()
Typical Causes:
- Incorrect current password
- New password doesn't meet policy requirements
- Account locked or disabled
Sources: src/wrapper.js223-237
Server Unavailability
Scenario: JIIT web portal server is down or unreachable
Exception: APIError or method-specific exception (e.g., LoginError)
HTTP Status: 513 or CORS failure
Error Messages:
- "JIIT Web Portal server is temporarily unavailable (HTTP 513). Please try again later."
- "JIIT Web Portal server is temporarily unavailable. Please try again later."
Sources: src/wrapper.js138-140 src/wrapper.js152-155
API Response Failures
Scenario: API returns success HTTP status but indicates failure in response payload
Exception: Method-specific exception (defaults to APIError)
Detection Logic:
// From src/wrapper.js:147-149
if (resp.status && resp.status.responseStatus !== "Success") {
throw new exception(`status:\n${JSON.stringify(resp.status, null, 2)}`);
}
Example Response:
{
"status": {
"responseStatus": "Failure",
"responseMessage": "NO APPROVED REQUEST FOUND"
}
}
Sources: src/wrapper.js147-149
Error Handling Best Practices
Recommended Pattern
Client applications should implement comprehensive error handling using try-catch blocks with specific exception handling:
import { WebPortal, LoginError, SessionExpired, NotLoggedIn, APIError } from 'jsjiit';
const portal = new WebPortal();
try {
const session = await portal.student_login(username, password);
const attendance = await portal.get_attendance_meta();
} catch (error) {
if (error instanceof LoginError) {
// Handle authentication failures
console.error('Login failed:', error.message);
// Display login error to user
} else if (error instanceof SessionExpired) {
// Handle session expiration
console.error('Session expired:', error.message);
// Redirect to login page
} else if (error instanceof NotLoggedIn) {
// Handle unauthenticated access
console.error('Not logged in:', error.message);
// Redirect to login page
} else if (error instanceof APIError) {
// Handle general API errors
console.error('API error:', error.message);
// Display generic error message
} else {
// Handle unexpected errors
console.error('Unexpected error:', error);
}
}
Exception Hierarchy Usage
Check exceptions from most specific to most general:

Exception Handling Decision Tree: Recommended order for catching and handling different exception types.
Sources: src/exceptions.js1-87 src/index.js9
Proactive Session Management
Applications should monitor session expiry to avoid SessionExpired errors:
const session = await portal.student_login(username, password);
// Check if session will expire soon
const timeUntilExpiry = session.expiry - new Date();
if (timeUntilExpiry < 5 * 60 * 1000) { // Less than 5 minutes
// Warn user or re-authenticate
}
Sources: src/wrapper.js49-51
Error Message Parsing
For debugging, error messages from API failures contain the full response status object:
try {
await portal.get_attendance_meta();
} catch (error) {
if (error instanceof APIError) {
console.error('API Error Details:', error.message);
// Error message contains formatted JSON status object
}
}
Sources: src/wrapper.js148
Summary Table: Exception Reference
| Exception | Import | Extends | When Thrown | Recommended Action |
|---|---|---|---|---|
APIError |
import { APIError } from 'jsjiit' |
Error |
Network failures, malformed responses, API errors | Log error, show user-friendly message, retry if appropriate |
LoginError |
import { LoginError } from 'jsjiit' |
APIError |
Authentication failures | Show credential error, allow user to retry login |
SessionError |
import { SessionError } from 'jsjiit' |
Error |
Base class (not thrown directly) | N/A |
SessionExpired |
import { SessionExpired } from 'jsjiit' |
SessionError |
HTTP 401, expired JWT | Re-authenticate user, redirect to login |
NotLoggedIn |
import { NotLoggedIn } from 'jsjiit' |
SessionError |
Calling authenticated methods without session | Redirect to login page |
AccountAPIError |
import { AccountAPIError } from 'jsjiit' |
Error |
Account operations (password change) | Show specific error, allow retry with corrected input |
Sources: src/exceptions.js1-87 src/index.js9-30