Module Organization
This document explains how the jsjiit library's source code is organized into modules, their individual responsibilities, and how they interact to form a cohesive public API. It covers the module structure within the src/ directory, the dependency relationships between modules, and the export strategy that presents a unified interface to library consumers.
For information about the build system that processes these modules into distribution artifacts, see Build System. For details on the runtime architecture and data flow, see System Architecture Overview.
Overview
The jsjiit library follows a modular architecture with clear separation of concerns. All source code resides in the src/ directory and is organized into specialized modules:
| Module Category | Files | Primary Responsibility |
|---|---|---|
| Public API | index.js |
Unified export interface and facade |
| Core Logic | wrapper.js |
Portal interaction, session management, API orchestration |
| Cryptography | encryption.js |
AES-CBC encryption, payload serialization |
| Domain Models | attendance.js, registration.js, exam.js |
Data structures and type definitions |
| Error Handling | exceptions.js |
Custom error classes |
| Utilities | utils.js, feedback.js |
Helper functions and enumerations |
Sources: package.json1-61 src/index.js1-31 src/wrapper.js1-720
Module Structure Diagram
Diagram: Source Module Organization and Dependencies

Sources: src/index.js4-31 src/wrapper.js1-6
Public API Module
src/index.js
The src/index.js module serves as the single entry point for the entire library, implementing the Facade Pattern. It imports all public classes, functions, and constants from individual modules and re-exports them as a unified API surface.
Diagram: Public API Exports

The module exports the following entities:
| Category | Exports | Source Module |
|---|---|---|
| Core Classes | WebPortal, WebPortalSession |
wrapper.js |
| Constants | API, DEFCAPTCHA |
wrapper.js |
| Attendance Models | AttendanceHeader, Semester, AttendanceMeta |
attendance.js |
| Registration Models | RegisteredSubject, Registrations |
registration.js |
| Exam Models | ExamEvent |
exam.js |
| Error Classes | APIError, LoginError, SessionError, SessionExpired, AccountAPIError, NotLoggedIn |
exceptions.js |
| Utilities | generate_local_name |
encryption.js |
Sources: src/index.js4-31 package.json5-8
Core Layer Modules
src/wrapper.js
The src/wrapper.js module is the most complex and central module in the library, containing the primary business logic for portal interaction.
Key Components:
Constants
APIsrc/wrapper.js14 - Base API endpoint URL:"https://webportal.jiit.ac.in:6011/StudentPortalAPI"DEFCAPTCHAsrc/wrapper.js20 - Default CAPTCHA values for login:{ captcha: "phw5n", hidden: "gmBctEffdSg=" }
Classes
WebPortalSession src/wrapper.js25-70
- Represents an authenticated session with the portal
- Stores session metadata:
token,expiry,memberid,userid,instituteid, etc. - Provides
get_headers()method src/wrapper.js63-69 for generating authenticated request headers
WebPortal src/wrapper.js75-671
- Main class for API interaction
- Contains 30+ public methods for various portal operations
- Implements authentication decorator pattern src/wrapper.js679-719
Diagram: WebPortal Method Categories

Internal Methods:
__hit()src/wrapper.js97-158 - Private method for making HTTP requests, handles authentication headers, error handling, and response validation__get_program_id()src/wrapper.js451-458 - Private helper for grade card operations__get_semester_number()src/wrapper.js483-493 - Private helper for SGPA/CGPA operations
Authentication Decorator:
The module implements a decorator pattern src/wrapper.js679-719 that automatically checks authentication status before executing protected methods. The authenticatedMethods array src/wrapper.js692-715 lists all methods requiring authentication, and the decorator is applied to each via prototype modification.
Sources: src/wrapper.js1-720
src/encryption.js
The src/encryption.js module handles cryptographic operations required for secure communication with the JIIT portal API.
Key Functions:
| Function | Purpose | Return Type |
|---|---|---|
generate_local_name() |
Generates random sequence for LocalName header |
Promise<string> |
serialize_payload(payload) |
Encrypts payload using AES-CBC | Promise<string> |
deserialize_payload(encrypted) |
Decrypts response using AES-CBC | Promise<Object> |
The encryption module is a critical dependency of wrapper.js, used in methods like:
get_attendance()src/wrapper.js265-271 - Encrypts attendance request payloadget_registered_semesters()src/wrapper.js309-312 - Encrypts semester list requestget_exam_events()src/wrapper.js356-359 - Encrypts exam event request
For detailed cryptographic implementation, see Encryption and Security.
Sources: src/wrapper.js5 src/index.js10
Domain Model Layer
The domain model layer consists of classes that represent data structures returned by the portal API. These classes provide structured access to API responses and type safety.
Diagram: Domain Model Dependencies

src/attendance.js
Defines attendance-related data structures:
AttendanceHeader- Represents student attendance header information with properties likestynumberSemester- Represents a semester withregistration_id,registration_code, and factory methodfrom_json()AttendanceMeta- Container class combining attendance headers and semester lists
Sources: src/attendance.js1 src/wrapper.js3 src/index.js6
src/registration.js
Defines registration-related data structures:
RegisteredSubject- Represents a subject with faculty assignment, subject codes, and component IDsRegistrations- Container class holding lists ofRegisteredSubjectinstances
Sources: src/registration.js1 src/wrapper.js2 src/index.js7
src/exam.js
Defines exam-related data structures:
ExamEvent- Represents an exam event with properties likeexam_event_idandregistration_id, includes factory methodfrom_json()
Sources: src/exam.js1 src/wrapper.js4 src/index.js8
Support Layer Modules
src/exceptions.js
Defines custom error classes for error handling throughout the library. All error classes extend the base Error class.
Error Hierarchy:
| Error Class | Usage Context |
|---|---|
APIError |
Generic API errors, base class for specific errors |
LoginError |
Authentication failures during student_login() |
SessionError |
Session management errors |
SessionExpired |
Token expiration (HTTP 401) |
NotLoggedIn |
Attempted authenticated operation without login |
AccountAPIError |
Account-related operation failures (e.g., password change) |
The wrapper.js module throws these exceptions in various contexts:
LoginErrorsrc/wrapper.js175 - During login operationsSessionExpiredsrc/wrapper.js142 - On HTTP 401 responsesAccountAPIErrorsrc/wrapper.js234 - During password change- Generic
APIErrorsrc/wrapper.js98 - Default exception for API errors
Sources: src/exceptions.js1 src/wrapper.js1 src/index.js9
src/utils.js
Contains utility functions for date manipulation and random sequence generation. This module is imported by wrapper.js but not re-exported in index.js, making it an internal utility module.
Sources: src/wrapper.js5
src/feedback.js
Defines the FeedbackOptions enumeration used by the fill_feedback_form() method src/wrapper.js577-670 to specify feedback ratings.
Sources: src/wrapper.js577-670
Module Import/Export Strategy
Diagram: Import/Export Flow

Export Pattern
The library uses a centralized export pattern where:
- Individual modules define and export their own entities
src/index.jsimports all public entitiessrc/index.jsre-exports them as a unified API- Consumers import only from the main entry point
This pattern provides:
- Abstraction: Internal module structure is hidden from consumers
- Simplicity: Single import point for all functionality
- Flexibility: Internal refactoring doesn't break consumer code
- Tree-shaking: Build tools can eliminate unused exports
Sources: src/index.js1-31 package.json5
Module Resolution and Entry Points
The package.json defines multiple entry points for different consumption scenarios:
Diagram: Package Entry Points

Entry Point Definitions
| Field | Value | Purpose |
|---|---|---|
main |
src/index.js |
Legacy/fallback entry point |
module |
dist/jsjiit.esm.js |
ES module hint for bundlers |
browser |
dist/jsjiit.esm.js |
Browser-specific build |
exports.import |
dist/jsjiit.esm.js |
Modern ES module import |
exports.require |
dist/jsjiit.esm.js |
CommonJS require (same as import) |
The files field package.json26-29 specifies that both dist and src directories are included in the published package, allowing consumers to:
- Use pre-built bundles from
dist/for production - Access source files from
src/for debugging or custom builds
Sources: package.json5-29
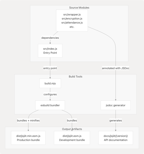
Build Process Integration
The module organization supports the build pipeline defined in build.mjs (see Build System):
- Source modules in
src/are written as ES modules with JSDoc comments - Build script processes
src/index.jsas the entry point - esbuild bundles all dependencies into
dist/jsjiit.esm.jsanddist/jsjiit.min.esm.js - JSDoc generates documentation from source modules
- npm package includes both
src/(source) anddist/(bundles)
Diagram: Build Process Module Flow

The prepare script package.json16 ensures bundles are built automatically before package publishing, while the docs script package.json14 generates documentation from module comments.
Sources: package.json12-16 build.mjs1 jsdoc.conf.json1
Module Design Principles
The jsjiit module organization follows several key design principles:
1. Single Responsibility
Each module has a clearly defined purpose:
wrapper.js- Portal interaction logic onlyencryption.js- Cryptographic operations only- Domain model files - Data structure definitions only
exceptions.js- Error definitions only
2. Dependency Direction
Dependencies flow in one direction:
Consumers → index.js → wrapper.js → {encryption.js, models, exceptions}
No circular dependencies exist between modules.
3. Abstraction Layers
- Public API (
index.js) - Consumer-facing facade - Business Logic (
wrapper.js) - Portal interaction orchestration - Domain Models - Data representation
- Technical Services (
encryption.js,exceptions.js) - Cross-cutting concerns
4. Encapsulation
- Private methods use
__prefix (e.g.,__hit(),__get_program_id()) - Internal utilities (
utils.js) are not exported in public API - Implementation details hidden behind class interfaces
Sources: src/wrapper.js97 src/wrapper.js451 src/index.js1-31