Package Configuration
Purpose and Scope
This document provides a comprehensive technical reference for the npm package configuration of jsjiit, focusing on package.json1-62 structure, module resolution strategy, distribution settings, and file inclusion policies. For information about the build process that these configurations trigger, see Build System. For details on the development dependencies themselves (esbuild, jsdoc), see Dependency Management.
Package Identity and Metadata
The package is identified as jsjiit at version 0.0.23 with ISC licensing. The package description explicitly highlights the CAPTCHA bypass capability as a key differentiator.
Core Package Fields
| Field | Value | Purpose |
|---|---|---|
name |
"jsjiit" |
npm registry identifier |
version |
"0.0.23" |
Semantic version number |
license |
"ISC" |
Open source license type |
author |
"codeblech" |
Package maintainer |
description |
Browser-compatible JIIT WebPortal API | Package purpose and key feature |
Sources: package.json2-4 package.json51-52
Module System Configuration
The package is configured as an ES module with multiple entry points to support different consumption patterns (npm import, CDN usage, direct browser usage).
Entry Point Resolution Strategy

Module Configuration Details:
The "type": "module" field at package.json8 signals to Node.js that all .js files should be treated as ES modules rather than CommonJS. This enables native import/export syntax throughout the codebase.
The exports field at package.json22-25 provides explicit control over package entry points:
"exports": {
"import": "./dist/jsjiit.esm.js",
"require": "./dist/jsjiit.esm.js"
}
Both import and require conditions resolve to the same built artifact, indicating the package supports dual-mode consumption while always serving the ES module bundle.
Sources: package.json5-8 package.json22-25
Package Distribution Strategy
Included Files
The files field at package.json26-29 explicitly whitelists directories for npm publication:
| Directory | Contents | Purpose |
|---|---|---|
dist/ |
Built bundles (jsjiit.esm.js, jsjiit.min.esm.js) |
Production artifacts for consumption |
src/ |
Source JavaScript modules | Allow source map resolution and direct source access |
Excluded Files via .npmignore
The .npmignore file excludes development-only assets:

Rationale for Exclusions:
cert.pemandkey.pem: HTTPS development certificates, security-sensitive.vscode: Editor-specific configurationdocs: Generated documentation hosted separately on GitHub Pagesnode_modules: Dependencies should be resolved by consumersrun_server: Local development HTTPS server scriptindex.html: Test harness for local development
Sources: package.json26-29 .npmignore1-7
NPM Scripts Configuration
The package defines five npm scripts that orchestrate development and publication workflows:

Script-by-Script Analysis
| Script | Command | Trigger | Purpose |
|---|---|---|---|
test |
echo "Error: no test specified" && exit 1 |
Manual only | Placeholder indicating no automated tests |
docs |
jsdoc -c jsdoc.conf.json --verbose |
Manual only | Generate API documentation |
build |
node build.mjs |
Manual or via prepare |
Compile source to distribution bundles |
prepare |
npm run build |
Automatic before npm publish |
Ensure fresh build before distribution |
Prepare Script Significance:
The prepare script at package.json16 is a special npm lifecycle hook that executes automatically before:
npm publishnpm pack- Local
npm install(without flags)
This ensures that dist/ artifacts are always regenerated from source before package publication, preventing stale or manually-edited bundles from being distributed.
Sources: package.json12-16
Repository and Distribution Metadata
Repository Configuration

The repository, bugs, and homepage fields at package.json18-21 and package.json53-56 provide npm registry integration with GitHub, enabling automated links from the npm package page to source code, issue tracking, and documentation.
Sources: package.json18-21 package.json53-56
Search Optimization Keywords
The package includes 19 keywords at package.json30-50 for npm registry search discoverability:
Keyword Strategy Analysis

Keyword Categories:
- Institution Identifiers (lines 31-34): Variations of "JIIT" to capture different search patterns
- Library Identifiers (lines 35-36): Reference to Python predecessor (
pyjiit) and current package - Domain Terms (lines 37-39): Portal-related terminology
- Core Feature (lines 40-44): Attendance tracking with hyphenation variants
- Composite Terms (lines 45-50): Institution + feature combinations
The extensive keyword list employs a strategy of:
- Typo tolerance: Multiple spellings (jaypee, jpee, jayp)
- Ecosystem awareness: Including
pyjiitto capture users migrating from Python - Permutation coverage: Various orderings of "attendance-api-web" to match different search phrase constructions
Sources: package.json30-50
Dependency Configuration
Development Dependencies
The package declares exactly two development dependencies at package.json57-60:
| Dependency | Version | Purpose |
|---|---|---|
esbuild |
0.24.0 |
JavaScript bundler for creating distribution artifacts |
jsdoc |
^4.0.4 |
Documentation generator for API reference |
Dependency Version Strategies

Version Pinning Rationale:
- esbuild
0.24.0(exact): Locked to specific version because bundler behavior directly affects distributed code. Version changes could alter output characteristics (bundle size, transpilation, minification), impacting end users. - jsdoc
^4.0.4(caret range): Allows minor and patch updates within version 4.x. Documentation generation changes are less critical since docs are hosted separately and don't affect runtime behavior.
Sources: package.json57-60
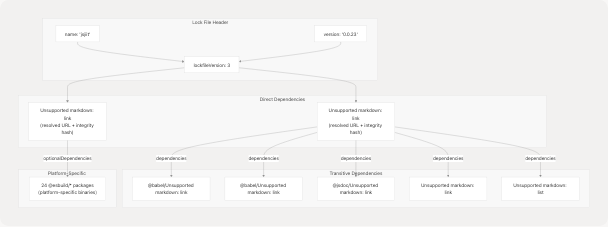
Package Lock File Structure
The package-lock.json file at package-lock.json1-793 provides deterministic dependency resolution across environments.
Lock File Key Attributes

Lock File Version Significance
The lockfileVersion: 3 at package-lock.json4 indicates npm v7+ format, which:
- Stores both
requiresanddependenciesfor backwards compatibility - Uses content addressing for package integrity
- Supports workspace features (not utilized in this package)
Optional Dependencies: Platform-Specific Binaries
esbuild declares 24 optional dependencies at package-lock.json565-590 one for each supported platform:
| Platform | Architecture | Package Name |
|---|---|---|
| AIX | ppc64 | @esbuild/aix-ppc64 |
| Android | arm, arm64, x64 | @esbuild/android-* |
| Darwin (macOS) | arm64, x64 | @esbuild/darwin-* |
| FreeBSD | arm64, x64 | @esbuild/freebsd-* |
| Linux | arm, arm64, ia32, loong64, mips64el, ppc64, riscv64, s390x, x64 | @esbuild/linux-* |
| NetBSD | x64 | @esbuild/netbsd-x64 |
| OpenBSD | arm64, x64 | @esbuild/openbsd-* |
| SunOS | x64 | @esbuild/sunos-x64 |
| Windows | arm64, ia32, x64 | @esbuild/win32-* |
During installation, npm/yarn automatically installs only the binary matching the current platform, reducing installation size and time.
JSDoc Transitive Dependency Tree
The jsdoc package at package-lock.json619-648 brings in a substantial dependency tree:

Sources: package-lock.json1-793
Configuration Interaction with Build Pipeline
The package configuration fields integrate tightly with the build system (see Build System for details):

Key Integration Points:
- Automatic Build Invocation:
preparescript ensures builds run before publication - File Filtering:
filesarray combined with.npmignoredetermines tarball contents - Entry Point Resolution:
exports,main,module,browserfields guide consumers todist/artifacts - Type Declaration:
"type": "module"enables ES module syntax in build scripts and source
Sources: package.json8 package.json12-16 package.json22-29 .npmignore1-7
Package Configuration Summary
The jsjiit package configuration implements a modern npm package structure with:
- Dual entry strategy: Source (
src/index.js) for development, built bundles (dist/*.esm.js) for consumption - ES module-first design: All entry points resolve to ES modules
- Automated build safety:
preparehook prevents publishing unbundled code - Selective file distribution: Only
dist/andsrc/directories published to npm - Development-time exclusions: Certificates, docs, test files filtered via
.npmignore - Platform-aware dependencies: Optional esbuild binaries for cross-platform support
- Search optimization: 19 keywords covering institution, domain, and feature terms
- Deterministic installations: Lock file version 3 with content-addressed integrity
This configuration supports the library's browser-first design while maintaining compatibility with Node.js environments and enabling CDN distribution through proper module field declarations.