Architecture and Design
Purpose and Scope
This document provides a comprehensive technical overview of the jsjiit library's internal architecture, design patterns, and implementation details. It focuses on the structural organization of the codebase, the relationships between core components, and the architectural decisions that enable browser-based interaction with the JIIT WebPortal API.
For practical usage information, see Getting Started. For detailed API method documentation, see API Reference. For information about the build pipeline and artifact generation, see Build and Distribution.
Architectural Overview
The jsjiit library implements a client-server proxy pattern where the library acts as an intermediary between browser applications and the JIIT WebPortal backend. The architecture consists of three primary layers:
- API Surface Layer: Unified export interface (src/index.js)
- Portal Interaction Layer: Session management and HTTP communication (src/wrapper.js)
- Support Infrastructure: Cryptography (src/encryption.js), domain models, utilities, and error handling
System Architecture Diagram

Class Structure and Relationships
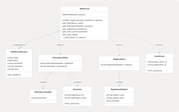
The library exposes two primary classes and multiple data model classes. The class hierarchy is intentionally flat, favoring composition over inheritance.
Core Classes
| Class | Location | Responsibility |
|---|---|---|
WebPortal |
src/wrapper.js75-671 | Main API orchestrator; manages session lifecycle and provides all public API methods |
WebPortalSession |
src/wrapper.js25-70 | Immutable session container; stores authentication token and user metadata |
AttendanceMeta |
src/attendance.js | Container for attendance headers and semester lists |
AttendanceHeader |
src/attendance.js | Represents attendance metadata with stynumber |
Semester |
src/attendance.js | Represents academic semester with registration data |
RegisteredSubject |
src/registration.js | Individual subject registration details |
Registrations |
src/registration.js | Collection of registered subjects and faculty |
ExamEvent |
src/exam.js | Exam event metadata |
Class Relationship Diagram

Module Dependency Graph
The module organization follows a clear dependency hierarchy with no circular dependencies. The index.js module serves as a facade, while wrapper.js is the central orchestrator.
Dependency Flow Diagram

Import Dependency Table
| Module | Direct Dependencies | Purpose |
|---|---|---|
src/index.js |
All modules | Unified export facade |
src/wrapper.js |
exceptions, registration, attendance, exam, encryption | Core API implementation |
src/encryption.js |
utils | AES-CBC cryptography |
src/attendance.js |
None | Data models only |
src/registration.js |
None | Data models only |
src/exam.js |
None | Data models only |
src/exceptions.js |
None | Error definitions only |
src/utils.js |
None | Pure utility functions |
src/feedback.js |
None | Enum definitions only |
Request/Response Lifecycle
Every authenticated API call follows a consistent request/response pattern involving encryption, HTTP communication, and data transformation.
Request Flow Diagram

HTTP Request Construction
The __hit() method at src/wrapper.js97-158 is the central HTTP communication primitive. It handles:
- Header injection: Adds
Authorization: Bearer {token}andLocalName: {encrypted_name} - Payload serialization: Converts
options.jsonto JSON string or usesoptions.bodydirectly - Error transformation: Maps HTTP status codes to custom exceptions
- Response validation: Checks
status.responseStatus === "Success"
// Simplified flow from wrapper.js:97-158
async __hit(method, url, options = {}) {
// 1. Determine exception type
let exception = options.exception || APIError;
// 2. Generate headers (authenticated or anonymous)
let header = options.authenticated
? await this.session.get_headers()
: { LocalName: await generate_local_name() };
// 3. Build fetch options
let fetchOptions = {
method: method,
headers: { "Content-Type": "application/json", ...header },
body: options.json ? JSON.stringify(options.json) : options.body
};
// 4. Execute request and validate response
const response = await fetch(url, fetchOptions);
if (response.status === 401) throw new SessionExpired();
const resp = await response.json();
if (resp.status.responseStatus !== "Success") throw new exception(...);
return resp;
}
Authentication Architecture
Authentication is managed through a two-phase login process and enforced via a decorator pattern.
Authentication Flow

Session Token Structure
The WebPortalSession class parses the JWT token to extract metadata:
// From wrapper.js:49-51
this.token = this.regdata["token"];
let expiry_timestamp = JSON.parse(atob(this.token.split(".")[1]))["exp"];
this.expiry = new Date(expiry_timestamp * 1000);
The token is a standard JWT with three base64-encoded sections (header.payload.signature). The library decodes the payload section to extract the exp (expiry) claim.
Authentication Enforcement Decorator
All protected methods are wrapped with the authenticated() decorator at src/wrapper.js679-686:
function authenticated(method) {
return function (...args) {
if (this.session == null) {
throw new NotLoggedIn();
}
return method.apply(this, args);
};
}
The decorator is applied to 15 methods via iteration at src/wrapper.js692-719:
const authenticatedMethods = [
"get_personal_info",
"get_student_bank_info",
"change_password",
"get_attendance_meta",
// ... 10 more methods
];
authenticatedMethods.forEach((methodName) => {
WebPortal.prototype[methodName] = authenticated(WebPortal.prototype[methodName]);
});
Encryption and Payload Serialization
All sensitive payloads are encrypted using AES-CBC with a date-based key derivation scheme. This is covered in detail in Encryption and Security, but the architectural integration points are:
Encryption Integration Points
| Method | Location | Purpose |
|---|---|---|
serialize_payload(payload) |
src/encryption.js91-95 | Encrypts outgoing request payloads |
deserialize_payload(payload) |
src/encryption.js80-84 | Decrypts incoming response payloads (not currently used) |
generate_local_name(date) |
src/encryption.js43-51 | Creates encrypted request header value |
generate_key(date) |
src/encryption.js32-36 | Derives AES key from date sequence |
Payload Serialization Flow

Error Handling Strategy
The library implements a hierarchical exception system with custom error classes for different failure scenarios.
Exception Hierarchy

Error Usage Mapping
| Exception | Thrown By | Trigger Condition |
|---|---|---|
LoginError |
src/wrapper.js175-183 | Failed pretoken or token generation |
SessionExpired |
src/wrapper.js142 | HTTP 401 response |
NotLoggedIn |
src/wrapper.js682 | Authenticated method called without session |
AccountAPIError |
src/wrapper.js234 | Password change failure |
APIError |
src/wrapper.js98 | Default for all other API failures |
Design Patterns
The library employs several established design patterns:
1. Facade Pattern
The src/index.js module implements a facade by re-exporting all public APIs from internal modules:
// From index.js:13-31
export {
WebPortal,
WebPortalSession,
API,
DEFCAPTCHA,
AttendanceHeader,
Semester,
AttendanceMeta,
RegisteredSubject,
Registrations,
ExamEvent,
APIError,
LoginError,
// ... more exports
};
This provides a single import point for consumers: import { WebPortal } from 'jsjiit'.
2. Decorator Pattern
The authenticated() function decorates method prototypes to inject session validation logic:
// From wrapper.js:679-686
function authenticated(method) {
return function (...args) {
if (this.session == null) {
throw new NotLoggedIn();
}
return method.apply(this, args);
};
}
Applied at runtime to 15 methods via forEach iteration.
3. Factory Pattern
Domain model classes use static factory methods for construction from JSON:
// Pattern used in Semester, ExamEvent
static from_json(json) {
return new ClassName(json);
}
This provides a clear API for constructing objects from API responses.
4. Singleton Session
The WebPortal class maintains a single session instance at src/wrapper.js80:
constructor() {
this.session = null;
}
Once set via student_login(), this session is reused for all subsequent authenticated requests until the instance is destroyed.
API Constants and Configuration
API Endpoint Constant
The base API URL is defined at src/wrapper.js14:
export const API = "https://webportal.jiit.ac.in:6011/StudentPortalAPI";
All endpoint paths are concatenated with this base URL.
CAPTCHA Bypass Default
A hardcoded CAPTCHA value is defined at src/wrapper.js20:
export const DEFCAPTCHA = { captcha: "phw5n", hidden: "gmBctEffdSg=" };
This allows the library to bypass CAPTCHA validation by default (the portal accepts these values without visual verification).
Cryptographic Constants
Fixed Initialization Vector
The AES-CBC encryption uses a hardcoded IV at src/encryption.js25:
const IV = new TextEncoder().encode("dcek9wb8frty1pnm");
This is a 16-byte constant used for all encryption operations. While not cryptographically ideal (IVs should be unique per encryption), it matches the portal's server-side implementation.
Key Derivation Formula
The AES key is derived from the current date at src/encryption.js34:
const keyData = new TextEncoder().encode("qa8y" + dateSeq + "ty1pn");
Where dateSeq is formatted as MMDDHHmm (month, day, hour, minute). This creates a time-based shared secret between client and server.
Summary
The jsjiit library architecture is characterized by:
- Clear separation of concerns: Domain models, cryptography, HTTP communication, and error handling are isolated in separate modules
- Minimal dependencies: Only two devDependencies (esbuild, jsdoc) with no runtime dependencies
- Flat class hierarchy: Favors composition over inheritance for simplicity
- Decorator-based AOP: Authentication enforcement via method decoration
- Cryptographic abstraction: All encryption details hidden behind
serialize_payload()andgenerate_local_name() - Immutable sessions:
WebPortalSessionobjects are created once and never modified - Consistent error handling: Custom exception hierarchy with specific error types for different failure modes
For implementation details of specific subsystems, see:
- Encryption and Security for cryptographic implementation
- Module Organization for export strategies and bundling