Build and Distribution
This document provides a comprehensive overview of the build system and distribution pipeline for the jsjiit library. It covers how source code is transformed into distributable artifacts, packaged for npm, and made available through various consumption channels.
For detailed information about the build script implementation, see Build System. For package metadata and configuration, see Package Configuration. For dependency management details, see Dependency Management.
Overview
The jsjiit library uses an automated build and distribution pipeline that transforms ES module source code into browser-compatible bundles. The system produces two distribution artifacts: a minified production bundle and an unminified development bundle, both in ESM format with source maps.
| Artifact | Purpose | Minified | Source Maps |
|---|---|---|---|
dist/jsjiit.min.esm.js |
Production deployment | Yes | Yes |
dist/jsjiit.esm.js |
Development/debugging | No | Yes |
The build process is triggered automatically during package installation via the npm prepare lifecycle hook, ensuring that consumers always receive pre-built artifacts.
Sources: package.json1-61 build.mjs1-37
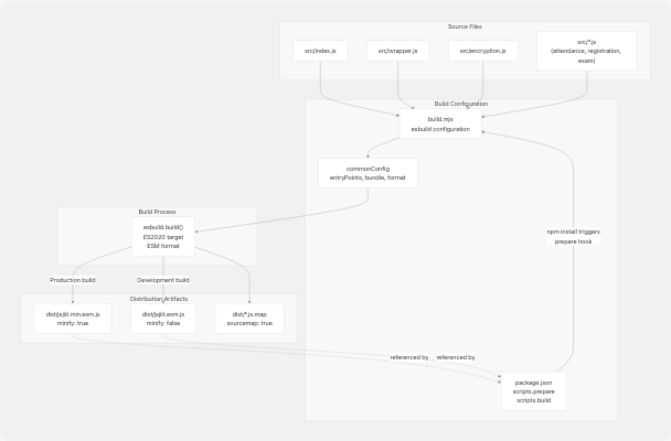
Build Pipeline Architecture
The following diagram illustrates the complete build and distribution flow from source code to consumable artifacts:

Build Script Execution Flow
The build.mjs11-34 script executes two sequential builds:
- Production Build build.mjs14-18: Creates
dist/jsjiit.min.esm.jswithminify: true - Development Build build.mjs22-26: Creates
dist/jsjiit.esm.jswithminify: false
Both builds share common configuration defined in build.mjs3-9:
| Configuration | Value | Purpose |
|---|---|---|
entryPoints |
["src/index.js"] |
Single entry point that imports all modules |
bundle |
true |
Bundles all dependencies into single file |
format |
"esm" |
ES modules format for browser compatibility |
sourcemap |
true |
Generates debug source maps |
target |
["es2020"] |
Browser compatibility target |
Sources: build.mjs1-37 package.json15-16
Package Structure and Exports
The package defines multiple entry points to support different consumption patterns. This diagram shows the relationship between package.json export configurations and the actual files:

Export Resolution Strategy
The package.json5-25 defines a multi-layered export strategy:
| Field | Value | Consumer Type |
|---|---|---|
main |
"src/index.js" |
Legacy Node.js, direct source access |
module |
"dist/jsjiit.esm.js" |
Bundlers with ESM support (Webpack, Rollup) |
browser |
"dist/jsjiit.esm.js" |
Browser-specific bundlers |
exports.import |
"./dist/jsjiit.esm.js" |
Modern Node.js with ESM support |
exports.require |
"./dist/jsjiit.esm.js" |
CommonJS consumers (limited) |
Sources: package.json5-8 package.json22-25 package.json26-29
Distribution Channels
The library is distributed through multiple channels to maximize accessibility:

Distribution Targets
-
npm Registry: Primary distribution channel via
npm publish- Package name:
jsjiitpackage.json2 - Current version:
0.0.23package.json3 - Included files:
["dist", "src"]package.json26-29
- Package name:
-
CDN (jsdelivr): Automatic mirroring from npm
- No additional configuration required
- Provides direct browser imports via URL
-
GitHub Repository: Source code and development files
- Repository:
git+https://github.com/codeblech/jsjiit.gitpackage.json18-21 - Not a distribution channel, but used for development and issues
- Repository:
Sources: package.json2-3 package.json18-21 package.json26-29
Automated Build Lifecycle
The build system integrates with npm's lifecycle hooks to ensure artifacts are always up-to-date:

Lifecycle Hook Chain
The package.json12-16 defines the script chain:
{
"scripts": {
"build": "node build.mjs",
"prepare": "npm run build"
}
}
Execution Order:
- User Action:
npm installin the jsjiit package directory - Automatic Trigger: npm executes the
preparescript package.json16 - Build Invocation:
preparecallsnpm run buildwhich executesnode build.mjspackage.json15 - Bundle Generation: build.mjs11-36 runs both production and development builds
- Completion: Build artifacts are ready in
dist/directory
This ensures that:
- Developers always have fresh builds after dependency updates
- Published packages include pre-built artifacts
- Contributors don't need to manually run build commands
Sources: package.json12-16 build.mjs11-36
Build Artifact Details
The build process generates the following files in the dist/ directory:
| File | Size Characteristics | Purpose |
|---|---|---|
jsjiit.min.esm.js |
Minified, no whitespace | Production deployment |
jsjiit.min.esm.js.map |
Base64 source mappings | Production debugging |
jsjiit.esm.js |
Unminified, formatted | Development/debugging |
jsjiit.esm.js.map |
Base64 source mappings | Development debugging |
Bundle Characteristics:
- Format: ES Module (ESM) with
exportstatements build.mjs6 - Target: ES2020 syntax build.mjs8
- Entry Point:
src/index.jsbuild.mjs4 - Bundling: All source modules bundled into single file build.mjs5
- Source Maps: Inline references to
.mapfiles build.mjs7
The minified bundle uses aggressive optimizations including:
- Variable name mangling
- Whitespace removal
- Dead code elimination
- Tree shaking of unused exports
The development bundle preserves:
- Original variable names
- Readable formatting
- Comments (where appropriate)
- Logical code structure
Sources: build.mjs3-9 build.mjs14-26
Package Metadata
The package.json1-61 contains essential metadata for npm registry listing and package discovery:
| Field | Value | Purpose |
|---|---|---|
name |
"jsjiit" |
Package identifier on npm |
version |
"0.0.23" |
Semantic version number |
description |
Browser-compatible JIIT API | Package summary |
author |
"codeblech" |
Package maintainer |
license |
"ISC" |
Open source license |
type |
"module" |
Package uses ES modules |
Keywords for Discoverability package.json30-50:
The package includes 19 keywords targeting various search terms related to JIIT, Jaypee, portal access, and attendance tracking. These improve npm search visibility and help users discover the library.
Repository Links package.json18-21:
- Repository:
https://github.com/codeblech/jsjiit.git - Issues:
https://github.com/codeblech/jsjiit/issues - Homepage:
https://github.com/codeblech/jsjiit#readme
Sources: package.json1-56
Version Management
The package version is centrally defined in package.json3 and must be manually updated before each release. Both package.json3 and package-lock.json3 maintain version synchronization.
Current Version: 0.0.23
The version follows semantic versioning (MAJOR.MINOR.PATCH) conventions, though as indicated by the 0.0.x prefix, the library is still in initial development phase where breaking changes may occur between releases.
Sources: package.json3 package-lock.json1-4