Documentation System
Purpose and Scope
This document describes the documentation generation and deployment infrastructure for the jsjiit library. It covers how JSDoc is configured to extract API documentation from source code comments, how the docs npm script generates HTML documentation locally, and how the GitHub Actions workflow automatically builds and deploys versioned documentation to GitHub Pages on every push to the main branch.
For information about the build system that creates distributable bundles, see Build System. For package configuration details, see Package Configuration.
Sources: package.json1-61 jsdoc.conf.json1-25 .github/workflows/jsdoc-build.yaml1-28
Documentation Architecture Overview
The jsjiit documentation system uses JSDoc as its core documentation generator. JSDoc extracts specially-formatted comments from JavaScript source files and transforms them into browsable HTML documentation. The system consists of three main components: the JSDoc tool configuration, local documentation generation via npm scripts, and automated deployment via GitHub Actions.

Diagram: Documentation System Architecture
The documentation system processes JSDoc-annotated source files from the src/ directory along with README.md and package.json metadata. The jsdoc.conf.json file controls input sources, output destination, and presentation settings. Documentation can be generated locally via npm run docs or automatically through GitHub Actions, with the CI pipeline deploying versioned documentation to GitHub Pages.
Sources: package.json12-16 jsdoc.conf.json1-25 .github/workflows/jsdoc-build.yaml1-28 .gitignore1-6
JSDoc Configuration
The jsdoc.conf.json file provides the core configuration for documentation generation. This JSON configuration file specifies which source files to process, where to output the generated documentation, and how to format the output.
Configuration Structure
| Configuration Section | Purpose | Key Settings |
|---|---|---|
source |
Defines input files and patterns | include, exclude, file patterns |
opts |
Controls generation behavior | destination, recurse flag |
tags |
JSDoc tag handling | allowUnknownTags |
templates |
Output formatting options | cleverLinks, monospaceLinks |
Sources: jsdoc.conf.json1-25
Source Configuration
The source.include array specifies which files and directories JSDoc should process:
"include": [
"src",
"package.json",
"README.md"
]
This configuration instructs JSDoc to:
- Recursively process all JavaScript files in the
src/directory - Extract metadata from
package.json(name, version, description) - Include
README.mdcontent as the documentation homepage
The source.includePattern uses the regular expression .+\\.js(doc|x)?$ to match .js, .jsdoc, and .jsx files, while source.excludePattern (^|\\/|\\\\)_ ignores files starting with underscore.
Sources: jsdoc.conf.json2-13
Output Configuration
The opts section controls where and how documentation is generated:
"opts": {
"destination": "./docs",
"recurse": true
}
The destination path ./docs specifies the output directory. When combined with the GitHub Actions workflow's versioning logic, documentation is written to ./docs/jsjiit/{version}/ where {version} is extracted from package.json.
The recurse: true flag ensures JSDoc processes subdirectories within the src/ directory.
Sources: jsdoc.conf.json14-17
Template Configuration
The templates section controls how JSDoc formats the generated HTML:
"templates": {
"cleverLinks": true,
"monospaceLinks": true
}
cleverLinks: Automatically creates hyperlinks between related API documentation pagesmonospaceLinks: Renders code links in monospace font for visual distinction
Sources: jsdoc.conf.json21-24
Local Documentation Generation
The package.json file defines an npm script for local documentation generation:
"scripts": {
"docs": "jsdoc -c jsdoc.conf.json --verbose"
}
Developers can generate documentation locally by running:
npm run docs
This command executes the jsdoc CLI with the following flags:
-c jsdoc.conf.json: Specifies the configuration file--verbose: Outputs detailed generation progress

Diagram: Local Documentation Generation Flow
The local generation process reads the configuration from jsdoc.conf.json, parses all source files in src/, extracts JSDoc comments describing classes, functions, and parameters, and outputs static HTML documentation to the ./docs/ directory.
Sources: package.json14 jsdoc.conf.json1-25
JSDoc as Development Dependency
The jsdoc package is listed as a development dependency in package.json:
"devDependencies": {
"esbuild": "0.24.0",
"jsdoc": "^4.0.4"
}
This ensures that when developers run npm install, the JSDoc tool and its dependencies (including Babel parser and Markdown parsers) are installed in node_modules/.
Sources: package.json57-60
Automated Documentation Deployment
The GitHub Actions workflow automates documentation generation and deployment on every push to the main branch. The workflow is defined in .github/workflows/jsdoc-build.yaml.
Workflow Trigger
on:
push:
branches: ["main"]
The workflow executes only when code is pushed to the main branch, ensuring that documentation stays synchronized with the latest stable codebase.
Sources: .github/workflows/jsdoc-build.yaml1-4
Workflow Permissions
jobs:
build:
permissions:
contents: write
runs-on: ubuntu-latest
The workflow requires contents: write permission to push generated documentation to the gh-pages branch. It runs on the latest Ubuntu runner provided by GitHub Actions.
Sources: .github/workflows/jsdoc-build.yaml6-10
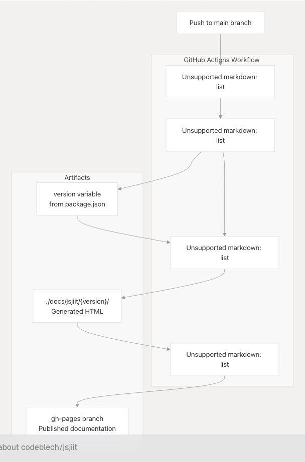
Workflow Steps

Diagram: GitHub Actions Documentation Workflow
The workflow consists of four sequential steps that extract the version, generate documentation, and deploy it to GitHub Pages.
Sources: .github/workflows/jsdoc-build.yaml11-27
Step 1: Repository Checkout
- name: Checkout repository
uses: actions/checkout@v2
This step clones the repository code into the GitHub Actions runner environment, making source files and configuration available for subsequent steps.
Sources: .github/workflows/jsdoc-build.yaml12-13
Step 2: Version Extraction
- name: Get package version
id: get_version
run: echo "version=$(node -p "require('./package.json').version")" >> $GITHUB_OUTPUT
This step extracts the version field from package.json using Node.js and stores it as a workflow output variable named version. This variable is later used to create version-specific documentation directories.
For example, if package.json contains "version": "0.0.23", the output variable steps.get_version.outputs.version will equal "0.0.23".
Sources: .github/workflows/jsdoc-build.yaml14-16 package.json3
Step 3: Documentation Generation
- name: Build docs
uses: andstor/jsdoc-action@v1
with:
recurse: true
config_file: jsdoc.conf.json
This step uses the andstor/jsdoc-action GitHub Action to execute JSDoc. The action:
- Installs the
jsdocpackage if not already present - Runs
jsdocwith the configuration specified injsdoc.conf.json - Sets
recurse: trueto ensure subdirectories are processed
The generated documentation is written to ./docs/ based on the destination setting in jsdoc.conf.json.
Sources: .github/workflows/jsdoc-build.yaml17-21 jsdoc.conf.json14-17
Step 4: GitHub Pages Deployment
- name: Deploy to GitHub Pages
uses: peaceiris/actions-gh-pages@v3
with:
github_token: ${{ secrets.GITHUB_TOKEN }}
publish_dir: ./docs/jsjiit/${{ steps.get_version.outputs.version }}
This step deploys the generated documentation to GitHub Pages using the peaceiris/actions-gh-pages action. Key parameters:
github_token: Uses the automatically providedGITHUB_TOKENsecret for authenticationpublish_dir: Specifies the exact directory to publish, incorporating the extracted version number
For version 0.0.23, the publish directory would be ./docs/jsjiit/0.0.23, meaning documentation for each version is preserved at its own URL path.
Sources: .github/workflows/jsdoc-build.yaml22-26
Documentation Versioning Strategy
The documentation system implements version-specific documentation preservation. Each published version of the library maintains its own documentation snapshot accessible via a versioned URL path.
Version-Based Directory Structure
docs/
└── jsjiit/
├── 0.0.21/
│ ├── index.html
│ └── ...
├── 0.0.22/
│ ├── index.html
│ └── ...
└── 0.0.23/
├── index.html
└── ...
This structure ensures that:
- Documentation for older versions remains accessible
- Breaking API changes are clearly separated by version
- Users can reference documentation matching their installed version
The version number is dynamically extracted during the GitHub Actions workflow from package.json:3, ensuring documentation versions automatically match package versions.
Sources: .github/workflows/jsdoc-build.yaml14-26 package.json3
Integration with Version Control
The .gitignore file explicitly excludes the docs/ directory from version control:
docs
This exclusion is intentional and serves multiple purposes:
- Prevents Repository Bloat: Generated HTML documentation can be large and would unnecessarily increase repository size
- Avoids Merge Conflicts: Documentation is automatically regenerated on each deployment, so committing it would create frequent merge conflicts
- Single Source of Truth: Source code JSDoc comments are the canonical documentation source; generated HTML is a build artifact
- Separate Deployment Branch: Documentation is deployed to the
gh-pagesbranch, not themainbranch
The documentation directory structure (./docs/jsjiit/{version}/) is only created during the GitHub Actions workflow execution and is deployed directly to GitHub Pages without being committed to the main branch.
Sources: .gitignore2 .github/workflows/jsdoc-build.yaml26
Documentation Content Sources
The JSDoc tool processes multiple types of content to build comprehensive API documentation:
Source Code JSDoc Comments
All JavaScript files in the src/ directory contain JSDoc comment blocks that document:
- Class definitions and constructors
- Method signatures, parameters, and return types
- Property types and descriptions
- Function behavior and side effects
- Example usage code
Example JSDoc comment structure (not actual code, but representing typical format):
/**
* Description of the function
* @param {Type} paramName - Parameter description
* @returns {ReturnType} Return value description
* @throws {ExceptionType} When this error occurs
*/
Sources: jsdoc.conf.json3-5
Package Metadata
The package.json file provides top-level documentation metadata:
name: Library name displayed in documentation headerversion: Version number shown in documentationdescription: Summary text on the documentation homepagerepository: Link to source code repositoryauthor: Author informationlicense: License type
Sources: jsdoc.conf.json5 package.json2-52
README Content
The README.md file is included in the generated documentation as the homepage content. This provides:
- High-level library overview
- Installation instructions
- Quick start examples
- Links to repository and issue tracker
Sources: jsdoc.conf.json6
Documentation Generation Summary
The jsjiit documentation system provides a fully automated pipeline for maintaining API documentation synchronized with source code:
| Component | Role | Automation Level |
|---|---|---|
JSDoc comments in src/ |
Define API documentation content | Manual (written by developers) |
jsdoc.conf.json |
Configure documentation generation | Manual (updated rarely) |
npm run docs |
Generate documentation locally | Manual (developer-initiated) |
| GitHub Actions workflow | Generate and deploy on push | Fully automated |
| GitHub Pages | Host versioned documentation | Fully automated |
The system ensures that documentation is always up-to-date with the main branch, provides version-specific documentation for library users, and separates documentation build artifacts from source code version control.
Sources: package.json14 jsdoc.conf.json1-25 .github/workflows/jsdoc-build.yaml1-28 .gitignore2