Timetable Data Format Reference
Purpose and Scope
This document defines the JSON data formats used for timetable and academic calendar storage in the JIIT Time Table application. It covers the structure of timetable JSON files, academic calendar JSON files, directory organization, API endpoints for data access, and the data generation pipeline using json_creater.py.
For information about how this data is processed by Python modules, see Python Processing Pipeline. For details on how the data is consumed by React components, see Data Model & Types.
Sources: README.md1-138
Data Directory Structure
All static JSON data is stored in the /public/data/ directory, organized hierarchically by data type, academic period, and campus variant.

Directory Organization
| Directory Path | Purpose | Contents |
|---|---|---|
/public/data/time-table/ |
Timetable data storage | Semester-specific subdirectories (ODD25, EVEN25) |
/public/data/time-table/ODD25/ |
Odd semester 2025 timetables | 62.json, 128.json, BCA.json |
/public/data/time-table/EVEN25/ |
Even semester 2025 timetables | 62.json, 128.json |
/public/data/calender/ |
Academic calendar data | Academic year subdirectories (2425, 2526) |
/public/data/calender/2425/ |
Academic year 2024-25 | calendar.json |
/public/data/calender/2526/ |
Academic year 2025-26 | calender.json |
/public/modules/ |
Python processing modules | BE128_creator.py, BE62_creator.py |
Sources: README.md68-97
Timetable JSON Format
File Naming Convention
Timetable files follow the pattern: <campus>.json where campus is one of:
62- 62 Campus (Noida Sector 62)128- 128 Campus (Noida Sector 128)BCA- BCA Program (available only for ODD semesters)
Access Paths
Timetable JSON files are accessed via the following URL pattern:
/data/time-table/<SEMESTER>/<CAMPUS>.json
Examples:
/data/time-table/ODD25/62.json/data/time-table/ODD25/128.json/data/time-table/ODD25/BCA.json/data/time-table/EVEN25/62.json/data/time-table/EVEN25/128.json
Data Structure

Subject Object Schema
Each subject in the timetable JSON follows this structure:
| Field | Type | Description | Example |
|---|---|---|---|
code |
string |
Subject code identifier | "22B11CI111" |
name |
string |
Full subject name | "Data Structures" |
prof |
string |
Professor/Instructor name | "Dr. John Doe" |
type |
string |
Class type (Lecture/Lab/Tutorial) | "Lecture", "Lab", "Tutorial" |
slots |
string[] |
Array of time slot identifiers | ["L1", "L2", "L3"] |
Time Slot Identifiers
Time slots use standard JIIT notation:
- Lecture slots:
L1,L2,L3,L4,L5,L6,L7,L8,L9 - Lab slots:
LA1,LA2,LB1,LB2,LC1,LC2, etc. - Tutorial slots:
T1,T2,T3, etc.
Example Timetable JSON Structure
{
"1": {
"IT": {
"1": [
{
"code": "22B11CI111",
"name": "Data Structures",
"prof": "Dr. John Doe",
"type": "Lecture",
"slots": ["L1", "L2", "L3"]
},
{
"code": "22B11CI112",
"name": "Data Structures Lab",
"prof": "Dr. John Doe",
"type": "Lab",
"slots": ["LA1", "LA2"]
}
],
"2": [
// Batch 2 subjects
]
},
"CSE": {
// CSE branch data
}
},
"2": {
// Year 2 data
}
}
Sources: README.md56-64 README.md68-97
Academic Calendar JSON Format
File Naming Convention
Academic calendar files are named calender.json (note the spelling variant) and organized by academic year.
Access Paths
Academic calendar JSON files are accessed via:
/data/calender/<ACADEMIC_YEAR>/calender.json
Examples:
/data/calender/2425/calendar.json(2024-25 academic year)/data/calender/2526/calender.json(2025-26 academic year)
Note: The 2425 directory uses calendar.json while 2526 uses calender.json (inconsistent spelling in the codebase).
Event Object Schema
Each event in the academic calendar follows this structure:
| Field | Type | Description | Example |
|---|---|---|---|
title |
string |
Event name | "Mid-Term Examination" |
startDate |
string |
ISO 8601 date format | "2025-03-15" |
endDate |
string |
ISO 8601 date format | "2025-03-20" |
description |
string (optional) |
Event details | "Mid-term exams for all branches" |
category |
string |
Event category | "Examination", "Holiday", "Event" |
Example Academic Calendar JSON Structure
[
{
"title": "Mid-Term Examination",
"startDate": "2025-03-15",
"endDate": "2025-03-20",
"description": "Mid-term exams for all branches",
"category": "Examination"
},
{
"title": "Spring Break",
"startDate": "2025-04-01",
"endDate": "2025-04-07",
"category": "Holiday"
},
{
"title": "Tech Fest",
"startDate": "2025-05-10",
"endDate": "2025-05-12",
"description": "Annual technical festival",
"category": "Event"
}
]
Event Categories
Common event categories include:
"Examination"- Mid-term, end-term, re-examination periods"Holiday"- University holidays, breaks"Event"- Fests, seminars, workshops"Registration"- Course registration periods"Academic"- Semester start/end dates
Sources: README.md12-13 README.md74-78
Data Access Endpoints
The application serves timetable and calendar data as static JSON files through predictable URL patterns.

Timetable Endpoints
| Endpoint Pattern | Parameters | Returns |
|---|---|---|
/data/time-table/<SEMESTER>/<CAMPUS>.json |
SEMESTER: ODD25, EVEN25 CAMPUS: 62, 128, BCA |
Timetable JSON for specified semester and campus |
Academic Calendar Endpoints
| Endpoint Pattern | Parameters | Returns |
|---|---|---|
/data/calender/<YEAR>/calender.json |
YEAR: 2425, 2526, etc. |
Academic calendar events array |
cURL Examples
Fetch 62 campus timetable for Odd 2025 semester:
curl https://simple-timetable.tashif.codes/data/time-table/ODD25/62.json
Fetch 128 campus timetable for Even 2025 semester:
curl https://simple-timetable.tashif.codes/data/time-table/EVEN25/128.json
Fetch academic calendar for 2025-26:
curl https://simple-timetable.tashif.codes/data/calender/2526/calender.json
Sources: README.md53-64
Data Generation Pipeline
The timetable and calendar data is generated from Excel files using external parsers and a Streamlit application (json_creater.py).
json_creater.py
The json_creater.py file is a Streamlit application that converts Excel files into the structured JSON format required by the application.
Location: Root directory (json_creater.py)
Purpose:
- Convert raw Excel timetable data into hierarchical JSON structure
- Organize data by year, branch, and batch
- Generate properly formatted academic calendar JSON
- Validate data structure before output
Workflow:
- User uploads Excel files through Streamlit interface
- Parser scripts extract structured data from Excel
json_creater.pyprocesses and organizes data- JSON files are written to
/public/data/directory - Files are committed to repository for deployment
External Parser Dependencies
The data generation relies on two external parser projects:
| Parser | Repository | Purpose |
|---|---|---|
| JIIT Time Table Parser | github.com/tashifkhan/JIIT-time-table-parser | Extracts timetable data from Excel files |
| JIIT Academic Calendar Parser | github.com/tashifkhan/JIIT-Academic-Calender | Extracts academic calendar events from Excel files |
Sources: README.md12-16 README.md71 README.md190-202
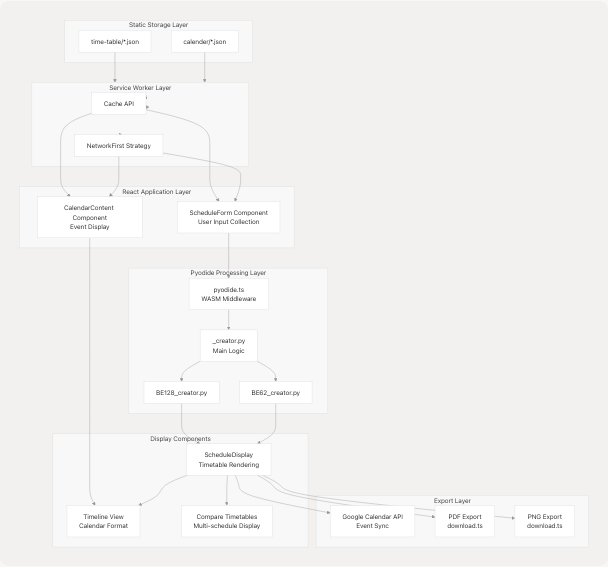
Data Consumption Flow
The JSON data flows through multiple layers of the application from storage to display.

Data Loading Process
- Initial Request: React component requests timetable data for specific semester/campus
- Service Worker Interception: Request intercepted by service worker (
sw.js) - Cache Check: Service worker checks cache storage for existing data
- Network Fallback: If not cached, fetch from network
- Cache Update: Store fetched data in cache for offline access
Data Processing Pipeline
- User Input: User selects campus, year, branch, batch via
ScheduleForm - JSON Retrieval: Appropriate JSON file fetched via service worker
- Pyodide Processing: JSON passed to Python modules via
pyodide.tsmiddleware - Schedule Generation:
_creator.pyand branch-specific modules process data - React Rendering: Processed schedule returned to React components
- Display:
ScheduleDisplayrenders color-coded timetable
Academic Calendar Flow
- Calendar Selection: User navigates to academic calendar page
- JSON Fetch: Calendar JSON fetched for selected academic year
- Event Parsing: Events parsed and formatted by
CalendarContent - Display: Events shown in calendar grid or list view
- Export: Optional sync to Google Calendar via Google Calendar API
Sources: README.md140-146 README.md56-64
JSON Schema Validation
While the application does not enforce strict schema validation, the expected structure is implicitly defined by the Python processing modules and React components.
Timetable JSON Expected Structure
// TypeScript type definition (inferred from usage)
type TimetableData = {
[year: string]: {
[branch: string]: {
[batch: string]: Subject[]
}
}
}
type Subject = {
code: string
name: string
prof: string
type: "Lecture" | "Lab" | "Tutorial"
slots: string[]
}
Academic Calendar JSON Expected Structure
// TypeScript type definition (inferred from usage)
type CalendarData = CalendarEvent[]
type CalendarEvent = {
title: string
startDate: string // ISO 8601 format
endDate: string // ISO 8601 format
description?: string
category: string
}
Data Integrity Requirements
| Requirement | Timetable JSON | Calendar JSON |
|---|---|---|
| Required Fields | code, name, prof, type, slots |
title, startDate, endDate, category |
| Optional Fields | None | description |
| Date Format | N/A | ISO 8601 (YYYY-MM-DD) |
| Slot Format | JIIT standard notation | N/A |
| Nested Structure | Year → Branch → Batch → Subjects | Flat array |
| Empty Values | Not allowed | description can be empty |
Sources: README.md68-97
Caching and Offline Access
The service worker implements aggressive caching for JSON data to enable offline functionality.
Cache Strategy
| Resource Type | Strategy | Cache Name | TTL |
|---|---|---|---|
| Timetable JSON | NetworkFirst → CacheFirst | workbox-precache-v2 |
Build-time precache |
| Calendar JSON | NetworkFirst → CacheFirst | workbox-precache-v2 |
Build-time precache |
| Static assets | Precache | workbox-precache-v2 |
Indefinite |
Precache Manifest
During build, Next.js with @ducanh2912/next-pwa generates a precache manifest that includes all JSON data files:
// Generated precache manifest (example)
[
{
"url": "/data/time-table/ODD25/62.json",
"revision": "abc123..."
},
{
"url": "/data/time-table/ODD25/128.json",
"revision": "def456..."
},
{
"url": "/data/calender/2526/calender.json",
"revision": "ghi789..."
}
]
Offline Behavior
When offline:
- Service worker serves all resources from cache
- Timetable generation continues using cached JSON + Pyodide WASM
- Academic calendar displays cached events
- Google Calendar sync is disabled (requires network)
- Export functions (PDF/PNG) continue to work
Sources: README.md21 README.md96
Updating Timetable Data
When new semester data becomes available, the update process is:

Update Checklist
- Obtain latest timetable Excel files from JIIT
- Run JIIT Time Table Parser on Excel files
- Run JIIT Academic Calendar Parser for calendar events
- Execute
json_creater.pyto generate JSON files - Verify JSON structure matches expected schema
- Check all year/branch/batch combinations present
- Validate date formats in calendar JSON
- Commit changes to Git repository
- Trigger deployment pipeline
- Verify service worker updates on live site
- Test offline functionality with new data
Sources: README.md12-16 README.md71
Common Data Issues and Troubleshooting
| Issue | Symptom | Solution |
|---|---|---|
| Missing Branch | Branch not appearing in dropdown | Add branch data to year object in JSON |
| Empty Batch | No subjects for selected batch | Verify batch number exists in JSON structure |
| Invalid Slots | Schedule not rendering correctly | Ensure slot identifiers match JIIT notation |
| Date Parse Error | Calendar events not displaying | Validate ISO 8601 date format (YYYY-MM-DD) |
| Missing Electives | Elective subjects not available | Check subject type is correctly set |
| Cache Stale Data | Old timetable showing after update | Clear browser cache and service worker cache |
| JSON Syntax Error | Application fails to load | Validate JSON syntax using linter |
| Inconsistent Structure | Some years/branches broken | Ensure all levels follow hierarchy: year → branch → batch → subjects |
Validation Commands
Check JSON validity:
# Validate timetable JSON
jq empty public/data/time-table/ODD25/62.json
# Validate calendar JSON
jq empty public/data/calender/2526/calender.json
Sources: README.md215-223