Shareable URLs & Configuration Sharing
This page documents the system's mechanisms for encoding timetable configurations into shareable URLs and managing user-saved configuration presets. This enables users to distribute their schedule setups and quickly switch between multiple configuration profiles.
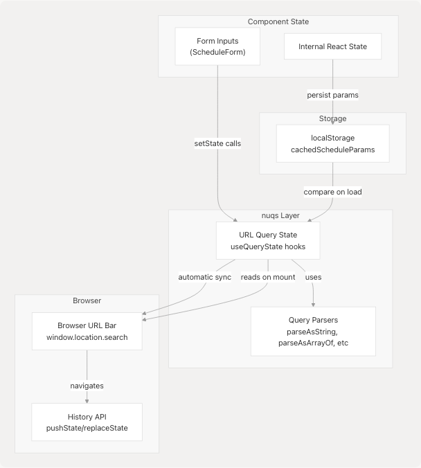
For information about how schedules are persisted locally between sessions, see State Management (#3.4). For details on how the form handles user input, see Schedule Form & User Input (#4.1).
Overview
The application provides two primary methods for configuration sharing and reuse:
- URL-based sharing: Encodes schedule parameters (year, batch, campus, selected subjects) directly into the URL query string, enabling instant sharing via link
- Named saved configurations: Stores complete configuration sets in localStorage with user-defined names for quick switching between multiple setups
Both mechanisms integrate with the schedule generation pipeline and include conflict resolution when URL parameters differ from existing cached schedules.
URL Parameter Structure
The system uses the nuqs library to synchronize application state with URL query parameters, providing automatic parsing and type safety.
Parameter Schema
| Parameter | Type | Parser | Description |
|---|---|---|---|
year |
string | parseAsString |
Academic year (1-4) |
batch |
string | parseAsString |
Batch identifier (e.g., "E1", "E2") |
campus |
string | parseAsString |
Campus code ("62", "128", "BCA") |
electiveCount |
number | parseAsInteger |
Number of elective subjects selected |
selectedSubjects |
string[] | parseAsArrayOf(parseAsString) |
Array of subject codes |
isGenerating |
boolean | parseAsBoolean |
Generation state indicator |
Query State Hooks Declaration:
const [_year, setYear] = useQueryState("year", parseAsString.withDefault(""));
const [_batch, setBatch] = useQueryState("batch", parseAsString.withDefault(""));
const [_campus, setCampus] = useQueryState("campus", parseAsString.withDefault(""));
const [_electiveCount, setElectiveCount] = useQueryState("electiveCount", parseAsInteger.withDefault(0));
const [_selectedSubjects, setSelectedSubjects] = useQueryState("selectedSubjects", parseAsArrayOf(parseAsString).withDefault([]));
Example URL Structure
https://example.com/?year=2&batch=E7&campus=62&selectedSubjects=CSE101,CSE102,CSE103
The selectedSubjects parameter is serialized as a comma-separated list when multiple subjects are selected.
URL State Management Architecture

Generating Shareable URLs
Users can generate shareable URLs through two entry points:
1. Share Button on Saved Configurations
Each saved configuration displays a share icon button that opens the share dialog with a pre-populated URL.

Implementation:
The share button handler extracts configuration data and opens the dialog:
onClick={(e) => {
e.stopPropagation();
setShareDialogConfig({
name,
config: savedConfigs[name],
});
setShowShareDialog(true);
}}
2. Share Dialog Component
The share dialog (Dialog component from Radix UI) constructs the shareable URL and provides copy-to-clipboard functionality.
URL Construction Logic

URL Generation Code:
const { year, batch, campus, selectedSubjects } = shareDialogConfig.config;
const params = new URLSearchParams({
year,
batch,
campus,
selectedSubjects: (selectedSubjects || []).join(","),
});
const url = `${window.location.origin}${window.location.pathname}?${params.toString()}`;
Copy to Clipboard Implementation
The dialog provides two mechanisms for copying the URL:
- Modern Clipboard API: Primary method using
navigator.clipboard.writeText() - Fallback Method: Uses
document.execCommand('copy')for older browsers
try {
await navigator.clipboard.writeText(url);
} catch (err) {
// Fallback for older browsers
const input = document.querySelector("input[type='text'][readonly]") as HTMLInputElement;
if (input) {
input.select();
document.execCommand("copy");
}
}
Loading Configurations from URL Parameters
The application automatically detects URL parameters on mount and reconciles them with any existing cached schedule.
Auto-Generation Flow

URL Parameter Reading Logic
The system reads URL parameters directly from window.location.search rather than relying on React state to avoid race conditions:
const urlParams = new URLSearchParams(window.location.search);
const year = urlParams.get("year") || "";
const batch = urlParams.get("batch") || "";
const campus = urlParams.get("campus") || "";
const selectedSubjectsRaw = urlParams.getAll("selectedSubjects") || [];
const selectedSubjects = selectedSubjectsRaw
.flatMap((s) => s.split(","))
.map((s) => s.trim())
.filter(Boolean);
Conflict Resolution Flow
When URL parameters are detected but a cached schedule already exists, the system presents the UrlParamsDialog component to resolve the conflict.
Decision Tree

Parameter Comparison Logic
let isSame = false;
try {
const cachedObj = cachedParams ? JSON.parse(cachedParams) : {};
isSame =
cachedObj.year === year &&
cachedObj.batch === batch &&
cachedObj.campus === campus &&
Array.isArray(cachedObj.selectedSubjects) &&
Array.isArray(selectedSubjects) &&
cachedObj.selectedSubjects.length === selectedSubjects.length &&
cachedObj.selectedSubjects.every((s: string) =>
selectedSubjects.includes(s)
);
} catch {}
UrlParamsDialog Component
The dialog component presents three resolution options:
| Option | Action | Handler |
|---|---|---|
| Generate New Schedule | Replaces cached schedule with URL parameters | onOverride → handleUrlParamsOverride |
| Use as Form Prefill | Populates form fields without auto-generating | onPrefill → handleUrlParamsPrefill |
| View Existing Schedule | Dismisses dialog, keeps cached schedule | onViewExisting → handleUrlParamsViewExisting |

Handler Implementations
Override Handler:
const handleUrlParamsOverride = async () => {
if (!urlParamsData) return;
setShowUrlParamsDialog(false);
await handleFormSubmit({
year: urlParamsData.year,
batch: urlParamsData.batch,
electives: urlParamsData.selectedSubjects,
campus: urlParamsData.campus,
});
};
Prefill Handler:
const handleUrlParamsPrefill = () => {
if (!urlParamsData) return;
setYear(urlParamsData.year);
setBatch(urlParamsData.batch);
setCampus(urlParamsData.campus);
setSelectedSubjects(urlParamsData.selectedSubjects);
setIsFormOpen(true);
setShowUrlParamsDialog(false);
};
Saved Configurations
The system maintains a collection of named configuration presets persisted in localStorage under the key "classConfigs".
Data Structure

State Management
Initialization from localStorage:
const [savedConfigs, setSavedConfigs] = React.useState<{[key: string]: any}>(() => {
const configs = localStorage.getItem("classConfigs");
return configs ? JSON.parse(configs) : {};
});
Persistence to localStorage:
React.useEffect(() => {
localStorage.setItem("classConfigs", JSON.stringify(savedConfigs));
}, [savedConfigs]);
Configuration Operations
Saving a Configuration
The handleSaveConfig function is passed to ScheduleForm and called when users name and save their current configuration:
const handleSaveConfig = (name: string, configData: any) => {
setSavedConfigs((prev) => ({ ...prev, [name]: configData }));
};
Loading a Configuration
When a user selects a saved configuration, the system:
- Clears any edited schedule data
- Updates URL state with config parameters
- Closes the form
- Triggers automatic schedule generation
const handleSelectConfig = async (name: string) => {
const config = savedConfigs[name];
if (!config) return;
// Clear any existing edited schedule to ensure fresh display
setEditedSchedule(null);
// Set the form state first
setYear(config.year);
setBatch(config.batch);
setElectiveCount(config.electiveCount || 0);
setSelectedSubjects(config.selectedSubjects || []);
setCampus(config.campus);
setSelectedConfig(name);
// Close the form after loading config
setIsFormOpen(false);
// Generate schedule automatically with this config
await handleFormSubmit({
year: config.year,
batch: config.batch,
electives: config.selectedSubjects || [],
campus: config.campus,
});
};
Deleting a Configuration
const handleDeleteConfig = (name: string) => {
setSavedConfigs((prev) => {
const newConfigs = { ...prev };
delete newConfigs[name];
return newConfigs;
});
if (selectedConfig === name) setSelectedConfig("");
};
UI Component Structure
The saved configurations UI appears above the schedule form when configurations exist:

Collapsible Animation:
<motion.div
initial={false}
animate={{
height: isConfigOpen ? "auto" : 0,
opacity: isConfigOpen ? 1 : 0,
}}
style={{ overflow: "hidden" }}
transition={{ duration: 0.4, ease: "easeInOut" }}
>
Share Dialog Implementation
The share dialog is a Radix UI Dialog component that provides a polished interface for copying shareable URLs.
Component Hierarchy

Dialog Content Structure
Header Section:
- SVG share icon in colored circle
DialogTitle: "Share Configuration"DialogDescription: Config name display
URL Input Section:
- Read-only text input displaying full shareable URL
- Inline copy button with clipboard icon
- URL is auto-selected on focus for manual copying
Action Buttons:
- Cancel: Closes dialog without action
- Copy Link: Copies URL and closes dialog
Responsive Design
The dialog implements mobile-responsive styling:
max-w-md: Maximum width constraintmax-h-[90vh]: Prevents overflow on small screensoverflow-y-auto: Scrollable content when needed- Backdrop blur effect:
backdrop-blur-xl
Integration with Schedule Generation
URL parameters trigger the standard schedule generation pipeline through handleFormSubmit:

Parameter Caching
After successful schedule generation, parameters are cached for comparison with future URL loads:
localStorage.setItem(
"cachedScheduleParams",
JSON.stringify({
year,
batch,
campus,
selectedSubjects: electives,
})
);
Error Handling and Edge Cases
Missing URL Parameters
The auto-generation effect validates all required parameters before triggering generation:
if (
!autoGeneratedRef.current &&
_year &&
_batch &&
_campus &&
_selectedSubjects &&
_selectedSubjects.length > 0
) {
autoGeneratedRef.current = true;
handleFormSubmit({...});
}
Subject Code Deduplication
The UrlParamsDialog handles comma-separated subject lists and deduplicates codes:
const allCodes = subjects
.flatMap((s) => s.split(","))
.map((s) => s.trim())
.filter(Boolean);
const uniqueCodes = Array.from(new Set(allCodes));
Empty Configuration Objects
Guards prevent errors when accessing potentially undefined configuration data:
const subjectList =
typeof mapping === "object" && mapping !== null && mapping[year]?.subjects
? mapping[year].subjects
: [];
Summary
The shareable URL and configuration sharing system provides:
- Zero-friction sharing via URL parameters encoded with
nuqs - Named configuration presets persisted in localStorage
- Intelligent conflict resolution when URL and cache differ
- Polished share UI with clipboard integration
- Automatic schedule generation from URL parameters
- Cross-session persistence of configuration data
This architecture enables users to share schedules with classmates, maintain multiple configuration profiles for different scenarios, and quickly switch between setups without manual re-entry of parameters.