Mess Menu
Purpose and Scope
This document describes the Mess Menu feature of the JIIT Time Table website, which provides students with access to dining hall meal schedules. The mess menu displays daily meal information organized by time slots (breakfast, lunch, snacks, dinner), helping students plan their meals throughout the week.
This page covers the mess menu component implementation, data structure, and user interface. For information about other timetable-related features, see Schedule Generation and Timeline View. For the academic calendar feature, which shares similar display patterns, see Academic Calendar.
Sources: README.md27 README.md107
Feature Overview
The mess menu feature serves as a dedicated page accessible via the application's navigation system. It displays weekly meal schedules for JIIT campus dining halls, allowing students to quickly check what meals are being served on any given day.
Key Capabilities
| Capability | Description |
|---|---|
| Weekly View | Display meal schedules for all days of the week |
| Meal Categories | Organized by breakfast, lunch, snacks, and dinner |
| Campus-Specific | Shows menus relevant to the user's campus selection |
| Mobile-Optimized | Responsive design for viewing on mobile devices |
| Offline Access | Cached for PWA offline functionality |
Sources: README.md27 README.md18-33
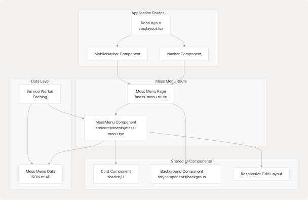
Component Architecture
The mess menu follows the application's component-based architecture pattern, integrating with the navigation system and leveraging the PWA capabilities for offline access.
Component Location and Integration

Diagram: Mess Menu Component Integration
The mess menu integrates into the application's routing structure as a standalone page, accessible through both desktop and mobile navigation components.
Sources: README.md107 README.md108-109
Component Structure
The mess-menu.tsx component serves as the primary implementation for the mess menu feature. Based on the application's architectural patterns, it follows a structured approach to displaying meal information.
Mess Menu Component Organization

Diagram: MessMenu Component Internal Structure
The component manages state for day selection and menu data, rendering a responsive grid of meal cards organized by time slots.
Sources: README.md107
Data Model
The mess menu data follows a structured format that organizes meals by day of the week and meal type. The data structure aligns with the application's pattern of storing static JSON data in the /public/data/ directory.
Expected Data Structure
interface MealItem {
name: string; // Name of the dish
category: string; // meal type: breakfast, lunch, snacks, dinner
vegetarian?: boolean; // dietary information
description?: string; // additional details
}
interface DayMenu {
day: string; // Day of week (Monday, Tuesday, etc.)
date?: string; // Optional date information
breakfast: MealItem[];
lunch: MealItem[];
snacks: MealItem[];
dinner: MealItem[];
}
interface MessMenuData {
campus: string; // "62" or "128"
week: number; // Week number or identifier
effectiveFrom: string; // Start date for this menu
effectiveTo: string; // End date for this menu
menu: DayMenu[];
}
Data Organization
| Attribute | Type | Description |
|---|---|---|
campus |
string | Campus identifier ("62" or "128") |
week |
number | Week identifier for the menu cycle |
effectiveFrom |
string | ISO date when menu becomes active |
effectiveTo |
string | ISO date when menu expires |
menu |
DayMenu[] | Array of daily meal schedules |
Sources: README.md73-87 README.md52-64
Data Flow and Fetching
The mess menu follows the application's established pattern for fetching and caching static JSON data, similar to how timetable and academic calendar data are handled.
Data Flow Sequence

Diagram: Mess Menu Data Flow
The data fetching leverages the service worker's caching strategy to enable offline access, consistent with the application's PWA architecture.
Sources: README.md21 README.md96
User Interface Layout
The mess menu interface provides an intuitive, card-based layout that displays meal information in an organized, scannable format.
Layout Structure
The component likely uses a responsive grid system with the following structure:
| Section | Purpose | Implementation |
|---|---|---|
| Page Header | Title and description | Displays "Mess Menu" with subtitle |
| Day Selector | Week navigation | Tabs or buttons for each day (Mon-Sun) |
| Meal Grid | Main content area | 2x2 or 1x4 grid for meal categories |
| Meal Cards | Individual meal display | Card components showing meal items |
| Footer Actions | Additional options | Refresh, campus toggle, or export options |
Responsive Behavior
- Desktop: 2x2 grid showing all four meal categories simultaneously
- Tablet: 1x2 grid with scrollable meal sections
- Mobile: Single column stack with swipe navigation between meal types
Sources: README.md32 README.md204-213
Integration with Navigation System
The mess menu integrates with the application's navigation system, appearing as a route accessible from both desktop sidebar and mobile bottom navigation.
Navigation Integration

Diagram: Navigation Integration for Mess Menu
The mess menu appears alongside other primary features in the navigation hierarchy, providing equal visibility and accessibility.
Sources: README.md108 README.md204-206
PWA and Offline Capabilities
Following the application's PWA architecture, the mess menu feature supports offline access through service worker caching strategies.
Caching Strategy
| Resource Type | Caching Strategy | Purpose |
|---|---|---|
| Mess Menu Component | Precache | Component code cached at build time |
| Mess Menu JSON Data | NetworkFirst or CacheFirst | Menu data available offline |
| UI Assets (icons, images) | Precache | Immediate availability |
Service Worker Configuration
The mess menu resources are likely included in the service worker's precache manifest, generated during the build process by the PWA plugin:
- Component chunks:
/_next/static/chunks/*mess-menu*.js - Data files:
/public/data/mess-menu/*.json - Related assets: Any images or icons specific to the mess menu
Sources: README.md21 README.md96 README.md213
State Management
The mess menu component manages its own local state for day selection and menu display, following React best practices.
Local State Structure
// Within MessMenu component
const [selectedDay, setSelectedDay] = useState<string>('Monday');
const [menuData, setMenuData] = useState<MessMenuData | null>(null);
const [loading, setLoading] = useState<boolean>(true);
const [error, setError] = useState<string | null>(null);
State Flow
- Initial Load: Component mounts and sets loading state
- Data Fetch: Retrieves menu data from JSON endpoint
- Default Selection: Sets current day of week as default
- User Interaction: Updates selectedDay when user clicks different day
- UI Update: React re-renders meal grid with filtered data
Sources: README.md118-120
Typical User Workflow
The mess menu provides a straightforward user experience for checking meal schedules.
User Journey

Diagram: Mess Menu User Interaction Flow
The workflow emphasizes simplicity and quick access to meal information without requiring additional configuration or authentication.
Sources: README.md188-206
Styling and Visual Design
The mess menu component follows the application's design system, utilizing glassmorphic UI elements and the established color scheme.
Design Elements
| Element | Styling Approach | Purpose |
|---|---|---|
| Background | background.tsx component |
Consistent app-wide backdrop |
| Meal Cards | shadcn/ui Card component | Elevated, readable containers |
| Day Selector | Tab or button group | Clear navigation between days |
| Typography | Tailwind CSS utilities | Hierarchical text presentation |
| Spacing | Consistent grid system | Organized, scannable layout |
Color Coding
While the mess menu may not use extensive color coding like the timetable feature, it can employ:
- Vegetarian indicators (green icon)
- Meal type headers (distinct colors per category)
- Current day highlighting (accent color)
Sources: README.md40 README.md103 README.md116
Mobile Optimization
The mess menu is optimized for mobile viewing, consistent with the application's mobile-first design philosophy.
Mobile Features
| Feature | Implementation | Benefit |
|---|---|---|
| Touch Navigation | Swipe between days | Quick day switching |
| Responsive Cards | Stack on small screens | Vertical scrolling |
| Bottom Nav Access | Icon in mobile navbar | Easy access point |
| Compact Layout | Condensed meal information | More content visible |
| Gesture Support | React Swipeable integration | Natural mobile interaction |
Touch Gesture Support
Similar to other pages in the application, the mess menu likely supports:
- Swipe Left: Navigate to next day
- Swipe Right: Navigate to previous day
- Tap: Expand meal details if truncated
Sources: README.md32-33 README.md43 README.md204-213
Data Update Mechanism
The mess menu data requires periodic updates to reflect changing weekly menus. The update mechanism follows the application's static data update pattern.
Update Process

Diagram: Mess Menu Data Update Pipeline
Updates are deployed as static file changes, with the service worker handling cache invalidation and refresh.
Sources: README.md71-87 README.md148-186
Error Handling
The mess menu component implements error handling for common failure scenarios.
Error Scenarios
| Scenario | Handling | User Experience |
|---|---|---|
| Data Fetch Failure | Display error message | "Unable to load menu" with retry button |
| Invalid JSON | Log error and show fallback | "Menu data unavailable" message |
| Network Offline | Serve cached data | Seamless offline experience |
| Missing Week Data | Show most recent available | Automatic fallback to last known menu |
| Component Error | Error boundary catches | Graceful degradation, navigation still works |
Loading States
The component manages loading states during data fetching:
- Initial Load: Skeleton or spinner while fetching
- Day Switch: Optional transition animation
- Data Refresh: Background update without blocking UI
Sources: README.md216-222
Extension Points
The mess menu feature can be extended with additional functionality in future iterations.
Potential Enhancements
| Enhancement | Description | Implementation Approach |
|---|---|---|
| Dietary Filters | Filter by vegetarian, vegan, etc. | Add filter controls and state |
| Favorites | Mark favorite meals | LocalStorage persistence |
| Meal Ratings | Community ratings for meals | API integration for voting |
| Nutrition Info | Display nutritional information | Expand data model |
| Meal Reminders | Notifications for meal times | PWA notification API |
| Campus Toggle | Switch between campus menus | UserContext integration |
| Menu History | View past weeks' menus | Archive JSON files |
| Export Options | Download menu as PDF/image | Leverage existing download.ts utilities |
Sources: README.md248-256 README.md129
Relationship to Other Features
The mess menu feature exists alongside other informational pages in the application ecosystem.
Feature Comparison
| Feature | Primary Purpose | Data Source | User Input Required |
|---|---|---|---|
| Mess Menu | Display meal schedules | Static JSON | None (browsing only) |
| Academic Calendar | Show university events | Static JSON + API | Filtering, Google Calendar sync |
| Schedule Creator | Generate personalized timetable | Static JSON + Python processing | Campus, year, batch, electives |
| Timeline View | Calendar view of schedule | LocalStorage (user's schedule) | Prior schedule creation |
| Compare Timetables | Find common free slots | Static JSON + Python processing | Multiple schedule configurations |
The mess menu is the simplest of these features, requiring no configuration or personalization—it's purely informational content.
Sources: README.md18-31 README.md101-114
Summary
The Mess Menu feature provides JIIT students with quick access to dining hall meal schedules through a dedicated, mobile-optimized interface. Implemented in src/components/mess-menu.tsx the component follows the application's established patterns for:
- Data Management: Static JSON files cached by the service worker
- Navigation: Integrated into both desktop and mobile navigation systems
- UI/UX: Glassmorphic design with responsive layout
- Offline Support: Full PWA capabilities for offline viewing
- Mobile Optimization: Touch gestures and responsive design
The feature requires minimal user interaction—simply navigate to the page and browse meal schedules by day of the week. The implementation aligns with the application's serverless, browser-based architecture, requiring no backend infrastructure or user authentication.
Sources: README.md27 README.md107 README.md18-33