Python Processing Pipeline
This page documents the Python modules that parse timetable JSON data, extract subject and batch information, filter classes based on user enrollment, and generate formatted personalized schedules. This is the core algorithmic logic that transforms raw institutional data into individual student timetables.
For information about how Python is executed client-side via Pyodide, see Pyodide WASM Integration. For the TypeScript layer that invokes these functions, see Schedule Form & User Input.
Overview
The Python processing pipeline consists of multiple creator functions that handle different campus and year combinations. All functions follow the same general workflow: parse batch strings, extract metadata from activity strings, filter by enrollment, normalize time formats, and build the final timetable dictionary.
Sources: public/_creator.py1-1059
Function Selection Logic
The application dynamically selects which Python function to call based on user parameters:

Sources: public/_creator.py423-531 public/_creator.py739-814 public/_creator.py817-882 public/_creator.py949-1058
Core Processing Functions
Campus 62 Functions
| Function | Purpose | Year(s) | Elective Handling |
|---|---|---|---|
time_table_creator |
First year schedule generation | 1 | Uses is_elective() heuristics |
time_table_creator_v2 |
Advanced years schedule generation | 2-4 | Uses explicit enrollment list |
Key Differences:
- Year 1: Uses heuristic
is_elective()logic to determine if a class is an elective based on batch patterns - Years 2-4: Uses explicit
is_enrolled_subject()checking against user-provided subject codes
Sources: public/_creator.py423-531 public/_creator.py949-1058
Campus 128 Functions
| Function | Purpose | Year(s) | Batch Handling |
|---|---|---|---|
bando128_year1 |
First year schedule generation | 1 | Includes all classes for batch |
banado128 |
Advanced years schedule generation | 2-4 | Filters by enrolled subject codes |
Sources: public/_creator.py817-882 public/_creator.py739-814
Batch Number Parsing
Batch numbers appear in various complex formats in the timetable data and must be normalized to individual batch identifiers.
Supported Formats

parse_batch_numbers() Implementation
The function handles multiple parsing strategies:
- Empty String: Returns default batches
["A", "B", "C", "D", "G", "H"] - Concatenated Format (A15A17): Uses regex
[A-Za-z]\d+to find all matches - Letter-Only (ABC): Splits into individual letters
["A", "B", "C"] - Comma-Separated Ranges: Iterates through comma-split parts, handling ranges with hyphens
- Single Range: Expands
A1-A10to["A1", "A2", ..., "A10"]
Sources: public/_creator.py8-93 public/modules/BE62_creator.py7-77
Campus-Specific Variations
Campus 62:
# Default batches if empty
return ["A", "B", "C", "D", "G", "H"]
Campus 128:
# Default for ALL keyword
if batch_code == "ALL":
return ["E", "F", "H", "D"]
# Uses simpler regex matching
matches = re.findall(r"([A-Z])(\d+)", batch_code)
Sources: public/_creator.py8-93 public/modules/BE128_creator.py29-41
String Extraction Functions
Activity strings in the timetable JSON encode multiple pieces of information that must be parsed:
Activity String Format
Format: [Type]<FileRef file-url="https://github.com/tashifkhan/JIIT-time-table-website/blob/0ffdedf5/Batch" undefined file-path="Batch">Hii</FileRef>-[Location]/[Faculty]
Example: "LA5,A6(EC214)-G2/RB"
| Component | Extractor Function | Example Input | Example Output |
|---|---|---|---|
| Batch | batch_extractor() |
"LA5,A6(EC214)-G2/RB" | "A5,A6" |
| Subject Code | subject_extractor() |
"LA5,A6(EC214)-G2/RB" | "EC214" |
| Location | location_extractor() |
"LA5,A6(EC214)-G2/RB" | "G2" |
Extraction Algorithm Flow

Sources: public/_creator.py158-218 public/_creator.py536-581
Edge Cases Handled
Batch Extraction:
- Handles missing parentheses (returns default batches)
- Checks for L/P/T prefix to avoid false extraction
Subject Extraction:
- Handles missing closing parenthesis (looks for dash instead)
- Handles subjects without brackets (extracts until dash)
- Handles L/P/T prefix by skipping first character
Location Extraction:
- Splits by dash, takes last component
- Splits by slash, takes first component (removes faculty)
Sources: public/_creator.py158-218
Elective Identification
The system uses different strategies to identify elective courses versus core courses.
Year 1 Heuristic Approach (is_elective())
Uses pattern-based rules to infer if a subject is an elective:

Logic Rationale:
- Letter-only batches (ABC): Indicates multiple batch groups, likely an elective open to many students
- Many batches (>3): Suggests optional course with enrollment across sections
- Empty batch: Defaults to treating as elective for safety
- Special C-batch rule: Biotechnology program specifics
Sources: public/_creator.py96-128
Years 2-4 Explicit Approach (is_enrolled_subject())
Matches subject code against user-provided enrollment list:

Pattern Matching: The function tries multiple subject code variations because institutional data uses inconsistent formatting:
Full Code(direct match)Full Code[:2] + Code(prefix + code)Full Code[3:](suffix only)Full Code[2:](trim first 2)Full Code[:5] + Code(longer prefix)- Multiple other slicing patterns
Sources: public/_creator.py255-307
Time Format Normalization
Timetable JSON files contain time strings in various formats that must be standardized.
Input Format Variations
| Format | Example | Description |
|---|---|---|
| Range with AM/PM | "9-9.50 AM" | Start and end with period notation |
| Hyphenated | "10-10.50 AM" | Colon or period separator |
| NOON keyword | "12 NOON-1 PM" | Special noon handling |
| Mixed periods/colons | "2.30-3:20 PM" | Inconsistent separators |
| No AM/PM | "9-10" | Assumed based on hour value |
process_timeslot() Algorithm

Special Handling:
- Practical classes (type='P'): End time extended by 1 hour to account for longer lab sessions
- Times ending in :50: Rounded up to next hour (e.g., 9:50 becomes 10:00)
- Midnight handling: "00:00" converted to "12:00" for consistency
Sources: public/_creator.py364-420 public/_creator.py645-689
Day Name Standardization
Day abbreviations from JSON are normalized to full English names.
process_day() Mapping
day_mapping = {
"MON": "Monday", "M": "Monday", "MONDAY": "Monday",
"TUES": "Tuesday", "TUE": "Tuesday", "T": "Tuesday", "TUESDAY": "Tuesday",
"WED": "Wednesday", "W": "Wednesday", "WEDNESDAY": "Wednesday",
"THUR": "Thursday", "THURS": "Thursday", "THU": "Thursday", "TH": "Thursday",
"FRI": "Friday", "F": "Friday", "FRIDAY": "Friday",
"SAT": "Saturday", "S": "Saturday", "SA": "Saturday", "SATUR": "Saturday",
"SUN": "Sunday", "SU": "Sunday", "U": "Sunday", "SUNDAY": "Sunday",
}
Sources: public/_creator.py310-342 public/_creator.py595-627
Subject Name Resolution
Subject codes must be resolved to full subject names using the subjects dictionary.
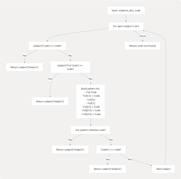
subject_name_extractor() Matching Logic
The function tries multiple matching strategies because subject codes appear in various formats:

Why Multiple Patterns? The timetable data uses inconsistent subject code formats across different years and semesters. This comprehensive matching ensures the correct subject name is found regardless of format variation.
Sources: public/_creator.py220-252 public/_creator.py704-736
Main Processing Loop
Each creator function follows the same general structure for building the timetable.
Processing Flow

Sources: public/_creator.py423-530 public/_creator.py739-814
Output Data Structure
All creator functions return the same standardized timetable format.
Formatted Timetable Schema
type FormattedTimetable = {
[day: string]: {
[timeSlot: string]: {
subject_name: string;
type: "L" | "P" | "T"; // Lecture, Practical, Tutorial
location: string;
}
}
}
Example Output
{
"Monday": {
"10:00-10:50": {
"subject_name": "Data Structures and Algorithms",
"type": "L",
"location": "G7"
},
"15:00-16:50": {
"subject_name": "Data Structures Lab",
"type": "P",
"location": "CL04"
}
},
"Tuesday": {
"09:00-09:50": {
"subject_name": "Mathematics-2",
"type": "L",
"location": "FF1"
}
}
}
Key Characteristics:
- Day keys: Full English names (Monday, Tuesday, etc.)
- Time keys: 24-hour format with hyphen separator (HH:MM-HH:MM)
- Type codes: Single letter L/P/T for UI styling
- Location strings: Room/building codes as stored in source data
Sources: public/_creator.py495-530 public/_creator.py780-814
Timetable Comparison Function
The compare_timetables() function identifies common free slots and shared classes between two schedules.
Algorithm

Use Case: The Compare Timetables feature uses this to help students find when they can meet with friends who have different schedules.
Sources: public/_creator.py900-946
Error Handling
All processing functions include error handling to gracefully manage parsing failures.
Error Recovery Strategy
try:
# Main processing logic
code = subject_extractor(indi_class.strip())
batchs = batch_extractor(indi_class.strip())
# ... more processing
except Exception as e:
print(f"Error processing: {str(e)}")
return {}
Behavior:
- Parse failures: Print error message, skip problematic entry
- Function-level failures: Return empty dictionary
{} - Time format errors: Return
("00:00", "00:00")as fallback
This ensures partial timetable generation succeeds even if some entries are malformed.
Sources: public/_creator.py418-420 public/_creator.py528-530 public/_creator.py812-814
Integration with TypeScript
The Python functions are called from TypeScript via Pyodide's type conversion layer.
Type Conversion Flow

Type Mapping:
- JavaScript
object↔ Pythondict - JavaScript
Array↔ Pythonlist - JavaScript
string↔ Pythonstr
Sources: src/utils/pyodide.ts91-108
Performance Characteristics
Time Complexity
For a timetable with:
- D days
- T time slots per day
- C classes per time slot
- S subjects in subject dictionary
- B batch numbers to parse
Overall: O(D × T × C × (B + S))
Bottlenecks:
- Batch number parsing with complex comma-separated ranges
- Subject name lookup through multiple pattern matching
- String manipulation and regex operations
Typical Execution Time: < 500ms for a full semester timetable on modern browsers
Sources: Analysis of public/_creator.py423-530
Data Dependencies
Required Input Structure
Timetable JSON:
{
"MON": {
"9-9.50 AM": ["LA1,A2(MA111)-G2/NSK", "LB1,B2(MA111)-FF1/GA"]
}
}
Subjects JSON:
[
{
"Code": "MA111",
"Full Code": "15B11MA111",
"Subject": "Mathematics-1"
}
]
User Parameters:
batch: String (e.g., "A6", "F5")electives_subject_codes: Array of strings (e.g., ["EC215", "CS212"])
Sources: public/data/time-table/ODD25/62.json1-50 public/data/time-table/ODD25/128.json1-50