System Architecture
Purpose and Scope
This document describes the overall system architecture of the JIIT Personalized Timetable Creator application. It explains the high-level design decisions, component interactions, data flow patterns, and the unique client-side architecture that eliminates the need for a traditional backend server.
For detailed information about specific architectural subsystems:
- Frontend component hierarchy and routing: see Frontend Architecture & Routing
- Pyodide integration and Python execution: see Pyodide WASM Integration
- Data structures and TypeScript types: see Data Model & Types
- State persistence and synchronization: see State Management
High-Level Overview
The JIIT Timetable website is a fully client-side application that runs entirely in the user's browser. It leverages WebAssembly through Pyodide to execute Python timetable generation logic without requiring a backend server. The application fetches static JSON data files, processes them using Python modules compiled to WASM, and renders personalized schedules using React components.
The system is deployed as a static site on Vercel, with all computation happening client-side. This architecture provides several advantages:
- Zero server infrastructure costs
- Instant schedule generation after initial load
- Offline functionality via PWA capabilities
- No data transmission to external servers (privacy-preserving)
Key Technologies:
- Frontend Framework: React 18 with TypeScript
- Runtime Environment: Pyodide v0.27.0 (Python 3.11 in WebAssembly)
- State Management: React Context API + localStorage
- Routing: React Router v6 with nuqs for URL state
- Build Tool: Vite
- Deployment: Vercel (static hosting)
Core Architectural Principles
1. Client-Side First Architecture
The application implements all business logic in the browser, with no backend API:

Architectural Decision: No Backend Server
The system fetches the Pyodide runtime (~10MB) and Python modules from CDN on first load. All timetable generation, filtering, and processing occurs in the browser's WASM runtime. This eliminates deployment complexity and server costs while maintaining full functionality.
2. Data-Driven Schedule Generation
The application operates on static JSON files containing timetable and subject data:
| Data Source | Path Pattern | Purpose |
|---|---|---|
| Timetable JSON | /data/time-table/{SEMESTER}/{CAMPUS}.json |
Raw class schedules by day and time |
| Subject JSON | Nested within timetable JSON | Subject codes, names, and metadata |
| Academic Calendar | /data/calender/{ACADEMIC_YEAR}/calender.json |
Institutional calendar events |
| Mess Menu | /data/mess-menu/mess_menu.json |
Dining schedule |
The JSON structure is generated by an external Streamlit app (json_creater.py) that parses Excel files from the institution.
3. Multi-Campus Support
The system handles three distinct campus/program types with different timetable structures:

Function Selection Algorithm
The evaluteTimeTable function in src/App.tsx115-152 implements dynamic Python function selection based on campus and year parameters. Each campus has distinct batch naming conventions, subject code formats, and timetable structures requiring specialized parsing logic.
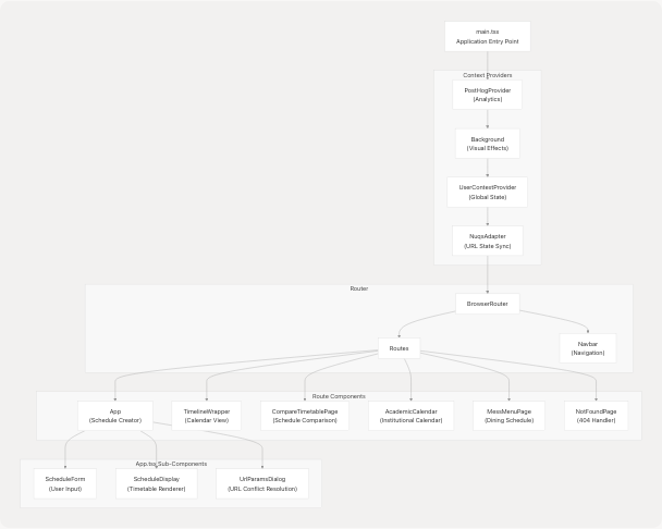
Component Architecture
React Component Hierarchy

Component Responsibilities:
| Component | File | Primary Responsibility |
|---|---|---|
App |
src/App.tsx | Schedule generation orchestration, form state management |
ScheduleForm |
src/components/schedule-form.tsx | User input collection, validation, saved configs |
ScheduleDisplay |
src/components/schedule-display.tsx | Timetable rendering, event editing |
TimelineWrapper |
src/components/timeline-wrapper.tsx | Calendar view router wrapper |
Timeline |
src/components/timeline.tsx | Week-view calendar with current time indicator |
CompareTimetablePage |
src/components/compare-timetable.tsx | Dual schedule generation and comparison |
AcademicCalendar |
src/components/academic-calendar.tsx | Institutional calendar display |
Navbar |
src/components/navbar.tsx | Navigation with swipe gesture support |
Data Flow Architecture
Schedule Generation Pipeline

Critical Code Paths:
- Form Submission: src/App.tsx154-229 - Coordinates the entire generation process
- Pyodide Initialization: src/utils/pyodide.ts23-58 - Loads WASM runtime and Python code
- Function Calling: src/utils/pyodide.ts91-109 - Bridges JavaScript and Python
- Python Processing: public/modules/BE62_creator.py316-410 - Parses and filters timetable
State Management Flow

State Persistence Strategy:
The application uses a three-tier persistence model:
- URL Parameters (src/App.tsx231-247): For shareable links using
nuqslibrary - UserContext (src/context/userContext.ts): Runtime state with React Context API
- localStorage (src/App.tsx84-109): Cross-session persistence with keys:
cachedSchedule: Generated timetablecachedScheduleParams: Generation parameters for comparisonclassConfigs: Saved configuration presetseditedSchedule: User modifications to base schedule
Client-Side Python Execution
Pyodide Integration Architecture
The system uses Pyodide to run Python timetable generation logic in the browser:

Implementation Details:
- Runtime Caching: src/utils/pyodide.ts6 maintains a global
pyodideInstanceto avoid reloading - Async Initialization: src/utils/pyodide.ts23-58 handles concurrent initialization requests
- Type Conversion: src/utils/pyodide.ts99-102 converts between JavaScript and Python objects
- Function Registry: Python modules expose functions in global namespace via public/script.py1-6
The Python modules (public/modules/BE62_creator.py public/modules/BE128_creator.py) contain complex parsing logic for:
- Batch number expansion (e.g., "A1-A10" → ["A1", "A2", ..., "A10"])
- Subject code extraction from activity strings
- Location parsing from formatted strings
- Time format conversion (12-hour → 24-hour)
- Elective subject matching
For detailed implementation: see Pyodide WASM Integration
Routing and Navigation
Route Structure

Navigation Implementation:
- Router Configuration: src/main.tsx32-50 defines all application routes
- Navbar Component: src/components/navbar.tsx provides swipeable mobile navigation
- URL State Sync: Uses
nuqslibrary for bidirectional URL parameter synchronization - Route Protection:
/timelinechecks for cached schedule, redirects to landing if absent
The navbar implements touch gestures via react-swipeable for mobile-first navigation experience.
For detailed routing implementation: see Frontend Architecture & Routing
External Dependencies and Services
Third-Party Integrations
| Service | Purpose | Integration Point | Configuration |
|---|---|---|---|
| Pyodide CDN | Python WASM runtime | src/utils/pyodide.ts42 | v0.27.0 from jsdelivr.net |
| Google Calendar API | Schedule export | src/utils/calendar.ts | OAuth 2.0 with GSI client |
| Google Calendar API | Academic calendar sync | src/utils/calender-AC.ts | Separate event creation flow |
| Vercel Analytics | Usage tracking | src/main.tsx30 | Automatic integration |
| PostHog | Product analytics | src/main.tsx24-27 | Proxied via /ph endpoint |
API Proxy Configuration:
The vercel.json1-16 file configures reverse proxies:
- PostHog analytics →
eu.i.posthog.com(avoids ad-blockers) - Catch-all SPA routing →
index.html
Export Capabilities
The system provides multiple export formats:

Export Implementations:
- Image Export: src/utils/download.ts uses
html-to-imageto capture DOM as PNG - PDF Export: Same module uses
jsPDFto convert PNG to downloadable PDF - Google Calendar: src/utils/calendar.ts creates recurring events with RRULE specifications
Deployment Architecture
Build and Deployment Pipeline

Deployment Characteristics:
- Static Site Generation: All assets compiled to static files via Vite
- Edge Distribution: Served via Vercel's global CDN
- No Server-Side Logic: Zero compute costs beyond CDN bandwidth
- PWA Support: Service worker (public/service-worker.js) enables offline functionality
- Build Output: Single-page application with client-side routing
The application is production-ready at https://simple-timetable.tashif.codes/ with automatic deployments on git push.
Data Types and Structures
Core Data Interfaces
The application uses TypeScript interfaces for type safety:
YourTietable Interface (src/App.tsx28-36):
interface YourTietable {
[day: string]: {
[timeSlot: string]: {
subject_name: string;
type: "L" | "T" | "P" | "C"; // Lecture/Tutorial/Practical/Custom
location: string;
};
};
}
Example Data Flow:
- Python returns dict:
{"Monday": {"09:00-10:00": {...}}} - Converted via
result.toJs()to JavaScript object - Type-asserted as
YourTietablein React - Stored in UserContext and rendered by
ScheduleDisplay
For complete type definitions: see Data Model & Types
Performance Considerations
Optimization Strategies
| Aspect | Strategy | Implementation |
|---|---|---|
| Initial Load | Lazy Pyodide loading | src/utils/pyodide.ts23-58 |
| Caching | localStorage persistence | src/App.tsx84-109 |
| Redundant Execution | Double-run workaround | src/App.tsx194-204 |
| Bundle Size | Code splitting via Vite | Automatic tree-shaking |
| Offline Access | Service worker caching | public/service-worker.js |
Known Performance Issue:
The first Pyodide execution returns incorrect results (warm-up issue). The system runs generation twice on initial load: src/App.tsx194-204 This is a Pyodide runtime quirk that requires investigation.
This architecture enables a fully functional timetable generation system with zero backend infrastructure, leveraging modern web technologies to deliver computation-intensive features entirely client-side.