Schedule Generation (Core Feature)
Purpose and Scope
This document describes the primary feature of the JIIT Timetable website: the personalized schedule generation pipeline. This process transforms user inputs (campus, year, batch, and elective selections) into a customized weekly timetable by executing Python parsing logic client-side via Pyodide WASM.
For information about the user interface components that collect this input, see Schedule Form & User Input. For details on how Python modules parse and filter timetable data, see Python Processing Pipeline. For how the generated schedule is displayed and edited, see Schedule Display & Editing.
High-Level Generation Flow
The schedule generation process follows a client-side pipeline that eliminates the need for a backend server. User selections flow through React components, trigger Pyodide initialization if needed, execute Python processing, and return a formatted timetable stored in both React state and localStorage.
Schedule Generation Sequence
_diagram_1.png)
Sources: src/App.tsx115-229 public/_creator.py423-531
Component Responsibilities
The schedule generation pipeline distributes responsibilities across multiple code entities to maintain separation of concerns.
| Component | File | Primary Responsibilities |
|---|---|---|
| ScheduleForm | schedule-form.tsx |
Campus/year/batch/elective input collection, validation, fuzzy search |
| App | App.tsx |
Orchestration, Pyodide initialization, JSON fetching, function selection |
| evaluteTimeTable | App.tsx:115-152 |
Python function name resolution based on campus + year |
| callPythonFunction | pyodide.ts |
Execute Python via Pyodide, handle type conversion |
| Python Creator Functions | _creator.py |
Parse timetable JSON, filter by batch, match electives, format output |
| UserContext | userContext.tsx |
Global state management for schedule and editedSchedule |
| localStorage | Browser API | Persist schedule and parameters across sessions |
Sources: src/App.tsx1-841 src/components/schedule-form.tsx1-793
User Input Collection
The ScheduleForm component collects four required inputs from users, with campus-specific validation rules enforced before submission.
Input Fields and Validation
_diagram_2.png)
Sources: src/components/schedule-form.tsx364-399 src/components/schedule-form.tsx507-588
Campus-Specific Batch Validation
The form enforces strict batch format rules before allowing submission:
// Campus 62: Only A, B, C, G, H batches allowed
if (campus === "62") {
if (batch.match(/^[DFH]|BBA|BCA|BSC|MCA|MBA|^[E]/)) {
error = "62 campus only allows A, B, C, G, and H batches.";
}
}
// Campus 128: Only E, F, G, H batches allowed
else if (campus === "128") {
if (!batch.match(/^[EFGH]/)) {
error = "128 campus only allows E, F, G, and H batches.";
}
}
// BCA Campus: Must match BCA\d+ pattern
else if (campus === "BCA") {
if (!batch.match(/^BCA\d*$/)) {
error = "BCA campus only allows batches like BCA1, BCA2, etc.";
}
}
Sources: src/components/schedule-form.tsx367-386
Elective Selection with Fuzzy Search
For year > 1, students select elective subjects through the SubjectSelector modal, which implements combined exact and fuzzy search using Fuse.js:
Search Algorithm:
- Exact matches are identified first (substring matching on subject name, code, and full code)
- Fuzzy matches are added from Fuse.js results (threshold: 0.4)
- Exact matches that start with the search term are prioritized
- Results are deduplicated by subject code
Sources: src/components/schedule-form.tsx38-219 src/components/schedule-form.tsx47-105
Python Function Selection Logic
When handleSubmit is called, the App component determines which Python function to invoke based on campus and year parameters. This mapping ensures the correct parsing logic is applied to each timetable structure.
Function Selection Algorithm
_diagram_3.png)
Sources: src/App.tsx115-152 src/App.tsx154-229
Function Mapping Table
| Campus | Year | Python Function | File Location |
|---|---|---|---|
| 62 | 1 | time_table_creator |
_creator.py:423-531 |
| 62 | 2-4 | time_table_creator_v2 |
_creator.py:949-1059 |
| 128 | 1 | bando128_year1 |
_creator.py:817-883 |
| 128 | 2-4 | banado128 |
_creator.py:739-815 |
| BCA | 1 | bca_creator_year1 |
_creator.py:1357-1448 |
| BCA | 2-3 | bca_creator |
_creator.py:1247-1355 |
Sources: src/App.tsx124-139
Double Execution for First Run
The system executes the Python function twice on the first invocation to account for Pyodide warm-up behavior:
if (numExecutions === 0) {
console.log("Initial execution - running twice");
Schedule = await evaluteTimeTable(
timeTableJSON, subjectJSON, batch, electives, campus, year
);
}
Sources: src/App.tsx194-204
Python Processing Pipeline
Each Python creator function follows a consistent processing pattern: parse the timetable JSON structure, extract batch and subject information from activity strings, filter classes based on user enrollment, and format time slots into a standardized structure.
Core Processing Pattern
Sources: public/_creator.py423-531 public/_creator.py949-1059
Batch String Parsing
The parse_batch_numbers function handles diverse batch format specifications found in timetable data:
Supported Formats:
- Single batch:
"A6"→["A6"] - Alphabetic concatenation:
"ABC"→["A", "B", "C"] - Hyphenated range:
"A6-A9"→["A6", "A7", "A8", "A9"] - Comma-separated:
"A6,A8,B12"→["A6", "A8", "B12"] - Mixed format:
"A6-A8,B12"→["A6", "A7", "A8", "B12"] - Concatenated ranges:
"A15A17"→["A15", "A17"] - Empty string:
""→["A", "B", "C", "D", "G", "H"](all default batches)
Sources: public/_creator.py8-94
Activity String Extraction
Each class entry in the timetable JSON is a formatted string containing batch, subject code, and location information. The system uses regex-based extractors to parse these components:
Example Activity String: "L(A6-A9)(CS101)-G7/FacultyName"
Extraction Functions:
| Extractor | Pattern | Example Output |
|---|---|---|
batch_extractor |
Text before ( |
"LA6-A9" → "A6-A9" |
subject_extractor |
Text inside first () |
"(CS101)" → "CS101" |
location_extractor |
Text after - before / |
"-G7/Faculty" → "G7" |
Sources: public/_creator.py158-218
Batch Filtering and Elective Matching
The system distinguishes between core subjects (mandatory for all students in a batch) and elective subjects (selected by individual students). Different filtering logic applies to each category.
Elective Detection Logic
The is_elective function determines whether a subject should be treated as an elective based on batch characteristics:
def is_elective(extracted_batch: str, subject_code: str,
extracted_batches: list[str]) -> bool:
# Special case: Not an elective
if extracted_batch.upper() == "A7-A8-A10":
return False
# Alphabetic-only batch = elective
if extracted_batch.isalpha():
return True
# More than 3 batches = elective
if len(extracted_batches) > 3:
return True
# Empty batch string = elective
if not extracted_batch.strip():
return True
# C-batch with 3 batches (non-B subject) = elective
if (len(extracted_batches) == 3 and
extracted_batch[0] == "C" and
subject_code[0] != "B"):
return True
return False
Sources: public/_creator.py96-129
Batch Inclusion Check
The is_batch_included function determines if a user's batch matches the class batch specification:
Matching Rules:
- Empty batch string in timetable → matches all batches
- Exact match: user batch
"A6"matches timetable batch["A6"] - Prefix match: user batch
"A6"matches timetable batch["A"]
Sources: public/_creator.py131-156
Elective Enrollment Verification
For year > 1, the is_enrolled_subject function matches user-selected elective codes against extracted subject codes, handling multiple code format variations:
Matching Patterns Checked:
- Exact code match:
"CS311"="CS311" - Code with slash:
"CS311/312"split and match first part - Full code match:
"B15CS311"="B15CS311" - Prefix combinations:
full_code[:2] + code,full_code[3:],full_code[2:] - Extended patterns:
full_code[:5] + code,full_code[2:5] + code
Sources: public/_creator.py255-308
Time Slot Formatting
The process_timeslot function converts timetable time strings into standardized 24-hour format, handling various input formats and special cases.
Time Format Conversion
_diagram_4.png)
Sources: public/_creator.py364-421 public/_creator.py345-362
Special Time Handling Cases
| Case | Input Example | Output | Logic |
|---|---|---|---|
| NOON keyword | "12 NOON-1:00 PM" |
"12:00-13:00" |
Replace NOON with 12:00 PM |
| Practical extension | "8:00-9:00 AM" (type=P) |
"08:00-10:00" |
Add 1 hour to end time |
| Midnight correction | "00:00-01:00" |
"12:00-01:00" |
Start time set to 12:00 |
| Minute rounding | "10:00-10:50" |
"10:00-11:00" |
Round :50 to next hour |
| Missing colon | "1100" |
"11:00" |
Insert colon at position 2 |
Sources: public/_creator.py364-421
Subject Name Resolution
The system maintains a mapping between subject codes and full names in the subjects JSON array. The subject_name_extractor function resolves codes to human-readable names.
Code Matching Strategy
def subject_name_extractor(subjects_dict: dict, code: str) -> str:
for subject in subjects_dict:
# Direct code match
if subject.get("Code") == code:
return subject.get("Subject", code)
# Full code with patterns
if "Full Code" in subject:
full_code = subject["Full Code"]
patterns = [
full_code,
full_code[:2] + subject["Code"],
full_code[3:],
full_code[2:],
full_code[:5] + subject["Code"],
full_code[2:5] + subject["Code"],
full_code[3:5] + subject["Code"],
]
if any(pattern.strip() == code.strip() for pattern in patterns):
return subject.get("Subject", code)
# Suffix match (skip first character)
if subject["Code"][1:].strip() == code.strip():
return subject.get("Subject", code)
return code # Return code if no match found
Sources: public/_creator.py220-253 public/_creator.py704-737
Result Structure and Storage
After Python processing completes, the schedule is structured as a nested dictionary and stored in multiple locations for different purposes.
Output Data Structure
The YourTietable interface defines the returned schedule format:
interface YourTietable {
[day: string]: {
[timeSlot: string]: {
subject_name: string;
type: "L" | "T" | "P" | "C"; // Lecture, Tutorial, Practical, Custom
location: string;
};
};
}
Example:
{
"Monday": {
"08:00-09:00": {
"subject_name": "Data Structures and Algorithms",
"type": "L",
"location": "G7"
},
"10:00-11:00": {
"subject_name": "Database Management Systems Lab",
"type": "P",
"location": "CL04"
}
},
"Tuesday": {
"09:00-10:00": {
"subject_name": "Operating Systems",
"type": "L",
"location": "G8"
}
}
}
Sources: src/App.tsx28-36 public/_creator.py520-525
Storage Locations
The generated schedule is persisted in three locations:
_diagram_5.png)
Sources: src/App.tsx205-223 src/App.tsx84-95 src/App.tsx105-109
Context Update Flow
When the schedule is set in UserContext, all consuming components automatically re-render:
- App.tsx displays the schedule and navigation buttons
- ScheduleDisplay renders the timetable grid
- Timeline updates the calendar view (if user navigates there)
- Compare uses the schedule for comparison (if invoked)
Sources: src/App.tsx557-590 src/context/userContext.tsx (referenced)
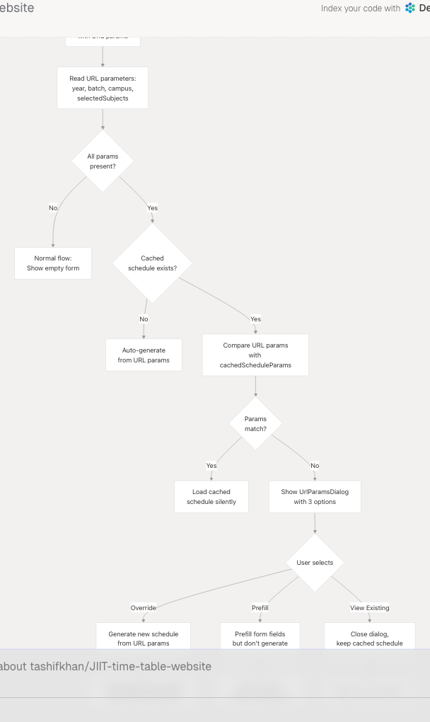
URL Parameter Handling
The system supports shareable URLs that encode schedule parameters. When a URL contains parameters that differ from cached data, a conflict resolution dialog appears.
URL Parameter Sync
The nuqs library manages URL query parameters as React state:
const [_year, setYear] = useQueryState("year", parseAsString.withDefault(""));
const [_batch, setBatch] = useQueryState("batch", parseAsString.withDefault(""));
const [_campus, setCampus] = useQueryState("campus", parseAsString.withDefault(""));
const [_selectedSubjects, setSelectedSubjects] = useQueryState(
"selectedSubjects",
parseAsArrayOf(parseAsString).withDefault([])
);
Sources: src/App.tsx231-247
Conflict Resolution
_diagram_6.png)
Sources: src/App.tsx273-359 src/components/url-params-dialog.tsx (referenced)
Error Handling and Edge Cases
The generation pipeline includes error handling at multiple stages to ensure graceful degradation.
Error Categories
| Error Type | Location | Handling Strategy |
|---|---|---|
| Python execution failure | evaluteTimeTable |
Return empty schedule object {} |
| Batch validation error | ScheduleForm.handleSubmit |
Show BatchErrorDialog, prevent submission |
| Invalid time format | process_timeslot |
Return "00:00", "00:00" and log error |
| Subject code not found | subject_name_extractor |
Return original code string |
| Empty timetable JSON | Python functions | Return empty formatted_timetable {} |
| Pyodide load failure | initializePyodide |
Error logged, generation blocked |
Sources: src/App.tsx149-151 src/App.tsx223-225 src/components/schedule-form.tsx367-386 public/_creator.py418-420
First Execution Workaround
Pyodide exhibits warm-up behavior where the first execution may return incorrect results. The system compensates by executing twice on the first run:
if (numExecutions === 0) {
console.log("Initial execution - running twice");
Schedule = await evaluteTimeTable(
timeTableJSON, subjectJSON, batch, electives, campus, year
);
}
Sources: src/App.tsx194-204
Performance Characteristics
The schedule generation process has distinct performance phases:
| Phase | Duration | Occurs When | Cached |
|---|---|---|---|
| Pyodide initialization | ~3-5 seconds | First generation only | Yes (browser session) |
| Python module loading | ~500ms | First generation only | Yes (Pyodide runtime) |
| JSON fetching | ~100-300ms | First generation per campus | Yes (browser cache) |
| Python execution | ~200-500ms | Every generation | No |
| State updates | ~50-100ms | Every generation | No |
Optimization Strategies:
- Pyodide instance cached globally after first load
- JSON files served as static assets with browser caching
- Python module loaded once and retained in Pyodide memory
- Schedule cached in localStorage for instant page reloads
Sources: src/utils/pyodide.ts (referenced), src/App.tsx111-113
Integration Points
The schedule generation feature integrates with other system components:
Downstream Consumers
_diagram_7.png)
Sources: src/App.tsx557-590 src/components/schedule-display.tsx (referenced), src/pages/timeline.tsx (referenced)
State Management Flow
- Generation:
scheduleset in UserContext - Display: Components read
scheduleviauseContext(UserContext) - Editing: User edits create
editedScheduleentries - Rendering: Display components merge
schedule+editedSchedule - Persistence: Both saved to localStorage on changes
Sources: src/context/userContext.tsx (referenced), src/App.tsx56