Development Guide
This guide is intended for developers who want to contribute to pyjiit or understand its internal implementation. It covers the development environment setup, project structure, build system, and development workflows.
For information about using pyjiit as a library, see Getting Started. For details about the documentation system, see Documentation System. For CI/CD workflows, see Deployment and CI/CD.
Prerequisites and Requirements
pyjiit development requires the following tools and environment:
| Requirement | Version | Purpose |
|---|---|---|
| Python | >=3.9 | Runtime environment |
| Poetry | Latest | Dependency management and builds |
| Git | Latest | Version control |
The project uses Poetry as its primary build and dependency management tool. All dependencies are declared in pyproject.toml9-11 for runtime and pyproject.toml19-21 for documentation builds.
Sources: pyproject.toml1-28
Development Environment Setup
Installing Poetry
Poetry must be installed before setting up the development environment:
pip install poetry
Cloning and Setting Up the Repository
# Clone the repository
git clone https://github.com/codelif/pyjiit
cd pyjiit
# Install all dependencies including documentation tools
poetry install --with docs
# Activate the virtual environment
poetry shell
The poetry install command reads pyproject.toml1-28 and poetry.lock1-1054 to create a reproducible development environment with exact dependency versions locked.
Verifying the Installation
# Check Python environment
poetry run python --version
# Import the library
poetry run python -c "from pyjiit import Webportal; print('Success')"
Sources: pyproject.toml1-28 poetry.lock1-1054
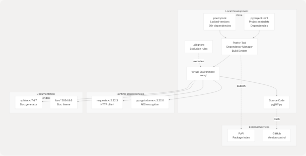
Development Environment Architecture
The following diagram shows how different components of the development environment interact:

Sources: pyproject.toml1-28 poetry.lock1-1054 .gitignore1-166
Project File Structure Overview

For detailed information about each directory and file, see Project Structure.
Sources: pyproject.toml1-28 .gitignore1-166 LICENSE1-22
Key Development Files and Their Purposes
| File | Purpose | When to Modify |
|---|---|---|
pyproject.toml |
Project metadata, dependencies, build configuration | Adding/updating dependencies, version bumps |
poetry.lock |
Locked dependency versions for reproducibility | Auto-updated by Poetry commands |
pyjiit/*.py |
Core library source code | Implementing features, bug fixes |
pyjiit/exceptions.py |
Custom exception hierarchy | Adding new error types |
docs/*.rst |
Documentation source files | Updating user-facing documentation |
.github/workflows/*.yml |
CI/CD automation | Modifying build/deploy processes |
.gitignore |
Version control exclusions | Adding new temporary files/directories |
Sources: pyproject.toml1-28 poetry.lock1-1054 pyjiit/exceptions.py1-19 .gitignore1-166
Understanding the Exception Hierarchy
The pyjiit library defines a custom exception hierarchy for fine-grained error handling:

Exception Usage Patterns:
APIError- Raised by general API methods when server returns error responsesLoginError- Raised bystudent_login()when credentials are invalidSessionExpired- Raised when HTTP 401 detected or token validity expiresNotLoggedIn- Raised by@authenticateddecorator when methods called before loginAccountAPIError- Raised by account management methods likeset_password()
Sources: pyjiit/exceptions.py1-19
Dependency Management with Poetry
Understanding pyproject.toml
The pyproject.toml1-28 file serves multiple purposes:
-
Project Metadata (pyproject.toml1-17):
- Package name, version, description
- Author information
- License and README
- Python version requirement (>=3.9)
- Project URLs
-
Runtime Dependencies (pyproject.toml9-12):
requests- HTTP client for API callspycryptodome- AES encryption implementation
-
Documentation Dependencies (pyproject.toml19-21):
sphinx- Documentation generatorfuro- Modern documentation theme- Separated into
docsgroup for optional installation
-
Build System (pyproject.toml23-25):
- Uses
poetry-coreas the build backend - Complies with PEP 517/518 standards
- Uses
Understanding poetry.lock
The poetry.lock1-1054 file contains:
- Exact versions of all dependencies and their transitive dependencies
- File hashes for verification (poetry.lock10-13)
- Platform markers for conditional dependencies (poetry.lock172)
- Dependency groups separating main and docs dependencies
This ensures reproducible builds across different environments and time periods.
For detailed dependency management workflows, see Build System and Dependencies.
Sources: pyproject.toml1-28 poetry.lock1-1054
Common Development Tasks
Adding a New Dependency
# Add runtime dependency
poetry add package-name
# Add development/documentation dependency
poetry add --group docs package-name
# Update poetry.lock after manual pyproject.toml edits
poetry lock
Running Code Locally
# Activate Poetry shell
poetry shell
# Run Python scripts
python your_script.py
# Or run without activating shell
poetry run python your_script.py
Building the Package
# Build distribution packages (wheel and sdist)
poetry build
# Output will be in dist/ directory
# - pyjiit-0.1.0a8-py3-none-any.whl
# - pyjiit-0.1.0a8.tar.gz
Version Management
The version is defined in pyproject.toml3:
version = "0.1.0a8"
To bump the version:
# Update version in pyproject.toml
poetry version patch # 0.1.0a8 -> 0.1.0a9
poetry version minor # 0.1.0 -> 0.2.0
poetry version major # 0.1.0 -> 1.0.0
Sources: pyproject.toml1-28
Development Workflow Lifecycle

For detailed testing workflows, see Testing and Development Workflow. For CI/CD details, see GitHub Actions Workflows.
Sources: pyproject.toml1-28 .gitignore1-166
Code Quality Standards
File Exclusions
The .gitignore1-166 file excludes:
- Build artifacts:
dist/,build/,*.egg-info/(.gitignore9-27) - Python cache:
__pycache__/,*.pyc(.gitignore1-4) - Virtual environments:
.venv/,venv/(.gitignore124-131) - Documentation builds:
docs/_build/(.gitignore71-72) - IDE files:
.idea/(.gitignore162) - Test files:
test.py(.gitignore165)
Module Organization Principles
-
Separation of Concerns:
wrapper.py- API orchestrationencryption.py- Security operationsutils.py- Generic utilities- Data models in separate files
-
Exception Hierarchy:
- Specific exceptions for different error categories (pyjiit/exceptions.py1-19)
- Allows precise error handling in client code
-
Minimal Public API:
- Only
Webportalclass exported frompyjiit/__init__.py - Internal modules remain private
- Only
Sources: .gitignore1-166 pyjiit/exceptions.py1-19
Next Steps
- Project Structure - Detailed directory layout and module organization
- Build System and Dependencies - Deep dive into Poetry usage and dependency management
- Testing and Development Workflow - How to test, debug, and contribute new features
For setting up documentation builds locally, see Building Documentation. For understanding how releases are published, see Publishing to PyPI.
Sources: pyproject.toml1-28 poetry.lock1-1054 pyjiit/exceptions.py1-19 .gitignore1-166