Building Documentation
Purpose and Scope
This document explains how to build the pyjiit documentation locally using Sphinx. It covers the Sphinx configuration in docs/conf.py, the Furo theme setup, required dependencies, and the build process. For information about automated deployment to GitHub Pages, see Documentation Deployment. For guidelines on writing documentation content and using reStructuredText, see Contributing to Documentation.
Sources: docs/conf.py1-49
Sphinx Configuration
The pyjiit documentation uses Sphinx as the documentation generator, configured via docs/conf.py. The configuration defines project metadata, enabled extensions, and theme settings.
Project Metadata
The following project information is defined at the top of the configuration:
| Configuration Key | Value | Purpose |
|---|---|---|
project |
'pyjiit' |
Project name displayed in documentation |
copyright |
'2025, Harsh Sharma' |
Copyright notice |
author |
'Harsh Sharma' |
Author name |
release |
'0.1.0a8' |
Version number shown in docs |
The Python path is modified to include the parent directory (..) so that Sphinx can import the pyjiit package for autodoc extraction:
sys.path.insert(0, os.path.abspath('..'))
Sources: docs/conf.py8-15
Enabled Extensions
Two Sphinx extensions are enabled:
| Extension | Purpose |
|---|---|
sphinx.ext.autodoc |
Automatically extracts documentation from Python docstrings |
sphinx.ext.githubpages |
Creates .nojekyll file for GitHub Pages compatibility |
The autodoc extension allows Sphinx to read Python source files in pyjiit/*.py and generate API reference documentation automatically from class and function docstrings.
Sources: docs/conf.py20-23
Furo Theme Configuration
The documentation uses the Furo theme, a modern, clean Sphinx theme:
html_theme = 'furo'
Theme customization includes a footer icon linking to the GitHub repository. The icon is defined as inline SVG in the html_theme_options dictionary with three properties:
name: Display name ("GitHub")url: Link destination (https://github.com/codelif/pyjiit)html: Inline SVG markup for the GitHub logo
Sources: docs/conf.py33-48
Documentation Build Process

Sources: .github/workflows/documentation.yml42-53 docs/conf.py1-49
Local Build Steps
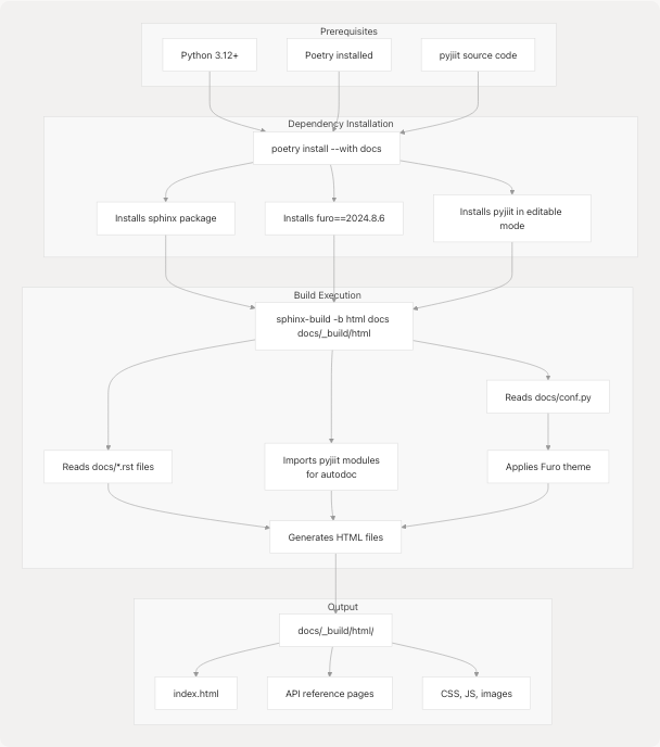
To build the documentation locally, execute the following commands from the repository root:
-
Install dependencies with docs group:
poetry install --with docs
This installs Sphinx, Furo theme, and all pyjiit dependencies.
-
Run the Sphinx build command:
poetry run sphinx-build -b html docs docs/_build/html
Command arguments:
-b html: Build HTML output formatdocs: Source directory containingconf.pyand.rstfilesdocs/_build/html: Output directory for generated HTML files
-
View the built documentation: Open
docs/_build/html/index.htmlin a web browser.
Sources: .github/workflows/documentation.yml45-53
Build Dependencies
Documentation dependencies are managed via Poetry's docs dependency group in pyproject.toml. The primary dependency is:
| Package | Version | Purpose |
|---|---|---|
furo |
2024.8.6 |
Sphinx theme providing modern styling |
Sphinx itself is included as a dependency of the docs group. The pyjiit package is installed in editable mode, allowing autodoc to import modules from the local source tree.
Sources: docs/requirements.txt1-2
Documentation File Structure

Sources: docs/conf.py25-26 docs/conf.py34
Source Directory Layout
The docs/ directory contains:
| Path | Purpose |
|---|---|
docs/conf.py |
Sphinx configuration file |
docs/*.rst |
reStructuredText content files |
docs/_templates/ |
Custom Jinja2 templates (if any) |
docs/_static/ |
Static files like images, CSS overrides |
docs/_build/ |
Build output directory (excluded from version control) |
Excluded Patterns
The configuration excludes certain patterns from processing:
exclude_patterns = ['_build', 'Thumbs.db', '.DS_Store']
This prevents Sphinx from trying to process build artifacts or OS-specific files.
Sources: docs/conf.py25-26
Integration with CI/CD
The documentation build process is automated via GitHub Actions. The workflow executes the same build steps locally available:

Sources: .github/workflows/documentation.yml1-64
Workflow Triggers
The documentation workflow (documentation.yml) runs on:
| Trigger | Description |
|---|---|
push to any branch |
Validates documentation builds correctly |
pull_request |
Ensures PR changes don't break docs |
workflow_dispatch |
Manual trigger via GitHub UI |
Sources: .github/workflows/documentation.yml3-8
Caching Strategy
The workflow uses two caching layers to speed up builds:
-
pip cache (via
actions/setup-python@v5):- Caches pip's download cache
- Keyed by
cache: 'pip'parameter
-
Poetry cache (via
actions/cache@v3):- Caches
~/.cache/pypoetryand~/.cache/pip - Keyed by hash of
poetry.lockandpyproject.toml - Restore keys:
${{ runner.os }}-poetry-
- Caches
This ensures dependencies are only re-downloaded when poetry.lock or pyproject.toml changes.
Sources: .github/workflows/documentation.yml26-40
Build Command in CI
The exact command executed in CI is:
poetry run sphinx-build -b html docs docs/_build/html
After building, a CNAME file is created in the output directory for custom domain support:
echo "pyjiit.codelif.in" > docs/_build/html/CNAME
Sources: .github/workflows/documentation.yml51-54
Autodoc Integration
The sphinx.ext.autodoc extension automatically generates API documentation from Python docstrings. This integration requires:
-
Python path configuration in
conf.py:sys.path.insert(0, os.path.abspath('..'))
This allows Sphinx to import
pyjiitmodules. -
Module imports during build: Sphinx imports classes and functions from
pyjiit/wrapper.py,pyjiit/encryption.py, etc., to extract docstrings. -
reStructuredText directives in
.rstfiles:.. autoclass:: pyjiit.Webportal :members: :undoc-members:
The autodoc system reads the actual Python source code, ensuring documentation stays synchronized with implementation.
Sources: docs/conf.py8-23
Build Output Structure

Sources: .github/workflows/documentation.yml51-54 docs/conf.py22
Key Output Files
| File/Directory | Purpose |
|---|---|
index.html |
Main documentation entry point |
*.html |
Generated documentation pages |
_static/ |
CSS, JavaScript, fonts from Furo theme |
_sources/ |
Original .rst source files |
searchindex.js |
Search index for full-text search |
objects.inv |
Intersphinx inventory for cross-project linking |
.nojekyll |
Tells GitHub Pages not to process with Jekyll |
CNAME |
Custom domain configuration (added by CI) |
The .nojekyll file is automatically created by the sphinx.ext.githubpages extension.
Sources: docs/conf.py22 .github/workflows/documentation.yml54