Project Structure
This document describes the directory layout, module organization, and key configuration files in the pyjiit repository. It provides a structural overview of where different components are located and how they are organized on disk.
For information about how to use the build system and manage dependencies, see Build System and Dependencies. For details about the documentation build process, see Building Documentation.
Purpose and Scope
This page maps the physical file structure of the pyjiit codebase to its logical components. It explains what each directory and major file contains, and how the modules are organized to implement the functionality described in the system architecture.
Repository Structure Overview
The pyjiit repository follows a standard Python package structure with clearly separated concerns: source code in pyjiit/, documentation in docs/, and configuration at the root level.

Directory Structure
| Directory/File | Purpose |
|---|---|
pyjiit/ |
Main source package containing all Python modules |
docs/ |
Sphinx documentation source files and build output |
.github/workflows/ |
GitHub Actions CI/CD workflow definitions |
pyproject.toml |
Poetry configuration, package metadata, dependencies |
poetry.lock |
Locked dependency versions for reproducible builds |
.gitignore |
Files and directories excluded from version control |
LICENSE |
MIT License text |
README.rst |
Package description in reStructuredText format |
Sources: pyproject.toml1-28 .gitignore1-166 pyjiit/__init__.py1-4
Root-Level Configuration Files
The repository root contains several critical configuration files that control the build system, dependency management, and project metadata.
pyproject.toml
The pyproject.toml1-28 file serves as the primary project configuration, following the PEP 518/621 standards. It defines:
| Section | Content | Lines |
|---|---|---|
[project] |
Package metadata: name, version, authors, license, Python version requirement | pyproject.toml1-12 |
[project.urls] |
Homepage and issue tracker URLs | pyproject.toml14-16 |
[project.dependencies] |
Runtime dependencies: requests and pycryptodome |
pyproject.toml9-12 |
[tool.poetry.group.docs.dependencies] |
Documentation build dependencies: sphinx and furo theme |
pyproject.toml19-21 |
[build-system] |
Build backend configuration using poetry-core |
pyproject.toml23-25 |
Key Configuration Details:
- Package name:
pyjiitpyproject.toml2 - Version:
0.1.0a8(alpha release) pyproject.toml3 - Python requirement:
>=3.9pyproject.toml8 - Runtime dependencies: Only
requestsandpycryptodome- minimal footprint pyproject.toml9-12 - Documentation dependencies: Isolated in
docsgroup to avoid bloating production installs pyproject.toml19-21
.gitignore
The .gitignore1-166 follows Python community standards, excluding:
- Build artifacts:
build/,dist/,*.egg-info/.gitignore11-27 - Python bytecode:
__pycache__/,*.pyc.gitignore1-4 - Documentation builds:
docs/_build/.gitignore72 - Virtual environments:
.venv,venv/,env/.gitignore124-131 - Test artifacts:
test.py.gitignore165
Notably, poetry.lock is not ignored (line 102 is commented out), ensuring reproducible builds across environments.
LICENSE
The LICENSE1-22 file contains the MIT License text, granting broad usage permissions with attribution requirement. Copyright holder is Harsh Sharma (2024).
Sources: pyproject.toml1-28 .gitignore1-166 LICENSE1-22
Source Package Organization (pyjiit/)
The pyjiit/ directory contains all source code, organized into core modules and data model modules. The package follows a flat structure with no nested sub-packages.

Package Entry Point: init.py
The pyjiit/__init__.py1-4 file serves as the package's public API surface. It contains a single import statement:
from pyjiit.wrapper import Webportal
This design pattern provides a clean facade: users can from pyjiit import Webportal without needing to know the internal module structure. All other classes and functions remain internal unless explicitly imported by the user.
Core Modules
| Module | Primary Classes/Functions | Responsibility |
|---|---|---|
wrapper.py |
Webportal, WebportalSession |
Main API client, session management, HTTP requests |
encryption.py |
serialize_payload(), deserialize_payload(), generate_key(), generate_local_name() |
AES-CBC encryption, daily key rotation, payload serialization |
utils.py |
generate_date_seq(), random_char_seq() |
Date-based sequences for key generation, random string utilities |
exceptions.py |
APIError, LoginError, SessionError, SessionExpired, NotLoggedIn, AccountAPIError |
Exception hierarchy for error handling |
Module Interactions:
wrapper.pyorchestrates all operations, depending on encryption, utilities, and data modelsencryption.pyis self-contained except for its dependency onutils.pyexceptions.pyhas no dependencies and is imported bywrapper.py
Data Model Modules
| Module | Primary Classes | Purpose |
|---|---|---|
tokens.py |
Captcha, Semester |
Token and captcha representation |
attendance.py |
AttendanceMeta, AttendanceHeader |
Structured attendance data |
exam.py |
ExamEvent |
Exam schedule and information |
registration.py |
RegisteredSubject, Registrations |
Course registration data |
default.py |
Default Captcha instances |
Sample captcha data |
These modules define dataclasses or similar structures that provide typed, structured access to API responses. They are returned by Webportal methods rather than used internally for logic.
Sources: pyjiit/__init__.py1-4 pyjiit/exceptions.py1-19
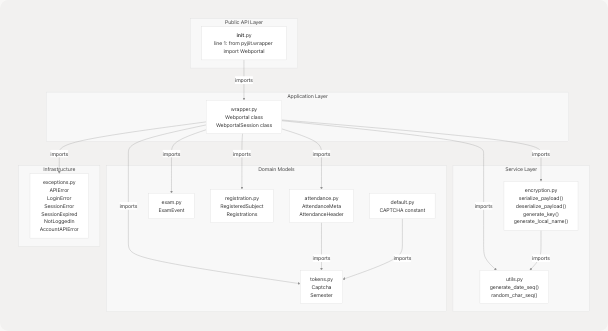
Module Dependency Map
This diagram maps the concrete dependencies between modules using actual import relationships:

Dependency Characteristics:
- Acyclic: No circular dependencies exist
- Layered: Clear separation between application logic, services, and models
- Minimal coupling: Most modules have 0-2 dependencies
- Single entry point: Only
Webportalis exposed via__init__.py
Sources: pyjiit/__init__.py1-4 Based on high-level architecture diagrams
Documentation Structure (docs/)
The docs/ directory contains all Sphinx documentation source files and build outputs. This directory is managed separately from the source code.
| File/Directory | Purpose |
|---|---|
conf.py |
Sphinx configuration: project metadata, extensions, theme settings |
*.rst |
reStructuredText documentation content files |
_build/ |
Generated HTML output (excluded from version control) |
_static/ |
Static assets like CSS, images (if present) |
_templates/ |
Custom Sphinx templates (if present) |
Sphinx Configuration:
- Theme: Furo (modern, responsive theme)
- Extensions:
autodocfor extracting docstrings,napoleonfor Google/NumPy style docstrings - Custom domain:
pyjiit.codelif.inconfigured via CNAME file during deployment
Build Process:
sphinx-build -b html docs docs/_build/html
This command is executed by GitHub Actions during documentation deployment, as described in Documentation Deployment.
Sources: .gitignore72 pyproject.toml19-21 Based on documentation system diagrams
CI/CD Configuration (.github/)
The .github/ directory contains GitHub Actions workflow definitions that automate documentation builds and package publishing.

Workflow Files:
| Workflow | Trigger | Purpose | Key Steps |
|---|---|---|---|
documentation.yml |
Push to any branch, PRs, manual dispatch | Build documentation, deploy to GitHub Pages (main only) | Checkout → Setup Python → Install Poetry → Install deps → Sphinx build → Deploy |
publish.yml |
GitHub release, manual dispatch | Build and publish package to PyPI | Checkout → Setup Python → Install Poetry → Configure PyPI token → Publish |
Secrets Required:
GITHUB_TOKEN(automatic) for documentation deployment- PyPI token stored in GitHub secrets for package publishing
Sources: Based on CI/CD system diagrams
Version Control Strategy
The repository uses specific version control patterns that affect the project structure:
Tracked Files:
poetry.lock- Included for reproducible builds across all environments- All source code in
pyjiit/ - All documentation source in
docs/ - CI/CD workflow YAML files
Ignored Files (from .gitignore):
- Build artifacts:
build/,dist/,*.egg-info/ - Documentation builds:
docs/_build/ - Python bytecode:
__pycache__/,*.pyc - Virtual environments:
.venv,venv/ - IDE files:
.idea/,.vscode/ - Test files:
test.py
Branch Strategy:
main- Production branch, triggers PyPI publishing on releasesgh-pages- Auto-generated documentation branch (not manually edited)
Sources: .gitignore1-166 Based on deployment system diagrams
File Organization Summary
The pyjiit repository follows a flat, simple structure optimized for a small library:
pyjiit/
├── .github/
│ └── workflows/ # CI/CD automation
├── docs/ # Documentation source and builds
├── pyjiit/ # Source package (flat, no sub-packages)
│ ├── __init__.py # Public API exports
│ ├── wrapper.py # Core: Webportal + WebportalSession
│ ├── encryption.py # Core: AES encryption logic
│ ├── utils.py # Core: Helper functions
│ ├── exceptions.py # Core: Exception classes
│ ├── tokens.py # Models: Captcha, Semester
│ ├── attendance.py # Models: Attendance structures
│ ├── exam.py # Models: Exam structures
│ ├── registration.py # Models: Registration structures
│ └── default.py # Models: Default data
├── pyproject.toml # Project configuration
├── poetry.lock # Locked dependencies
├── .gitignore # VCS exclusions
├── LICENSE # MIT License
└── README.rst # Package description
Design Principles:
- Separation of concerns: Core logic, models, configuration, and documentation are clearly separated
- Minimal nesting: Flat package structure makes navigation easy
- Explicit exports: Only
Webportalis publicly exported via__init__.py - Standard conventions: Follows Python packaging best practices (PEP 518, PEP 621)
Sources: pyproject.toml1-28 pyjiit/__init__.py1-4 .gitignore1-166