Contributing to Documentation
Purpose and Scope
This guide explains how to contribute to the pyjiit documentation. It covers the reStructuredText format, Sphinx autodoc usage, documentation conventions, and the workflow for submitting documentation changes.
For information about the Sphinx configuration and theme setup, see Building Documentation. For details on the automated deployment pipeline, see Documentation Deployment.
Documentation Format and Structure
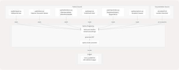
The pyjiit documentation is written in reStructuredText (.rst files) and built with Sphinx. The documentation sources are located in the docs/ directory and are processed by the sphinx.ext.autodoc extension to automatically extract API documentation from Python docstrings.
Directory Structure
docs/
├── conf.py # Sphinx configuration
├── index.rst # Documentation homepage (assumed)
├── usage.rst # Usage guide with examples
├── apiref.rst # API reference with autodoc directives
├── _build/ # Generated HTML output (not in version control)
├── _static/ # Static assets (CSS, images)
└── _templates/ # Custom Sphinx templates
Sources: docs/conf.py8-10 docs/usage.rst docs/apiref.rst
reStructuredText Basics
reStructuredText is the markup language used for all documentation files. Here are the key constructs used in pyjiit documentation:
Section Headers
Top Level Header
================
Second Level
------------
Third Level
~~~~~~~~~~~
Code Blocks
Python code examples use the code-block directive:
.. code-block:: Python
from pyjiit import Webportal
w = Webportal()
s = w.student_login("username", "password", CAPTCHA)
Bash commands for installation instructions:
.. code-block:: Bash
pip install pyjiit
Sources: docs/usage.rst11-13 docs/usage.rst19-27
Inline Code
Reference code elements inline using :code: role:
The :code:`student_login` method requires three parameters.
Sources: docs/usage.rst47
Notes and Warnings
Important information is highlighted using admonition directives:
.. note::
Please note that the call to :code:`get_attendance` may take over 10
seconds to complete. This wait is from the server so nothing we can do,
sadly ;(
Sources: docs/usage.rst105-107
Sphinx Autodoc Usage
The sphinx.ext.autodoc extension automatically generates API documentation from Python docstrings. This ensures the documentation stays synchronized with the code.
Autodoc Directives
The API reference uses these autodoc directives in docs/apiref.rst:
| Directive | Purpose | Example |
|---|---|---|
autoclass |
Document a class and its methods | .. autoclass:: pyjiit.wrapper.Webportal |
automodule |
Document all members of a module | .. automodule:: pyjiit.tokens |
:members: |
Include all public members | Used after autoclass/automodule |
Sources: docs/apiref.rst4-23 docs/conf.py20-23
Autodoc Processing Flow

Example from API Reference:
.. autoclass:: pyjiit.wrapper.Webportal
:members:
.. automodule:: pyjiit.tokens
:members:
This configuration:
- Extracts the
Webportalclass docstring from pyjiit/wrapper.py - Extracts docstrings for all public methods of
Webportal - Extracts all public members from pyjiit/tokens.py
- Generates formatted HTML documentation
Sources: docs/apiref.rst4-23 docs/conf.py20-23
Writing Python Docstrings
For autodoc to generate useful documentation, Python source code must contain properly formatted docstrings. The pyjiit codebase uses standard Python docstring conventions.
Class Docstrings
Classes should have a docstring immediately after the class definition:
class Webportal:
"""
Main driver class for interacting with JIIT Webportal API.
Provides methods for authentication, attendance queries, exam data,
and registration information.
"""
Method Docstrings
Methods should document parameters, return values, and exceptions:
def student_login(self, username: str, password: str, captcha: Captcha):
"""
Authenticate a student and create a session.
Args:
username: Student enrollment number
password: Student password
captcha: Captcha object for bot protection
Returns:
WebportalSession object containing authentication tokens
Raises:
LoginError: If authentication fails
APIError: If the API request fails
"""
Module-Level Docstrings
Modules that are documented with automodule should have a module docstring at the top of the file:
"""
Data models for attendance information.
This module defines AttendanceMeta and AttendanceHeader classes for
representing student attendance data returned by the webportal API.
"""
Sources: docs/apiref.rst10-20
Building Documentation Locally
To test documentation changes before submitting, build the documentation locally.
Prerequisites
- Python 3.12 (as specified in the workflow)
- Poetry for dependency management
- Documentation dependencies installed
Sources: .github/workflows/documentation.yml28-29 .github/workflows/documentation.yml45-49
Build Commands
# Install Poetry if not already installed
pip install poetry
# Install project with documentation dependencies
poetry install --with docs
# Build HTML documentation
poetry run sphinx-build -b html docs docs/_build/html
The --with docs flag installs the docs dependency group, which includes Sphinx and the Furo theme.
Sources: .github/workflows/documentation.yml42-49 .github/workflows/documentation.yml52-53
Viewing the Output
After building, open the generated HTML:
# On Linux/macOS
open docs/_build/html/index.html
# On Windows
start docs/_build/html/index.html
The built documentation will be in the docs/_build/html/ directory.
Sources: .github/workflows/documentation.yml52-54
Local Documentation Development Workflow

Sources: .github/workflows/documentation.yml3-8 .github/workflows/documentation.yml45-53
Documentation Conventions
Tone and Style
The pyjiit documentation uses an informal but informative tone:
- Direct address to the user ("You first get the metadata...")
- Simple explanations ("pretty self-explanatory ig")
- Practical examples with complete code snippets
- Honest about limitations ("This wait is from the server so nothing we can do, sadly ;(")
Sources: docs/usage.rst28 docs/usage.rst105-107
Page Structure
Each documentation page follows this structure:
- Title - Clear, descriptive section header
- Purpose - Brief introduction explaining what the page covers
- Subsections - Organized by topic or workflow
- Code Examples - Complete, runnable examples
- Explanations - Step-by-step breakdown of examples
- Notes/Warnings - Important caveats highlighted
Sources: docs/usage.rst1-145
Code Examples
Code examples should be:
- Complete - Include all necessary imports
- Runnable - Show actual working code
- Commented - Explain key steps inline or in prose
- Output Included - Show expected results
Example structure from docs/usage.rst74-96:
.. code-block:: Python
# instantiate w = Webportal() and login before this
meta = w.get_attendance_meta()
header = meta.latest_header()
sem = meta.latest_semester()
print(w.get_attendance(header, sem))
# Output:
# {'currentSem': '1',
# 'studentattendancelist': <FileRef file-url="https://github.com/codelif/pyjiit/blob/0fe02955/{'LTpercantage'#LNaN-LNaN" NaN file-path="{'LTpercantage'">Hii</FileRef>
### Cross-Referencing
Use the `:code:` role to reference classes, methods, and attributes:
```rst
The :code:`get_attendance_meta()` returns an instance of :code:`AttendanceMeta` object.
Sources: docs/usage.rst99-100
Documentation Configuration
The Sphinx configuration is in docs/conf.py and includes:
| Configuration | Value | Purpose |
|---|---|---|
project |
'pyjiit' |
Project name displayed in docs |
author |
'Harsh Sharma' |
Author information |
release |
'0.1.0a8' |
Current version number |
html_theme |
'furo' |
Modern, clean documentation theme |
extensions |
['sphinx.ext.autodoc', 'sphinx.ext.githubpages'] |
Enable autodoc and GitHub Pages support |
The sys.path.insert(0, os.path.abspath('..')) at docs/conf.py10 ensures Sphinx can import the pyjiit package for autodoc.
Sources: docs/conf.py12-23 docs/conf.py33
Submitting Documentation Changes
Testing Before Submission
- Build locally using the commands above
- Check for warnings in the Sphinx build output
- Verify all links work correctly
- Test code examples to ensure they're accurate
- Review formatting in the generated HTML
Pull Request Process
- Commit changes to a feature branch
- Push to GitHub - This triggers the documentation workflow
- Create pull request - The workflow builds docs for all branches
- Review build results - Check the GitHub Actions tab for any errors
- Merge to main - Only merges to
maindeploy to GitHub Pages
The documentation workflow runs on:
- All pushes to any branch (builds for validation)
- Pull requests (builds for review)
- Manual triggers (via workflow dispatch)
Only pushes to the main branch trigger deployment to https
Sources: .github/workflows/documentation.yml3-8 .github/workflows/documentation.yml56-63
Automated Build Process
When you submit changes:

The workflow uses:
- Concurrency control to cancel in-progress builds when new commits are pushed
- Caching (keyed by
poetry.lockhash) to speed up dependency installation - peaceiris/actions-gh-pages@v3 for deployment to GitHub Pages
Sources: .github/workflows/documentation.yml10-12 .github/workflows/documentation.yml32-40 .github/workflows/documentation.yml56-63
Common Documentation Tasks
Adding a New Documentation Page
- Create a new
.rstfile in thedocs/directory - Add appropriate reStructuredText content
- Reference the page in
docs/index.rst(assumed to exist) - Build locally to verify
- Submit via pull request
Documenting a New API Method
- Add docstring to the method in the Python source
- The method will automatically appear in the API reference if its class is already documented
- If it's a new class, add an
autoclassdirective to docs/apiref.rst - Build and verify the documentation renders correctly
Updating Examples
- Edit the
.rstfile containing the example (e.g., docs/usage.rst) - Test the code to ensure it still works with the current API
- Update the expected output if the API response format has changed
- Build locally and verify the example renders correctly
Sources: docs/usage.rst docs/apiref.rst
Troubleshooting Build Issues
Common Errors
| Error | Cause | Solution |
|---|---|---|
WARNING: autodoc: failed to import |
Python module not found | Check sys.path in conf.py, verify package is installed |
ERROR: Unknown directive type |
Missing extension | Add required extension to extensions list in conf.py |
WARNING: undefined label |
Broken cross-reference | Fix the reference target or remove the link |
| Formatting looks wrong | Invalid reStructuredText syntax | Check indentation, directive formatting |
Checking Build Output
Sphinx prints warnings and errors during the build:
poetry run sphinx-build -b html docs docs/_build/html
# Look for lines starting with:
# WARNING: ...
# ERROR: ...
All warnings and errors should be resolved before submitting changes.