Documentation System
Purpose and Scope
This document explains the automated documentation system for pyjiit, including how documentation is generated, built, deployed, and maintained. It covers the Sphinx-based documentation infrastructure, the GitHub Actions automation pipeline, and the integration with Python source code through autodoc.
For detailed information about building documentation locally and Sphinx configuration, see Building Documentation. For information about the automated deployment process to GitHub Pages, see Documentation Deployment. For guidelines on contributing to documentation, see Contributing to Documentation.
Overview
The pyjiit documentation system is a fully automated pipeline that generates HTML documentation from reStructuredText (.rst) source files and Python docstrings. The system uses Sphinx as the documentation generator, Furo as the theme, and GitHub Actions for continuous integration and deployment. Every push to any branch triggers a documentation build for validation, but only pushes to the main branch deploy the built documentation to GitHub Pages at pyjiit.codelif.in.
The documentation system has three primary components:
| Component | Technology | Purpose |
|---|---|---|
| Generator | Sphinx 7.x | Processes .rst files and Python docstrings into HTML |
| Theme | Furo 2024.8.6 | Provides modern, responsive styling |
| Deployment | GitHub Actions + GitHub Pages | Automates build and hosting |
Sources: docs/conf.py .github/workflows/documentation.yml docs/requirements.txt
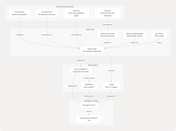
Documentation Architecture
The documentation system is organized as a separate subsystem from the core library, with its own dependencies and build process. The following diagram shows the relationship between documentation sources, build tools, and output artifacts.
System Component Diagram

Sources: docs/conf.py1-49 .github/workflows/documentation.yml51-63
Build Process
The documentation build process consists of multiple stages: dependency installation, Sphinx execution, and output preparation. The build is orchestrated by Poetry to manage dependencies and sphinx-build to generate HTML.
Documentation Build Flow

Sources: .github/workflows/documentation.yml42-54 docs/conf.py8-10
GitHub Actions Workflow
The documentation workflow is defined in .github/workflows/documentation.yml and implements a build-and-deploy pipeline with conditional deployment based on the branch.
Workflow Execution Diagram

The workflow implements the following key features:
| Feature | Implementation | Purpose |
|---|---|---|
| Concurrency Control | group: docs-${{ github.ref }}, cancel-in-progress: true |
Prevents duplicate builds for the same branch |
| Build Caching | Caches ~/.cache/pypoetry and ~/.cache/pip using poetry.lock hash |
Speeds up builds by reusing dependencies |
| Universal Build | Triggers on all branch pushes and PRs | Validates documentation on every change |
| Conditional Deploy | if: github.ref == 'refs/heads/main' && github.event_name == 'push' |
Only deploys production docs from main branch |
| Force Orphan | force_orphan: true in deployment |
Keeps gh-pages branch clean without history |
Sources: .github/workflows/documentation.yml1-64
Sphinx Configuration
The documentation system is configured through docs/conf.py, which defines project metadata, Sphinx extensions, theme settings, and build options.
Key Configuration Settings
Project Information:
├─ project: "pyjiit"
├─ author: "Harsh Sharma"
├─ release: "0.1.0a8"
└─ copyright: "2025, Harsh Sharma"
Extensions:
├─ sphinx.ext.autodoc (extracts docstrings from Python code)
└─ sphinx.ext.githubpages (creates .nojekyll file for GitHub Pages)
Theme Configuration:
├─ html_theme: "furo"
├─ html_static_path: ["_static"]
└─ html_theme_options:
└─ footer_icons: [GitHub link with SVG icon]
Build Settings:
├─ templates_path: ["_templates"]
├─ exclude_patterns: ["_build", "Thumbs.db", ".DS_Store"]
└─ sys.path.insert(0, os.path.abspath(".."))
(adds parent directory to Python path for autodoc imports)
The sys.path.insert(0, os.path.abspath('..')) statement at docs/conf.py10 is critical—it allows Sphinx's autodoc extension to import the pyjiit package from the repository root without requiring installation.
Sources: docs/conf.py1-49
API Documentation Structure
The API reference is structured in docs/apiref.rst using Sphinx's autoclass and automodule directives. These directives automatically extract docstrings from Python source files.
Autodoc Directive Mapping

The :members: option instructs autodoc to include all public methods, attributes, and nested classes. Docstrings are extracted from:
- Class docstrings (under
class ClassName:) - Method docstrings (under
def method_name():) - Module docstrings (at the top of
.pyfiles)
Sources: docs/apiref.rst1-24
Dependency Management
Documentation dependencies are isolated in a Poetry dependency group called docs, separate from runtime dependencies. This allows developers to install only documentation tools when needed.
Documentation Dependencies
| Package | Version | Purpose |
|---|---|---|
| Sphinx | (managed by Poetry) | Core documentation generator |
| Furo | 2024.8.6 | Modern, mobile-friendly theme |
| sphinx.ext.autodoc | (built-in) | Extracts Python docstrings |
| sphinx.ext.githubpages | (built-in) | Creates .nojekyll file |
Installation command: poetry install --with docs (.github/workflows/documentation.yml49)
The docs/requirements.txt file exists as a standalone dependency declaration but is not used by the GitHub Actions workflow—Poetry manages all dependencies through pyproject.toml.
Sources: docs/requirements.txt1-2 .github/workflows/documentation.yml45-49
Custom Domain Configuration
The documentation is served at a custom domain pyjiit.codelif.in through a CNAME file created during the build process. The workflow creates this file with a single command:
echo "pyjiit.codelif.in" > docs/_build/html/CNAME
This file is deployed to the gh-pages branch alongside the HTML files. GitHub Pages reads this file to configure the custom domain. The domain must also be configured in the repository settings for the custom domain to work properly.
Sources: .github/workflows/documentation.yml54
Build Artifacts
The build process generates multiple artifacts in the docs/_build/html/ directory:
docs/_build/html/
├── index.html (main landing page)
├── apiref.html (generated API reference)
├── CNAME (custom domain configuration)
├── .nojekyll (disables Jekyll processing on GitHub Pages)
├── _static/ (CSS, JavaScript, fonts from Furo theme)
│ ├── styles/
│ ├── scripts/
│ └── fonts/
├── _sources/ (reStructuredText source files for reference)
└── search.html (search functionality)
The `force_orphan: true` setting in the deployment action ([.github/workflows/documentation.yml63](https://github.com/codelif/pyjiit/blob/0fe02955/.github/workflows/documentation.yml#L63-L63)) ensures the `gh-pages` branch contains only the latest documentation build without historical commits, keeping the repository size minimal.
**Sources:** [.github/workflows/documentation.yml51-63](https://github.com/codelif/pyjiit/blob/0fe02955/.github/workflows/documentation.yml#L51-L63)
---
## Summary
The pyjiit documentation system is a sophisticated, fully automated pipeline that:
1. **Extracts documentation** from Python source code using Sphinx's autodoc extension
2. **Builds HTML** using the Furo theme for modern, responsive styling
3. **Validates on every push** to any branch via GitHub Actions
4. **Deploys to GitHub Pages** at `pyjiit.codelif.in` only from the `main` branch
5. **Caches dependencies** using Poetry and GitHub Actions cache for fast builds
6. **Maintains a clean deployment** with orphaned `gh-pages` branch commits
This architecture ensures documentation is always synchronized with code changes and accessible to users without manual intervention.