Overview
Purpose and Scope
This document introduces JPortal, a Progressive Web Application (PWA) that serves as a modern replacement for the JIIT Web Portal. It covers the application's purpose, key features, technology stack, and high-level architecture.
For detailed setup and deployment instructions, see Getting Started. For in-depth architecture discussions, see Architecture Overview. For information about individual features, see Feature Modules.
What is JPortal
JPortal is a client-side Progressive Web App designed to provide JIIT students with an improved interface for accessing academic information. Unlike the official JIIT Web Portal, JPortal offers:
- No CAPTCHA authentication - Uses the
jsjiitlibrary to bypass CAPTCHA requirements - Modern UI - Built with React and Radix UI primitives
- Offline capability - PWA features enable offline access
- Customizable themes - Extensive theming system with 15+ presets
- Demo mode - Test the application without credentials using mock data
- Cross-platform - Installable on Android, iOS, and Windows
The application is hosted on GitHub Pages at https://codeblech.github.io/jportal and deployed automatically via GitHub Actions.
Sources: README.md1-61 jportal/package.json1-67
Key Features
JPortal provides five primary feature modules accessible to authenticated users:
| Feature | Description | Key Functionality |
|---|---|---|
| Attendance | Class attendance tracking | Overview/daily tabs, attendance goals, subject-level details, attendance prediction |
| Grades | Academic performance | SGPA/CGPA trends, grade cards, marks with PDF parsing |
| Exams | Examination schedules | Semester/event selection, schedule display |
| Subjects | Registered courses | Course information, credits, faculty details |
| Profile | Student information | Personal, academic, contact, family, and address data |
| Analytics | Usage statistics | Cloudflare analytics dashboard (public access) |
Authentication Modes
The application supports two authentication modes, managed through the App component:
- Real Mode - Authenticates against the official JIIT Web Portal using the
WebPortalclass fromjsjiitlibrary - Demo Mode - Uses
MockWebPortalwith static data fromfakedata.jsonfor testing and demonstration
Sources: jportal/src/App.jsx1-377 README.md22-55
Technology Stack
Core Framework

Key Dependencies Table
| Category | Package | Version | Purpose |
|---|---|---|---|
| Authentication | jsjiit |
0.0.20 | JIIT Web Portal API client (CDN) |
| Forms | react-hook-form |
7.53.1 | Form state management |
| Validation | zod |
3.23.8 | Schema validation |
| Date Handling | date-fns |
3.6.0 | Date manipulation |
| Toast Notifications | sonner |
2.0.7 | Toast notifications |
| PDF Parsing | Pyodide + PyMuPDF | - | Client-side PDF processing |
Sources: jportal/package.json15-44
High-Level Architecture
Application Entry Point and Authentication Flow

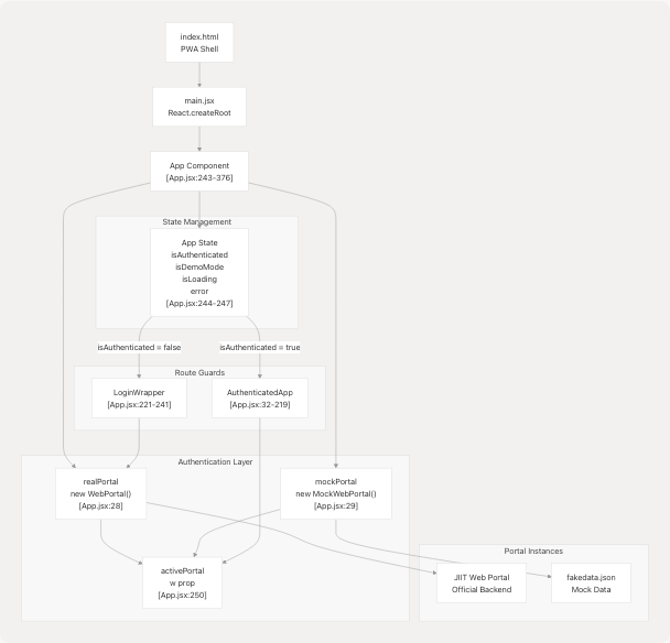
The App component (App.jsx243-376) serves as the authentication gatekeeper:
- On mount, attempts auto-login using stored credentials via
localStorage(App.jsx252-288) - Renders
LoginWrapperfor unauthenticated users - Renders
AuthenticatedAppfor authenticated users - Passes the appropriate portal instance (
realPortalormockPortal) as thewprop
Sources: jportal/src/App.jsx1-377
Feature Module Organization

The AuthenticatedApp component manages all authenticated routes and serves as a central state hub. It maintains separate state slices for each feature module and passes them down via props (props drilling pattern). Each feature component receives:
- The
wprop (portal instance) - State variables specific to that feature
- State setter functions
- Shared UI state (loading, error states)
Sources: jportal/src/App.jsx32-219
Application Data Flow
Portal Abstraction Layer
The application uses a strategy pattern for data access, allowing seamless switching between real and demo modes:

All feature components interact with the portal through a uniform interface, calling methods like:
w.get_attendance()w.get_grades()w.get_exam_events()w.get_registered_subjects()w.get_student_info()
This abstraction enables offline development and testing while maintaining production compatibility.
Sources: jportal/src/App.jsx18-29 jportal/src/App.jsx250
State Persistence
State persistence is handled through multiple mechanisms:
| Data Type | Storage Method | Location in Code |
|---|---|---|
| Credentials | localStorage (username, password) |
jportal/src/components/Login.jsx54-55 |
| Attendance Goal | localStorage |
jportal/src/App.jsx53-61 |
| Theme Configuration | Zustand store (persisted) | Theme system components |
| API Response Cache | Component state | Feature module state variables |
Sources: jportal/src/App.jsx53-61 jportal/src/components/Login.jsx54-55
PWA Architecture
JPortal is configured as a Progressive Web App using the VitePWA plugin:
Service Worker and Caching Strategy
The application implements offline-first capabilities through:
- Static Asset Caching - HTML, CSS, JS, and images
- Pyodide Runtime Caching - Python runtime and wheel files for PDF parsing
- Manifest Configuration - App metadata, icons, and theme colors
Installation Targets
| Platform | Installation Method |
|---|---|
| Android (Chromium) | "Add to Home Screen" → "Install" |
| iOS (Safari) | Share button → "Add to Home Screen" |
| Windows | Install icon in URL bar |
The PWA configuration enables JPortal to function as a standalone application without requiring app store distribution.
Sources: README.md39-44
Theme System Overview
JPortal features an advanced theming system with:
- 15+ predefined theme presets - Defined in
theme-presets.ts - Light/Dark mode support - Toggle with view transition animations
- Dynamic font loading - Google Fonts loaded on theme change
- CSS custom properties - Theme values mapped to Tailwind utilities
- Zustand state management - Global theme state persistence
The theme system integrates throughout the application via the ThemeProvider, ThemeSelector, and DynamicFontLoader components. For detailed theme architecture, see Theme System.
Sources: jportal/src/App.jsx12-14 High-level diagram analysis
Navigation Structure
The application uses React Router DOM with hash-based routing (HashRouter):
Public Routes
/stats- Cloudflare Analytics Dashboard (no authentication required)
Protected Routes (require authentication)
/- Redirects to/attendance/attendance- Attendance tracking/grades- Academic performance/exams- Examination schedules/subjects- Registered courses/profile- Student information
Navigation is provided through:
- Header - Theme selector, logout button (top of screen)
- Navbar - Bottom navigation with 5 route links
Sources: jportal/src/App.jsx107-216
Getting Started
To begin using or developing JPortal:
- For installation and setup instructions, see Getting Started
- For detailed architecture information, see Architecture Overview
- For information about specific features, see Feature Modules
- For UI component documentation, see UI Components
- For build and deployment processes, see Build & Deployment
- For development guidelines, see Development Guide
Sources: README.md, package.json, App.jsx comprehensive analysis