Development Workflow
This page documents the development workflow for JPortal, including available npm scripts, local development procedures, code linting, production builds, and deployment to GitHub Pages. For information about PWA-specific build configuration and caching strategies, see PWA Configuration.
Available Scripts
The project defines several npm scripts in package.json that handle different aspects of the development and deployment workflow:
| Script | Command | Purpose |
|---|---|---|
dev |
vite |
Starts the Vite development server with hot module replacement |
build |
vite build |
Creates an optimized production build in the dist/ directory |
lint |
eslint . |
Runs ESLint to check code quality and enforce style guidelines |
preview |
vite preview |
Serves the production build locally for testing before deployment |
predeploy |
npm run build |
Pre-deployment hook that automatically builds the project |
deploy |
gh-pages -d dist |
Deploys the dist/ directory to GitHub Pages |
Sources: jportal/package.json7-13
Development Server Workflow
Starting Development
To start local development, run:
npm run dev
This launches the Vite development server, which provides:
- Hot Module Replacement (HMR): Changes to source files automatically update in the browser without full page reloads
- Fast startup: Vite uses native ES modules for instant server start
- Source maps: Debugging with original source code in browser DevTools
- API proxying: Cloudflare API requests are proxied through the development server
Development Server Configuration
The development server is configured in vite.config.ts:

Configuration Details:
- Base path: Set to
/jportal/to match GitHub Pages deployment path - Alias resolution:
@is aliased to./srcfor cleaner imports - API proxy: Requests to
/api/cloudflareare proxied tohttps://api.cloudflare.comwith authorization headers injected fromVITE_CLOUDFLARE_API_TOKENenvironment variable - PWA dev mode: Service worker is enabled in development via
devOptions.enabled: true
Sources: jportal/vite.config.ts9-99 jportal/package.json8
Environment Variables
The development server loads environment variables from .env files:
- Variables prefixed with
VITE_are exposed to client code VITE_CLOUDFLARE_API_TOKENis used by the proxy server to authenticate Cloudflare API requests.envfiles are excluded from version control via.gitignore
Sources: jportal/vite.config.ts10 .gitignore36
Production Build Process
Building for Production
To create an optimized production build:
npm run build
This executes vite build, which performs the following operations:

Build Outputs
The build process generates several artifacts in the dist/ directory:
| Output Type | Location | Description |
|---|---|---|
| HTML entry | dist/index.html |
Minified HTML shell with inlined critical resources |
| JavaScript bundles | dist/assets/*.js |
Code-split and minified JS bundles with content hashes |
| CSS bundles | dist/assets/*.css |
Extracted and minified CSS with content hashes |
| Static assets | dist/pwa-icons/, dist/artifact/ |
PWA icons and Python wheels for Pyodide |
| Service worker | dist/sw.js |
Generated Workbox service worker for offline support |
| PWA manifest | dist/manifest.webmanifest |
App manifest with metadata and icon definitions |
Build Configuration
Key build settings from vite.config.ts:
- Base path:
/jportal/matches the GitHub Pages deployment URL structure - Asset handling: Maximum file size for caching set to 30MB to accommodate Python wheels
- Glob patterns:
**/*.{js,css,html,ico,png,svg,whl}determines which files the service worker caches - Additional manifest entries: Pyodide runtime and Python wheels are pre-cached for offline PDF parsing
Sources: jportal/vite.config.ts13-73 jportal/package.json9
Code Linting
Running the Linter
To check code quality and style violations:
npm run lint
This executes ESLint with the project's configuration.
Linter Configuration
ESLint is configured with the following plugins and rulesets:
@eslint/js: Core JavaScript linting ruleseslint-plugin-react: React-specific linting ruleseslint-plugin-react-hooks: Enforces Rules of Hookseslint-plugin-react-refresh: Validates Fast Refresh compatibility@tanstack/eslint-plugin-query: TanStack Query best practices
Common violations checked:
- Unused variables and imports
- Missing dependencies in React hooks
- Invalid hook usage patterns
- Fast Refresh incompatible exports
- React Query anti-patterns
Sources: jportal/package.json10 jportal/package.json46-56
Preview Mode
Testing Production Builds Locally
After building, preview the production bundle locally:
npm run preview
This starts a local static file server that serves the contents of dist/ exactly as they would be served in production. This is useful for:
- Testing service worker behavior: Verify offline caching and PWA functionality
- Checking production optimizations: Ensure minification and bundling work correctly
- Validating base path: Confirm
/jportal/base path routing works - Performance testing: Measure load times with production-optimized assets
The preview server typically runs on http://localhost:4173 (or the next available port).
Sources: jportal/package.json11
Deployment to GitHub Pages
Deployment Workflow
JPortal is deployed to GitHub Pages using the gh-pages package:
npm run deploy
This command triggers a two-step process:

Deployment Steps
- Pre-deploy hook (
predeploy): Automatically runsnpm run buildto ensure fresh production assets - gh-pages package: Pushes the
dist/directory contents to thegh-pagesbranch - GitHub Pages: Automatically detects the branch update and deploys the site
Deployment Configuration
Critical configuration for GitHub Pages deployment:
| Setting | Value | Location | Purpose |
|---|---|---|---|
homepage |
https://codeblech.github.io/jportal |
package.json | Defines the deployment URL |
base |
/jportal/ |
vite.config.ts | Matches the repository subpath |
start_url |
/jportal/ |
PWA manifest | Entry point for installed PWA |
URL Structure:
- Root URL:
https://codeblech.github.io/jportal/ - All asset references use the
/jportal/base path - Router uses
HashRouterto avoid server-side routing configuration
Excluded from Deployment
The following directories are excluded via .gitignore and never deployed:
node_modules/- Dependencies (installed from package.json)dist/- Build artifacts (regenerated on each deploy)dist-ssr/- Server-side rendering artifactsdev-dist/,.vite/- Development build cache*.env- Environment variables (security-sensitive)
Sources: jportal/package.json6 jportal/package.json12-13 jportal/vite.config.ts13 .gitignore10-36
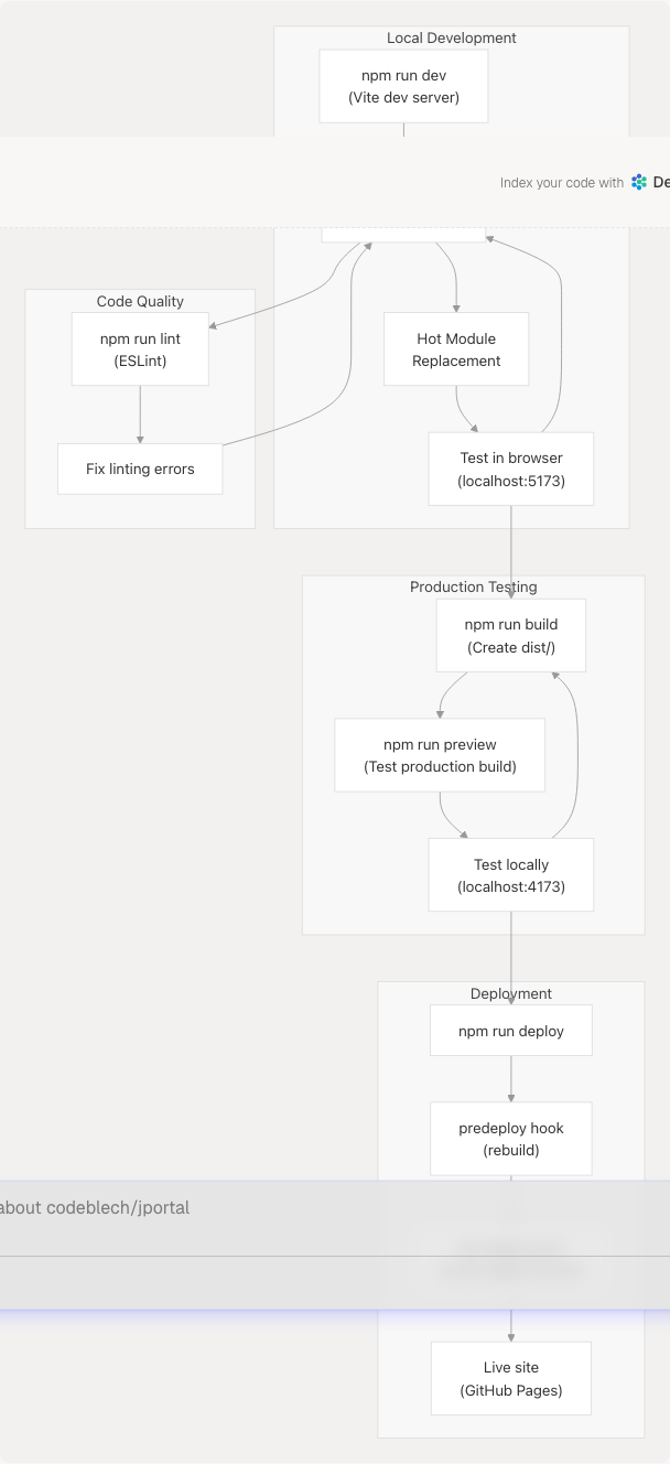
Complete Development Lifecycle
The following diagram illustrates the complete development, testing, and deployment workflow:

Workflow Phases:
- Local Development: Rapid iteration with HMR and live reloading
- Code Quality: Periodic linting to catch errors and enforce style
- Production Testing: Build and preview to verify production behavior
- Deployment: Automated build and push to GitHub Pages
Sources: jportal/package.json7-13 jportal/vite.config.ts9-99
Development Dependencies
The following table lists key development tools and their purposes:
| Package | Version | Purpose |
|---|---|---|
vite |
^5.4.10 | Build tool and development server |
@vitejs/plugin-react |
^4.3.3 | React Fast Refresh and JSX transformation |
vite-plugin-pwa |
^0.20.5 | PWA manifest and service worker generation |
vite-plugin-svgr |
^4.5.0 | Import SVG files as React components |
eslint |
^9.13.0 | JavaScript/TypeScript linter |
eslint-plugin-react |
^7.37.2 | React-specific linting rules |
eslint-plugin-react-hooks |
^5.0.0 | React Hooks linting rules |
gh-pages |
^6.2.0 | GitHub Pages deployment utility |
typescript |
^5.9.2 | TypeScript compiler |
tailwindcss |
^4.1.12 | Utility-first CSS framework |
postcss |
^8.4.47 | CSS transformation pipeline |
Sources: jportal/package.json45-65
Environment Setup
To set up the development environment:
# Clone the repository
git clone https://github.com/codeblech/jportal.git
cd jportal
# Install dependencies
npm install
# Create environment file (optional, for Cloudflare stats)
echo "VITE_CLOUDFLARE_API_TOKEN=your_token_here" > .env
# Start development server
npm run dev
Required tools:
- Node.js (compatible with package versions)
- npm (included with Node.js)
- Git (for version control and deployment)
Optional configuration:
VITE_CLOUDFLARE_API_TOKENfor accessing Cloudflare analytics in development
Sources: jportal/package.json1-66 jportal/vite.config.ts81-96