Application Structure & Authentication
This document provides a detailed explanation of the application's core structure, authentication mechanisms, and routing system. It covers the App component hierarchy, authentication flows (real and demo modes), route guards, and the AuthenticatedApp wrapper that coordinates all feature modules.
For state management patterns across feature modules, see State Management Strategy. For details on the data access abstraction layer, see Data Layer & API Integration.
Application Entry Point
The application entry point is defined in src/App.jsx243-374 The App component serves as the root coordinator, managing authentication state and determining which component tree to render based on user authentication status.
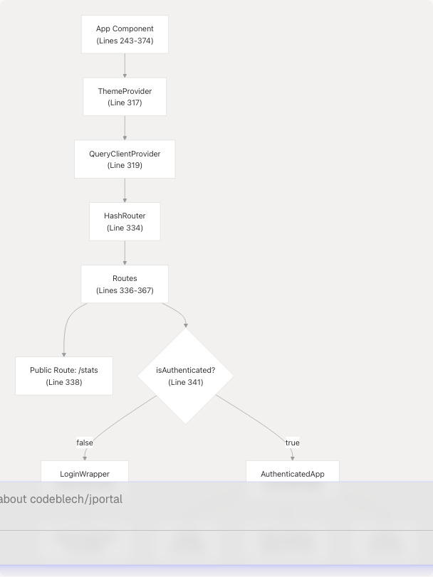
Core Component Structure

Sources: src/App.jsx243-376
Global Providers
The App component establishes several global providers that wrap the entire application:
| Provider | Purpose | Configuration |
|---|---|---|
ThemeScript |
Prevents flash of unstyled content | Injected before React hydration (line 303, 316) |
ThemeProvider |
Manages light/dark mode and theme presets | Wraps entire app (lines 304, 317) |
DynamicFontLoader |
Loads Google Fonts dynamically based on theme | Subscribes to theme changes (lines 305, 318) |
QueryClientProvider |
Provides TanStack Query client for server state | Created at line 25, provided at line 319 |
Toaster |
Global toast notification system | Configured with custom styles (lines 320-333) |
HashRouter |
Client-side routing | Uses hash-based routing for GitHub Pages (line 334) |
Sources: src/App.jsx1-26 src/App.jsx302-334
Authentication System
The authentication system supports two operational modes: real mode (connecting to JIIT portal) and demo mode (using mock data). This dual-mode architecture enables offline development and user demonstration without requiring actual credentials.
Portal Instance Architecture

Sources: src/App.jsx18-29 src/App.jsx243-250
Authentication State Management
The App component maintains three critical state variables:
// From App.jsx lines 244-247
const [isAuthenticated, setIsAuthenticated] = useState(false);
const [isDemoMode, setIsDemoMode] = useState(false);
const [isLoading, setIsLoading] = useState(true);
const [error, setError] = useState(null);
| State Variable | Type | Purpose |
|---|---|---|
isAuthenticated |
boolean | Controls access to protected routes |
isDemoMode |
boolean | Determines which portal instance to use |
isLoading |
boolean | Shows loading screen during auto-login |
error |
string/null | Displays authentication errors |
Sources: src/App.jsx244-247
Auto-Login Flow
On application mount, the App component attempts to authenticate using stored credentials:

Sources: src/App.jsx252-288
The auto-login implementation handles several error scenarios:
- Server unavailable: Displays error message indicating JIIT portal is down
- Network issues: Prompts user to check internet connection
- Invalid credentials: Clears stored credentials and requires re-login
Error handling logic is found at src/App.jsx265-282
Login Component
The Login component src/components/Login.jsx24-174 provides the user interface for authentication:

Sources: src/components/Login.jsx1-174
Login Form Schema
The form validation is defined using Zod src/components/Login.jsx15-22:
const formSchema = z.object({
enrollmentNumber: z.string({
required_error: "Enrollment number is required",
}),
password: z.string({
required_error: "Password is required",
}),
});
Login Process Flow
- User submits credentials: Form calls
onSubmitsrc/components/Login.jsx90-95 - State update triggers effect: Sets
loginStatus.credentials - Effect performs login: Calls
w.student_login()src/components/Login.jsx51 - Credentials persisted: Stored in localStorage src/components/Login.jsx54-55
- Success callback invoked:
onLoginSuccess()triggers src/components/Login.jsx63 - Navigation occurs:
LoginWrappernavigates to/attendancesrc/App.jsx228
Sources: src/components/Login.jsx46-87 src/App.jsx221-241
Routing Architecture
JPortal uses React Router DOM with hash-based routing to enable deployment on GitHub Pages without server-side configuration.
Route Guard Implementation

Sources: src/App.jsx334-369
Route Configuration
The route guard logic uses React Router's conditional rendering based on authentication state:
| Condition | Route Pattern | Component | Purpose |
|---|---|---|---|
| Always accessible | /stats |
Cloudflare |
Public analytics dashboard |
!isAuthenticated |
* |
LoginWrapper |
Redirect all paths to login |
isAuthenticated |
/* |
AuthenticatedApp |
Access to all features |
Sources: src/App.jsx336-367
AuthenticatedApp Route Definitions
Inside AuthenticatedApp, feature routes are defined src/App.jsx107-215:

Sources: src/App.jsx107-215
AuthenticatedApp Wrapper
The AuthenticatedApp component src/App.jsx32-219 serves as a state management hub and layout coordinator for all authenticated features.
Component Responsibilities

Sources: src/App.jsx32-219
State Organization
The AuthenticatedApp maintains separate state slices for each feature module:
| Feature | State Variables | Examples |
|---|---|---|
| Attendance | 12 variables | attendanceData, selectedAttendanceSem, attendanceGoal, isAttendanceMetaLoading |
| Grades | 14 variables | gradesData, gradeCards, marksData, gradesLoading |
| Exams | 4 variables | examSchedule, examSemesters, selectedExamSem, selectedExamEvent |
| Subjects | 3 variables | subjectData, subjectSemestersData, selectedSubjectsSem |
| Profile | 1 variable | profileData |
| Shared | 1 variable | w (portal instance passed from parent) |
Sources: src/App.jsx33-97
Props Drilling Pattern
Each feature component receives its state and setters as props. Example from Attendance route src/App.jsx110-142:
<Attendance
w={w}
attendanceData={attendanceData}
setAttendanceData={setAttendanceData}
semestersData={attendanceSemestersData}
setSemestersData={setAttendanceSemestersData}
selectedSem={selectedAttendanceSem}
setSelectedSem={setSelectedAttendanceSem}
attendanceGoal={attendanceGoal}
setAttendanceGoal={setAttendanceGoal}
// ... 6 more props
/>
This pattern enables:
- Centralized state persistence: State survives navigation between routes
- Cross-feature coordination: Multiple features can share state if needed
- Simplified debugging: All state mutations traceable to AuthenticatedApp
Sources: src/App.jsx110-214
LocalStorage Integration
Specific state values are persisted to localStorage for user preferences:
// Attendance goal persistence (lines 53-61)
const [attendanceGoal, setAttendanceGoal] = useState(() => {
const savedGoal = localStorage.getItem("attendanceGoal");
return savedGoal ? parseInt(savedGoal) : 75;
});
useEffect(() => {
localStorage.setItem("attendanceGoal", attendanceGoal.toString());
}, [attendanceGoal]);
Sources: src/App.jsx53-61
Navigation System
The navigation system consists of two persistent components rendered by AuthenticatedApp:
Header Component
Located at src/App.jsx104-106 the Header component:
- Provides theme selection and light/dark mode toggle
- Displays logout button
- Receives
setIsAuthenticatedandsetIsDemoModefor logout functionality - Positioned with sticky positioning (
top-0 z-30)
Navbar Component
The bottom navigation bar src/components/Navbar.jsx8-50 provides primary navigation:

Sources: src/components/Navbar.jsx1-51
Navbar Implementation Details
- Component: Fixed position at bottom of screen src/components/Navbar.jsx18
- Navigation: Uses React Router's
NavLinkwith active state detection src/components/Navbar.jsx20-27 - Icons: SVG icons imported as React components src/components/Navbar.jsx2-6
- Active state styling: Highlights current route with
bg-primaryand full opacity src/components/Navbar.jsx32 - Responsive text: Font size adapts for small screens src/components/Navbar.jsx39
Sources: src/components/Navbar.jsx1-51
Component Lifecycle
The complete authentication and routing lifecycle:
