Architecture Overview
Purpose and Scope
This document describes the high-level architecture of JPortal, including the technology stack, application structure, component organization, routing system, and key design patterns. For detailed information about specific subsystems, refer to:
- Authentication flow and routing: Application Structure & Authentication
- State management patterns: State Management Strategy
- Data access layer: Data Layer & API Integration
- Theme infrastructure: Theme System
- Individual feature modules: Feature Modules
Technology Stack
JPortal is built as a single-page application (SPA) using modern web technologies:
| Category | Technologies | Purpose |
|---|---|---|
| Frontend Framework | React 18.3.1 | UI component library and rendering |
| Build Tool | Vite 5.4.10 | Development server and production bundler |
| Routing | React Router DOM 6.27.0 | Client-side navigation with HashRouter |
| UI Components | Radix UI primitives | Accessible, unstyled component primitives |
| Styling | Tailwind CSS 4.1.12, Class Variance Authority | Utility-first CSS framework with component variants |
| State Management | React hooks (useState, useEffect), Zustand 5.0.8 | Local state + global theme store |
| Forms | React Hook Form 7.53.1, Zod 3.23.8 | Form handling and validation |
| Data Visualization | Recharts 2.15.4 | Charts for grades and analytics |
| Server State | TanStack Query 5.90.2 | Available but minimally used |
| PWA | VitePWA Plugin 0.20.5, Workbox | Offline capabilities and installability |
| External APIs | jsjiit 0.0.20 (CDN), Pyodide 0.23.4 | JIIT portal integration, Python in browser |
Sources: package.json1-66 index.html1-25
Application Entry Point and Bootstrap
HTML and Script Loading
The application bootstraps from index.html, which defines critical resources:

Sources: index.html1-25
Main Entry Point
The main.jsx file renders the root App component into the DOM:

Sources: src/main.jsx1-10 (implied from standard Vite React setup)
Application Architecture
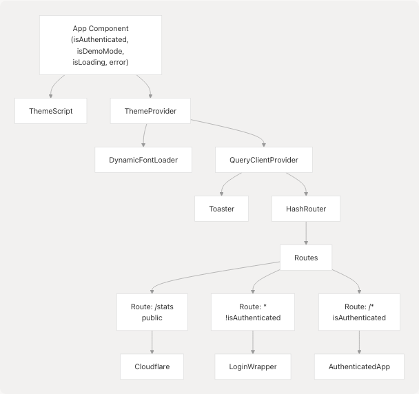
Top-Level Component Structure
The App component serves as the authentication gatekeeper and application shell:

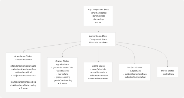
Key State Variables in App:
isAuthenticated: Boolean indicating user authentication statusisDemoMode: Boolean determining whether to usemockPortalorrealPortalisLoading: Boolean for auto-login attempt on mounterror: String for displaying login errors
Sources: src/App.jsx243-376
Portal Instance Management
Two portal instances are created at the module level and conditionally passed to child components:

Sources: src/App.jsx18-30 src/App.jsx250 src/App.jsx350 src/App.jsx360
Routing Architecture
Route Structure
JPortal uses HashRouter for client-side routing with route guards based on authentication:

Sources: src/App.jsx334-367 src/App.jsx107-216
AuthenticatedApp Internal Routing
The AuthenticatedApp component defines protected routes and provides global UI chrome:

Sources: src/App.jsx102-218
State Management Architecture
State Hierarchy
JPortal implements a hierarchical state management pattern with extensive props drilling:

State Persistence:
attendanceGoal: Saved tolocalStoragewith default value of 75- Login credentials: Stored in
localStoragefor auto-login
Sources: src/App.jsx32-101 src/App.jsx52-61
State Flow to Feature Components
All feature states are passed as props to their respective components:

Sources: src/App.jsx110-214
Data Access Layer: Portal Abstraction
Portal Strategy Pattern
The application uses a strategy pattern through the w prop to abstract data access:

Common Portal Methods:
student_login(username, password)get_attendance(stud_id, sem_id)get_grades()get_subject_faculty(stud_id, sem_id)get_exam_schedule()get_header()get_exam_events()- Additional methods for marks and grade cards
Sources: src/App.jsx18 src/components/Login.jsx24 src/components/MockWebPortal.jsx1-200 (implied)
Login Flow

Auto-Login on Mount:
The App component attempts auto-login using stored credentials in localStorage:
Sources: src/App.jsx252-288 src/components/Login.jsx46-87
Theme Infrastructure
Theme State Management with Zustand
The theme system uses Zustand for global state, separate from React component state:

Sources: src/stores/theme-store.ts1-50 (implied), src/components/DynamicFontLoader.tsx1-34
Dynamic Font Loading
The DynamicFontLoader component monitors theme changes and loads Google Fonts dynamically:

Key Functions:
extractFontFamily(fontFamilyValue): Parses CSS font-family string, filters out system fontsbuildFontCssUrl(family, weights): Constructs Google Fonts API URLloadGoogleFont(family, weights): Injects<link>element into document head
Default Font Weights: ["400", "500", "600", "700"]
Sources: src/components/DynamicFontLoader.tsx1-34 src/utils/fonts.ts1-35
Component Architecture Patterns
Feature Module Pattern
All feature modules follow a consistent pattern:
| Aspect | Implementation |
|---|---|
| Props Interface | Receive w (portal), state variables, and setters from AuthenticatedApp |
| Data Fetching | Call w.method() in useEffect hooks |
| State Updates | Use setter props to update parent state |
| Caching | Store fetched data in parent state to avoid re-fetching |
| Loading States | Manage via boolean state variables (e.g., gradesLoading) |
| Error Handling | Try/catch blocks with error state variables |
Example: Attendance Component Props
w, attendanceData, setAttendanceData, semestersData, setSemestersData,
selectedSem, setSelectedSem, attendanceGoal, setAttendanceGoal,
subjectAttendanceData, setSubjectAttendanceData, selectedSubject,
setSelectedSubject, isAttendanceMetaLoading, setIsAttendanceMetaLoading,
isAttendanceDataLoading, setIsAttendanceDataLoading, activeTab,
setActiveTab, dailyDate, setDailyDate, calendarOpen, setCalendarOpen,
isTrackerOpen, setIsTrackerOpen, subjectCacheStatus, setSubjectCacheStatus
Sources: src/App.jsx110-142
Global UI Components

The Header component handles theme switching and logout. The Navbar provides bottom navigation to feature routes.
Sources: src/components/Header.jsx1-100 (implied), src/components/Navbar.jsx1-100 (implied)
External Service Integration
Service Dependencies

jsjiit Library Usage:
- Imported via CDN:
https://cdn.jsdelivr.net/npm/jsjiit@0.0.20/dist/jsjiit.esm.js - Provides
WebPortalclass andLoginErrorexception - Handles authentication and data retrieval from JIIT portal
Pyodide Usage:
- Loaded from CDN in
index.html - Used in Grades module for parsing marks PDFs with PyMuPDF
- Enables client-side Python execution
Sources: src/App.jsx18 index.html17 index.html14-15
Error Handling and Loading States
Authentication Error Handling

Error States:
- App-level
errorstate for auto-login failures - Feature-level error states (e.g.,
gradesError) - Toast notifications via
sonnerlibrary
Sources: src/App.jsx265-284 src/components/Login.jsx65-82
Summary
JPortal's architecture is characterized by:
- Authentication-first design: The
Appcomponent acts as a gatekeeper, controlling access to all features - Portal abstraction: The
wprop provides a clean interface to switch between real and demo data sources - Props drilling pattern: All state is lifted to
AuthenticatedApp, then passed down to feature modules - Hybrid state management: React hooks for feature state, Zustand for theme, TanStack Query available but underutilized
- Component composition: Radix UI primitives composed into custom feature components
- Hash-based routing: Client-side routing without server configuration requirements
- Progressive enhancement: PWA features, offline caching, installability
- External service integration: Seamless integration with jsjiit, Pyodide, and Cloudflare services
This architecture supports rapid feature development through consistent patterns while maintaining separation of concerns between authentication, data access, and presentation layers.