Feature Modules
Purpose and Scope
This page provides an overview of JPortal's five core feature modules: Attendance, Grades, Exams, Subjects, and Profile. It documents the common architecture patterns, integration mechanisms, and data flow shared across these modules. For detailed documentation of each individual module's functionality and components, see:
- Attendance Module - Daily and overview attendance tracking
- Grades Module - SGPA/CGPA trends and semester grade cards
- Exams Module - Examination schedules and events
- Subjects Module - Registered courses and faculty information
- Profile Module - Student personal and academic information
- Analytics Dashboard - Cloudflare analytics integration
For navigation and UI infrastructure, see Theme & Navigation Components. For authentication and routing mechanics, see Application Structure & Authentication.
Feature Module Architecture
Module Coordination
All feature modules are coordinated by the AuthenticatedApp component, which serves as the central state management hub. Each module is rendered as a route and receives its state and data access layer as props.
Feature Module Integration Architecture

Data Access Layer
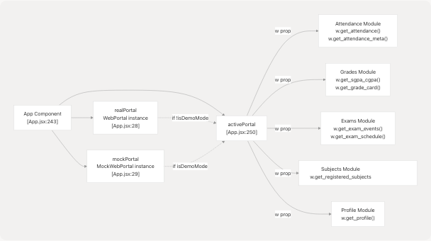
All feature modules access data through the w prop, which contains either a WebPortal or MockWebPortal instance depending on authentication mode. This abstraction enables seamless switching between real and demo modes without changing component code.
Data Access Pattern

Common Patterns
State Management Pattern
Feature modules follow a consistent state management pattern where state is lifted to AuthenticatedApp and passed down as props. This creates extensive props drilling but centralizes state management.
| Module | Primary State Variables | Location |
|---|---|---|
| Attendance | attendanceData, attendanceSemestersData, selectedAttendanceSem, attendanceGoal, subjectAttendanceData |
App.jsx34-50 |
| Grades | gradesData, gradesSemesterData, gradeCards, marksData, selectedGradeCardSem |
App.jsx40-96 |
| Exams | examSchedule, examSemesters, selectedExamSem, selectedExamEvent |
App.jsx80-83 |
| Subjects | subjectData, subjectSemestersData, selectedSubjectsSem |
App.jsx37-45 |
| Profile | profileData |
App.jsx64 |
State Flow Pattern

Data Fetching Pattern
All feature modules follow a similar data fetching lifecycle:
- Initial Load: Fetch metadata (semesters/events) on component mount
- Semester Selection: Load data for selected semester
- Caching: Store fetched data in state to avoid redundant API calls
- Loading States: Display loading indicators during API calls
Common Data Fetching Flow

Semester Selection Pattern
Four of the five modules (all except Profile) implement semester selection with consistent UI and behavior:
Semester Selection Component Structure

Implementation Examples:
| Module | Semester Selector | Handler Function | API Method |
|---|---|---|---|
| Attendance | Attendance.jsx248-261 | handleSemesterChange 100-132 |
w.get_attendance() |
| Grades | Grades.jsx417-430 | handleSemesterChange 211-233 |
w.get_grade_card() |
| Exams | Exams.jsx86-99 | handleSemesterChange 36-48 |
w.get_exam_events() |
| Subjects | Subjects.jsx109-122 | handleSemesterChange 63-84 |
w.get_registered_subjects_and_faculties() |
Tab-Based Navigation Pattern
Three modules (Attendance, Grades, and optionally others) use Radix UI Tabs for internal navigation between different views of the same data:
Tab Pattern Structure
| Module | Tabs | Purpose |
|---|---|---|
| Attendance | overview, daily |
Switch between semester overview and day-to-day attendance view |
| Grades | overview, semester, marks |
View SGPA/CGPA trends, grade cards, or detailed marks |
Tab Implementation Example (Attendance)

Loading State Management
Feature modules implement consistent loading state patterns with separate loading indicators for different data layers:
Loading State Hierarchy

Module-Specific Loading States:
| Module | Loading States | Location |
|---|---|---|
| Attendance | isAttendanceMetaLoading, isAttendanceDataLoading |
App.jsx99-100 |
| Grades | gradesLoading, gradeCardLoading, marksLoading |
App.jsx92-96 |
| Exams | loading (local state) |
Exams.jsx22 |
| Subjects | loading, subjectsLoading (local state) |
Subjects.jsx12-13 |
Feature Module Summary
Module Capabilities Matrix
| Feature | Route | Primary API Methods | Key Components | Caching Strategy |
|---|---|---|---|---|
| Attendance | /attendance |
get_attendance_meta(), get_attendance(), get_subject_daily_attendance() |
AttendanceCard, CircleProgress, Calendar |
By registration_id and subject name |
| Grades | /grades |
get_sgpa_cgpa(), get_grade_card(), get_semesters_for_marks() |
GradeCard, MarksCard, LineChart |
By registration_id for grade cards and marks |
| Exams | /exams |
get_semesters_for_exam_events(), get_exam_events(), get_exam_schedule() |
Select dropdowns, schedule list | By exam_event_id |
| Subjects | /subjects |
get_registered_semesters(), get_registered_subjects_and_faculties() |
SubjectInfoCard |
By registration_id |
| Profile | /profile |
get_profile() |
Profile display cards | Single profile object |
Module Dependencies
Common Dependencies Across All Modules:

Integration Points
AuthenticatedApp Coordination
The AuthenticatedApp component coordinates all feature modules through:
- State Centralization: All feature state is managed at this level App.jsx33-96
- Portal Instance Distribution: The
wprop is distributed to all modules App.jsx114-214 - Shared UI Infrastructure: Header and Navbar components wrap the routes App.jsx103-217
- Navigation Control: React Router manages transitions between modules App.jsx107-215
AuthenticatedApp Component Structure:

Props Drilling Architecture
The current architecture uses extensive props drilling from AuthenticatedApp to feature modules. Each module receives 10-20+ props:
Example: Attendance Module Props
// From App.jsx:110-141
<Attendance
w={w} // Data access layer
attendanceData={attendanceData} // Semester data cache
setAttendanceData={setAttendanceData} // Cache setter
semestersData={attendanceSemestersData} // Semester metadata
setSemestersData={setAttendanceSemestersData} // Metadata setter
selectedSem={selectedAttendanceSem} // Selected semester
setSelectedSem={setSelectedAttendanceSem} // Semester selector
attendanceGoal={attendanceGoal} // Goal percentage
setAttendanceGoal={setAttendanceGoal} // Goal setter
subjectAttendanceData={subjectAttendanceData} // Daily attendance cache
setSubjectAttendanceData={setSubjectAttendanceData} // Daily cache setter
selectedSubject={selectedSubject} // Selected subject
setSelectedSubject={setSelectedSubject} // Subject selector
isAttendanceMetaLoading={isAttendanceMetaLoading} // Meta loading state
setIsAttendanceMetaLoading={setIsAttendanceMetaLoading} // Meta loading setter
isAttendanceDataLoading={isAttendanceDataLoading} // Data loading state
setIsAttendanceDataLoading={setIsAttendanceDataLoading} // Data loading setter
activeTab={activeAttendanceTab} // Active tab state
setActiveTab={setActiveAttendanceTab} // Tab setter
dailyDate={attendanceDailyDate} // Calendar date
setDailyDate={setAttendanceDailyDate} // Date setter
calendarOpen={isAttendanceCalendarOpen} // Calendar open state
setCalendarOpen={setIsAttendanceCalendarOpen} // Calendar setter
isTrackerOpen={isAttendanceTrackerOpen} // Tracker sheet state
setIsTrackerOpen={setIsAttendanceTrackerOpen} // Tracker setter
subjectCacheStatus={attendanceSubjectCacheStatus} // Subject cache status
setSubjectCacheStatus={setAttendanceSubjectCacheStatus} // Cache status setter
/>
This pattern enables state persistence across route changes but creates tight coupling between AuthenticatedApp and feature modules. For potential refactoring approaches using context or state management libraries, see State Management Strategy.