PyJIIT Webportal Integration
Purpose and Scope
This document covers the PyJIIT webportal integration system, which provides programmatic access to the JIIT (Jaypee Institute of Information Technology) student webportal. The system implements a comprehensive client library for authentication, attendance tracking, grade retrieval, exam schedules, and other student-related data from https://webportal.jiit.ac.in:6011/StudentPortalAPI.
For information about how PyJIIT is used as an agent tool within the React Agent system, see Agent Tool System. For details on the PyJIIT router's role in the overall API architecture, see API Routers.
Sources: tools/pyjiit/wrapper.py1-646 routers/pyjiit.py1-93
System Architecture
The PyJIIT integration follows the standard three-tier architecture pattern: Router → Service → Tool. The router handles HTTP request/response, the service layer manages business logic and error handling, and the tool layer provides the low-level client implementation with encryption.

Sources: routers/pyjiit.py1-93 tools/pyjiit/wrapper.py1-646 tools/pyjiit/encryption.py1-60
API Endpoints
The PyJIIT router exposes three primary endpoints for webportal operations:
| Endpoint | Method | Purpose | Request Model | Response Model |
|---|---|---|---|---|
/api/pyjiit/login |
POST | Authenticate and obtain session | BasicAuthRequest |
dict (WebportalSession) |
/api/pyjiit/semesters |
POST | List available semesters | session_payload: Dict |
List[Dict[str, Any]] |
/api/pyjiit/attendence |
POST | Retrieve attendance data | session_payload: Dict, registration_code: Optional[str] |
List[Dict[str, Any]] |
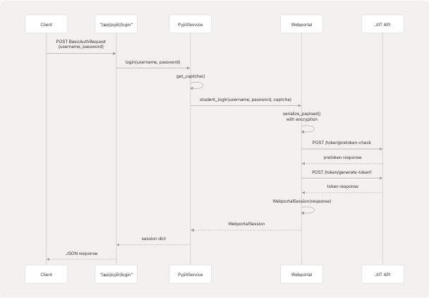
Login Endpoint

The login flow routers/pyjiit.py39-51 handles authentication by:
- Accepting username and password via
BasicAuthRequest - Fetching a captcha token (currently uses default captcha)
- Performing two-step authentication with the JIIT API
- Returning a
WebportalSessionobject containing authentication tokens
Sources: routers/pyjiit.py12-51 tools/pyjiit/wrapper.py162-199
Semesters Endpoint
The /semesters endpoint routers/pyjiit.py54-72 initializes a Webportal session from the login response payload and retrieves the list of registered semesters. Each semester contains registration_id and registration_code fields required for subsequent operations.
Sources: routers/pyjiit.py54-72 tools/pyjiit/wrapper.py309-330
Attendance Endpoint
The /attendence endpoint routers/pyjiit.py75-92 (note the intentional spelling matching the user's requirement) retrieves attendance data for a specific semester. If no registration_code is provided, it defaults to the latest semester from attendance metadata.
Sources: routers/pyjiit.py75-92 tools/pyjiit/wrapper.py234-282
Authentication and Encryption
Payload Encryption
All API requests to the JIIT webportal require encrypted payloads using AES-256 in CBC mode. The encryption system generates daily-rotating keys based on the current date.

Encryption Details:
- Algorithm: AES-256-CBC
- Initialization Vector (IV): Fixed value
dcek9wb8frty1pnmtools/pyjiit/encryption.py7 - Key Generation:
"qa8y" + date_seq + "ty1pn"tools/pyjiit/encryption.py10-12 - Key Rotation: Daily at 0000 hrs IST
- Functions:
serialize_payload(payload: dict) -> str- Encrypts dict to base64 string tools/pyjiit/encryption.py48-53deserialize_payload(payload: str) -> dict- Decrypts base64 string to dict tools/pyjiit/encryption.py40-45
Sources: tools/pyjiit/encryption.py1-60
HTTP Headers
Every request to the JIIT API requires two headers:
| Header | Purpose | Generation |
|---|---|---|
Authorization |
Bearer token for authenticated requests | Bearer {session.token} tools/pyjiit/wrapper.py114 |
LocalName |
Client identification, encrypted timestamp | Base64(AES-encrypt(random + date_seq + random)) tools/pyjiit/encryption.py15-23 |
The LocalName header contains an encrypted random string combined with a date sequence, regenerated for each request.
Sources: tools/pyjiit/wrapper.py109-116 tools/pyjiit/encryption.py15-23
WebportalSession Model
The WebportalSession class tools/pyjiit/wrapper.py49-117 is a Pydantic model that encapsulates authentication state and session information.
Session Fields
| Field | Type | Description |
|---|---|---|
raw_response |
dict |
Complete API response from login |
regdata |
dict |
Registration data containing tokens and IDs |
institute |
str |
Institute label (e.g., "JIIT-62") |
instituteid |
str |
Institute identifier |
memberid |
str |
Student member ID |
userid |
str |
User ID |
token |
str |
JWT-like authentication token |
expiry |
datetime |
Token expiration timestamp |
clientid |
`str | None` |
membertype |
`str | None` |
name |
`str | None` |
Session Initialization
The WebportalSession constructor tools/pyjiit/wrapper.py70-107 performs the following operations:
- Extracts institute information from
regdata["institutelist"][0] - Parses the JWT-like token to extract expiration timestamp
- Decodes the base64-encoded token payload (handling URL-safe encoding without padding)
- Falls back to current time if token parsing fails
Sources: tools/pyjiit/wrapper.py49-117
Webportal Client
Core Class Structure

Sources: tools/pyjiit/wrapper.py119-646
Authentication Decorator
The @authenticated decorator tools/pyjiit/wrapper.py27-46 ensures that methods requiring authentication have a valid session:
- Checks if
self.sessionis notNone(raisesNotLoggedInif missing) - Session expiry checks are commented out due to API bugs returning incorrect expiry times
- Wraps any method that requires authenticated access
Sources: tools/pyjiit/wrapper.py27-46
Private HTTP Method
The __hit() method tools/pyjiit/wrapper.py131-160 is the central HTTP request handler:
Features:
- Accepts custom exception types via
exceptionkwarg (defaults toAPIError) - Automatically adds authentication headers when
authenticated=True - Generates
LocalNameheader for all requests - Validates response status and raises appropriate exceptions:
SessionExpiredwhen status code is 401- Custom exception when
responseStatus != "Success"
Sources: tools/pyjiit/wrapper.py131-160
Attendance System
The attendance retrieval system involves multiple steps and data models:

Attendance Methods
| Method | Endpoint | Returns | Purpose |
|---|---|---|---|
get_attendance_meta() |
/StudentClassAttendance/getstudentInforegistrationforattendence |
AttendanceMeta |
Retrieve metadata including headers tools/pyjiit/wrapper.py233-254 |
get_attendance(header, semester) |
/StudentClassAttendance/getstudentattendancedetail |
dict |
Get detailed attendance for semester tools/pyjiit/wrapper.py256-282 |
get_registered_semesters() |
/reqsubfaculty/getregistrationList |
List[Semester] |
List all registered semesters tools/pyjiit/wrapper.py308-330 |
Data Models
AttendanceHeader: Contains stynumber field required for attendance queries tools/pyjiit/wrapper.py15
Semester: Contains registration_id and registration_code fields required for semester-specific queries tools/pyjiit/wrapper.py15
AttendanceMeta: Aggregates attendance headers and semester information tools/pyjiit/wrapper.py15
Sources: tools/pyjiit/wrapper.py233-330 tools/pyjiit/attendance.py (imported at line 15)
Academic Records
The webportal client provides comprehensive access to academic records:
Examination System

Exam Methods:
| Method | Endpoint | Returns |
|---|---|---|
get_semesters_for_exam_events() |
/studentcommonsontroller/getsemestercode-withstudentexamevents |
List[Semester] tools/pyjiit/wrapper.py357-382 |
get_exam_events(semester) |
/studentcommonsontroller/getstudentexamevents |
List[ExamEvent] tools/pyjiit/wrapper.py384-408 |
get_exam_schedule(exam_event) |
/studentsttattview/getstudent-examschedule |
dict tools/pyjiit/wrapper.py410-433 |
Sources: tools/pyjiit/wrapper.py357-433
Grades and Marks
Methods for Grade Retrieval:
| Method | Endpoint | Purpose |
|---|---|---|
get_semesters_for_marks() |
/studentcommonsontroller/getsemestercode-exammarks |
List semesters with marks tools/pyjiit/wrapper.py435-456 |
download_marks(semester) |
/studentsexamview/printstudent-exammarks/{instituteid}/{registration_id}/{registration_code} |
Download PDF of marks tools/pyjiit/wrapper.py458-479 |
get_semesters_for_grade_card() |
/studentgradecard/getregistrationList |
List semesters with grade cards tools/pyjiit/wrapper.py481-500 |
get_grade_card(semester) |
/studentgradecard/showstudentgradecard |
Retrieve grade card data tools/pyjiit/wrapper.py529-553 |
get_sgpa_cgpa(stynumber) |
/studentsgpacgpa/getallsemesterdata |
Get SGPA/CGPA for semester tools/pyjiit/wrapper.py555-577 |
The download_marks() method tools/pyjiit/wrapper.py458-479 returns raw PDF bytes, while other methods return structured dictionaries.
Sources: tools/pyjiit/wrapper.py435-577
Additional Functionality
Registration and Subject Management
| Method | Endpoint | Purpose |
|---|---|---|
get_registered_subjects_and_faculties(semester) |
/reqsubfaculty/getfaculties |
Get subjects and faculty for semester tools/pyjiit/wrapper.py332-355 |
get_subject_choices(semester) |
/studentchoiceprint/getsubjectpreference |
Get subject preferences/choices tools/pyjiit/wrapper.py623-645 |
Sources: tools/pyjiit/wrapper.py332-355 tools/pyjiit/wrapper.py623-645
Financial Information
| Method | Endpoint | Purpose |
|---|---|---|
get_fee_summary() |
/studentfeeledger/loadfeesummary |
Retrieve fee summary tools/pyjiit/wrapper.py603-621 |
get_fines_msc_charges() |
/collectionpendingpayments/getpendingpaymentsdata |
Get pending fines/charges tools/pyjiit/wrapper.py579-601 |
get_student_bank_info() |
/studentbankdetails/getstudentbankinfo |
Get bank details tools/pyjiit/wrapper.py212-231 |
Note: The get_fines_msc_charges() method returns an API error "NO APPROVED REQUEST FOUND" when there are no pending payments tools/pyjiit/wrapper.py583-586
Sources: tools/pyjiit/wrapper.py212-231 tools/pyjiit/wrapper.py579-621
Account Management
The set_password() method tools/pyjiit/wrapper.py284-306 allows password changes:
# Changes student password
# Requires: old_pswd, new_pswd
# Endpoint: /clxuser/changepassword
# Exception: AccountAPIError
Sources: tools/pyjiit/wrapper.py284-306
Exception Hierarchy
The system defines custom exceptions for error handling:
| Exception | Purpose | Raised When |
|---|---|---|
APIError |
Generic API error | API returns non-Success status tools/pyjiit/wrapper.py9 |
LoginError |
Authentication failure | Login endpoints fail tools/pyjiit/wrapper.py10 |
NotLoggedIn |
Missing session | Method called without session tools/pyjiit/wrapper.py11 |
SessionExpired |
Token expiration | API returns 401 status tools/pyjiit/wrapper.py12 |
AccountAPIError |
Account operation failure | Account-related operations fail tools/pyjiit/wrapper.py13 |
Sources: tools/pyjiit/wrapper.py8-14
Integration with Agent System
The PyJIIT client is exposed as an agent tool pyjiit_agent within the React Agent system. The tool requires a pyjiit_login_response context parameter containing the WebportalSession data obtained from the /login endpoint.
For details on how the PyJIIT tool is constructed and used within the agent workflow, see Agent Tool System and Dynamic Tool Construction and Context Management.
Sources: Referenced from high-level architecture diagrams