Project Structure and Dependencies
Purpose and Scope
This page documents the Python backend project structure, dependency management system, and the core LargeLanguageModel abstraction layer that enables multi-provider LLM support. This covers the foundational configuration and infrastructure for the FastAPI backend. For details on the FastAPI application itself and its routers, see FastAPI Application. For information about individual service integrations, see Service Integration Routers.
Project Structure Overview
The Python backend is organized as a standard Python package managed by uv, a modern Python package manager. The project root contains configuration files that define dependencies, scripts, and project metadata.
Directory Structure

API Router Organization
The api/main.py file includes 11 routers at specific prefixes:
| Router | Prefix | Module | Purpose |
|---|---|---|---|
health_router |
/api/genai/health |
routers.health |
Health check endpoint |
github_router |
/api/genai/github |
routers.github |
Repository Q&A |
website_router |
/api/genai/website |
routers.website |
Web content extraction |
youtube_router |
/api/genai/youtube |
routers.youtube |
Video Q&A |
google_search_router |
/api/google-search |
routers.google_search |
Web search |
gmail_router |
/api/gmail |
routers.gmail |
Email operations |
calendar_router |
/api/calendar |
routers.calendar |
Calendar management |
pyjiit_router |
/api/pyjiit |
routers.pyjiit |
JIIT webportal |
react_agent_router |
/api/genai/react |
routers.react_agent |
Conversational AI |
website_validator_router |
/api/validator |
routers.website_validator |
Prompt injection detection |
browser_use_router (as agent_router) |
/api/agent |
routers.browser_use |
Script generation |
Sources: api/main.py1-45 routers/__init__.py1-30
Dependency Management with uv
The project uses uv as its package manager, which provides fast dependency resolution and reproducible builds. Dependencies are declared in pyproject.toml and locked in uv.lock.
Project Metadata
pyproject.toml1-6 defines the project metadata:
| Property | Value |
|---|---|
| name | agentic-browser |
| version | 0.1.0 |
| requires-python | >=3.12 |
Core Dependencies
The project has 26 direct dependencies organized by function:
LangChain Ecosystem (AI Orchestration)
| Package | Version | Purpose |
|---|---|---|
langchain |
>=0.3.27 | Core LangChain framework for agent orchestration |
langgraph |
>=1.0.1 | State graph implementation for agent workflows |
langchain-google-genai |
>=2.1.12 | Google Gemini LLM integration |
langchain-openai |
>=0.3.33 | OpenAI GPT models integration |
langchain-anthropic |
>=0.3.20 | Anthropic Claude integration |
langchain-ollama |
>=0.3.8 | Ollama local models integration |
Web Framework (API Server)
| Package | Version | Purpose |
|---|---|---|
fastapi |
>=0.115.0 | Async web framework for REST API |
uvicorn |
>=0.30.6 | ASGI server for FastAPI |
pydantic[email] |
>=2.9.0 | Data validation and serialization |
Data Processing & External Services
| Package | Version | Purpose |
|---|---|---|
bs4 |
>=0.0.2 | HTML parsing (BeautifulSoup4) |
html2text |
>=2025.4.15 | HTML to Markdown conversion |
langchain-tavily |
>=0.2.14 | Tavily web search integration |
yt-dlp |
>=2025.12.8 | YouTube video/subtitle extraction |
faster-whisper |
>=1.2.1 | Audio transcription (Whisper model) |
gitingest |
>=0.3.1 | GitHub repository ingestion |
googlesearch-python |
>=1.3.0 | Google search API wrapper |
Utilities
| Package | Version | Purpose |
|---|---|---|
python-dotenv |
>=1.1.1 | Environment variable management |
requests |
>=2.32.3 | HTTP client library |
pycryptodome |
>=3.23.0 | Cryptographic utilities |
mcp |
>=1.2.0 | Model Context Protocol server support |
Sources: pyproject.toml7-28
Entry Point Scripts
The project defines two executable scripts in pyproject.toml28-30:
[project.scripts]
agentic-api-run = "app.run:run"
agentic-mcp = "mcp_server.server:run"
These scripts enable running the application in two modes:
- API Mode:
agentic-api-runlaunches the FastAPI server - MCP Mode:
agentic-mcplaunches the Model Context Protocol server
LargeLanguageModel Abstraction Layer
The LargeLanguageModel class in core/llm.py78-194 provides a unified interface for multiple LLM providers, abstracting away provider-specific initialization and API details.
Provider Configuration Architecture

Sources: core/llm.py21-75
Provider-Specific Configuration
The PROVIDER_CONFIGS dictionary at core/llm.py21-75 defines configuration for each provider:
Google (Gemini)
"google": {
"class": ChatGoogleGenerativeAI,
"api_key_env": "GOOGLE_API_KEY",
"default_model": "gemini-2.5-flash",
"param_map": {"api_key": "google_api_key"},
}
OpenAI
"openai": {
"class": ChatOpenAI,
"api_key_env": "OPENAI_API_KEY",
"default_model": "gpt-5-mini",
"param_map": {
"api_key": "openai_api_key",
"base_url": "base_url",
},
}
Anthropic (Claude)
"anthropic": {
"class": ChatAnthropic,
"api_key_env": "ANTHROPIC_API_KEY",
"default_model": "claude-4-sonnet",
"param_map": {
"api_key": "anthropic_api_key",
"base_url": "base_url",
},
}
Ollama (Local Models)
"ollama": {
"class": ChatOllama,
"api_key_env": None, # No API key required
"base_url_env": "OLLAMA_BASE_URL",
"default_model": "llama3",
"param_map": {
"base_url": "base_url",
},
}
DeepSeek
"deepseek": {
"class": ChatOpenAI, # Uses OpenAI-compatible API
"api_key_env": "DEEPSEEK_API_KEY",
"base_url_override": "https://api.deepseek.com/v1",
"default_model": "deepseek-chat",
"param_map": {
"api_key": "openai_api_key",
"base_url": "base_url",
},
}
OpenRouter
"openrouter": {
"class": ChatOpenAI, # Uses OpenAI-compatible API
"api_key_env": "OPENROUTER_API_KEY",
"base_url_override": "https://openrouter.ai/api/v1",
"default_model": "mistralai/mistral-7b-instruct",
"param_map": {
"api_key": "openai_api_key",
"base_url": "base_url",
},
}
Sources: core/llm.py21-75
LargeLanguageModel Class Interface

Sources: core/llm.py78-194
Initialization Flow
The __init__ method at core/llm.py79-169 implements a sophisticated initialization flow:
- Provider Validation core/llm.py98-105: Validates the provider exists in
PROVIDER_CONFIGS - Model Resolution core/llm.py108-113: Uses provided model or falls back to default
- API Key Handling core/llm.py121-134: Retrieves API key from parameter or environment
- Base URL Resolution core/llm.py136-155: Determines base URL from parameter, config override, or environment
- Client Instantiation core/llm.py159-169: Creates the LangChain chat model instance
Public Methods
generate_text()
def generate_text(
self,
prompt: str,
system_message: str | None = None,
) -> str
Generates text using the configured LLM:
- Constructs a message list with optional
SystemMessagecore/llm.py177-179 - Adds the user prompt as
HumanMessagecore/llm.py181 - Invokes the LLM client core/llm.py184
- Returns the string content core/llm.py185
summarize_text()
def summarize_text(self, text: str) -> str
Placeholder method for text summarization. Currently returns a simple truncated summary.
Sources: core/llm.py78-194
Core Module Configuration
The core module provides environment configuration and logging through core/config.py1-26
Configuration Variables
The core/config.py module loads environment variables and exposes configuration:

| Variable | Default | Source | Purpose |
|---|---|---|---|
ENV |
"development" |
ENV env var |
Environment mode |
DEBUG |
True in dev |
DEBUG env var |
Debug logging flag |
BACKEND_HOST |
"0.0.0.0" |
BACKEND_HOST env var |
FastAPI bind address |
BACKEND_PORT |
5454 |
BACKEND_PORT env var |
FastAPI bind port |
google_api_key |
"" |
GOOGLE_API_KEY env var |
Google API credentials |
Logger Configuration
The get_logger(name) function at core/config.py22-25 creates module-specific loggers with the appropriate logging level:
- DEBUG mode:
logging.DEBUGfor detailed output - Production mode:
logging.INFOfor standard logging
Sources: core/config.py1-26
Tool Layer Organization
The tools/ directory contains reusable components that services depend on. Each tool provides specific functionality for external integrations.
Web Search with Tavily
The tools/google_search/seach_agent.py implements web search using the TavilySearch tool from LangChain:

Key components:
tavily_tooltools/google_search/seach_agent.py11: GlobalTavilySearchinstanceweb_search_pipeline()tools/google_search/seach_agent.py14-62: Main search function with configurablemax_results- Result format: Returns list of dicts with
url,md_body_content(mapped from Tavily'scontent), andtitle
Sources: tools/google_search/seach_agent.py1-84
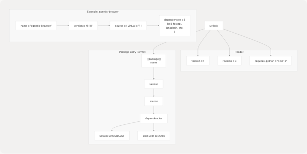
Dependency Version Locking
The uv.lock file provides deterministic dependency resolution. It uses a version = 1 lock file format uv.lock1 and specifies requires-python = ">=3.12" uv.lock3
Lock File Structure

Each package entry includes:
- name and version: Package identification
- source: PyPI registry URL or virtual source for the project itself
- dependencies: Resolved dependency list with specific versions
- sdist/wheels: Distribution files with SHA256 hashes for integrity verification
The agentic-browser package itself is listed at uv.lock10-34 with all 26 direct dependencies locked to specific versions.
Sources: uv.lock1-7 uv.lock10-34 uv.lock177-193
Summary
The Python backend project structure follows these principles:
- Modern Package Management: Uses
uvfor fast, reproducible dependency resolution - Provider Abstraction: The
LargeLanguageModelclass enables seamless switching between 6 LLM providers - Configuration-Driven: All provider-specific details are centralized in
PROVIDER_CONFIGS - Environment-Based Secrets: API keys and URLs are loaded from environment variables
- Type Safety: Uses Python 3.12+ type hints and Pydantic for validation
- Dual Entry Points: Supports both API server and MCP server modes
This foundation enables the rest of the backend to focus on business logic without worrying about LLM provider differences or dependency management complexity.
Sources: pyproject.toml1-31 core/llm.py1-204 core/__init__.py1-15 uv.lock1-55