Progressive Web App (PWA)
Purpose and Scope
This document describes the Progressive Web App implementation for TalentSync, which provides offline capabilities, app-like installation experience, and optimized asset caching for the Next.js frontend. The PWA layer is built using next-pwa with Workbox, generating a service worker that intercepts network requests and implements sophisticated caching strategies.
For information about the Next.js frontend application structure, see Frontend Architecture. For deployment and build processes, see Deployment & Infrastructure.
PWA Configuration
The PWA is configured in frontend/next.config.js1-6 using the next-pwa wrapper around Workbox. The configuration is applied as a higher-order function wrapping the Next.js configuration.
_diagram_1.png)
Configuration Parameters:
| Parameter | Value | Purpose |
|---|---|---|
dest |
"public" |
Output directory for generated service worker files |
register |
true |
Automatically register the service worker |
skipWaiting |
true |
Service worker activates immediately without waiting for tabs to close |
disable |
NODE_ENV === "development" |
PWA disabled during local development to avoid caching issues |
Sources: frontend/next.config.js1-6 frontend/package.json68
Service Worker Architecture
The service worker is generated during the Next.js build process and outputs to frontend/public/sw.js It uses Workbox 6.6.0 for service worker functionality, with a companion library at frontend/public/workbox-1bb06f5e.js
_diagram_2.png)
Core Behaviors:
- Installation Phase: Precaches all static assets listed in the build manifest
- Activation Phase: Claims all clients immediately and cleans up outdated caches
- Fetch Phase: Intercepts network requests and applies caching strategies based on route patterns
- Message Handling: Supports
CACHE_URLSmessage type for runtime caching
Sources: frontend/public/sw.js1 frontend/public/workbox-1bb06f5e.js1
Caching Strategies
The service worker implements multiple caching strategies optimized for different asset types. Each strategy is registered as a route pattern using e.registerRoute().
_diagram_3.png)
Strategy Details
NetworkFirst Strategy
Used for critical paths and dynamic data that should be fresh:
| Route Pattern | Cache Name | Max Entries | Max Age | Purpose |
|---|---|---|---|---|
/ (root) |
start-url |
N/A | N/A | Application shell |
/api/* (non-auth) |
apis |
16 | 1 day | API responses |
/_next/data/*/*.json |
next-data |
32 | 1 day | Next.js page data |
| All other same-origin | others |
32 | 1 day | Fallback for unmatched routes |
CacheFirst Strategy
Used for immutable assets that rarely change:
| Route Pattern | Cache Name | Max Entries | Max Age | Purpose |
|---|---|---|---|---|
| Google Fonts webfonts | google-fonts-webfonts |
4 | 1 year | Font files |
.mp3, .wav, .ogg |
static-audio-assets |
32 | 1 day | Audio files |
.mp4 |
static-video-assets |
32 | 1 day | Video files |
StaleWhileRevalidate Strategy
Used for assets that can be served stale while updating in background:
| Route Pattern | Cache Name | Max Entries | Max Age | Purpose |
|---|---|---|---|---|
| Google Fonts stylesheets | google-fonts-stylesheets |
4 | 7 days | Font CSS |
.eot, .otf, .ttf, .woff, .woff2 |
static-font-assets |
4 | 7 days | Font files |
.jpg, .jpeg, .gif, .png, .svg, .ico, .webp |
static-image-assets |
64 | 1 day | Images |
/_next/image?url= |
next-image |
64 | 1 day | Next.js optimized images |
.js |
static-js-assets |
32 | 1 day | JavaScript files |
.css, .less |
static-style-assets |
32 | 1 day | Stylesheets |
.json, .xml, .csv |
static-data-assets |
32 | 1 day | Data files |
Cross-Origin Strategy
Cross-origin requests use NetworkFirst with shorter cache duration:
| Route Pattern | Cache Name | Max Entries | Max Age | Purpose |
|---|---|---|---|---|
origin !== self.origin |
cross-origin |
32 | 1 hour | External resources |
Sources: frontend/public/sw.js1
Asset Precaching
During the build process, next-pwa generates a manifest of all static assets to be precached. These assets are cached during the service worker installation phase.
Precached Asset Categories
_diagram_4.png)
Precache Implementation
The service worker uses e.precacheAndRoute() to register all build assets:
// From sw.js (minified)
e.precacheAndRoute([
{url:"/_next/app-build-manifest.json",revision:"..."},
{url:"/_next/static/chunks/framework-*.js",revision:"..."},
// ... hundreds of other assets
{url:"/manifest.json",revision:"..."}
], {ignoreURLParametersMatching:[]})
Key Features:
- Each asset includes a revision hash for cache busting
- Assets are downloaded and cached during service worker installation
- Failed precache downloads cause installation to fail
- Updates trigger new service worker installation with updated assets
Sources: frontend/public/sw.js1
Offline Capabilities
The PWA provides comprehensive offline support through multiple mechanisms:
_diagram_5.png)
Offline Scenarios
Fully Supported Offline:
- Previously visited pages (from
next-datacache) - All precached static assets (JS, CSS, fonts, images)
- Start URL
/always available - Static images and media files (up to cache limits)
Limited Offline Support:
- API requests (if previously cached, max 16 entries)
- Dynamic data (up to 1 day cache age)
Not Available Offline:
- Authentication endpoints (
/api/auth/*excluded from caching) - Fresh data requiring real-time updates
- User-specific content not previously loaded
Sources: frontend/public/sw.js1
PWA Manifest and Icons
The PWA manifest defines the app's appearance when installed on a device.
Manifest Structure
_diagram_6.png)
Icon Requirements:
- 192x192 for Android home screen
- 512x512 for splash screen
- SVG for scalability
- All icons located in
/public/icons/
Install Behavior:
display: standalone- App opens without browser UIstart_url: /- Opens to landing page on launch- Platform-specific install prompts handled by browser
Sources: frontend/public/sw.js1 (precache list shows manifest.json and icon files)
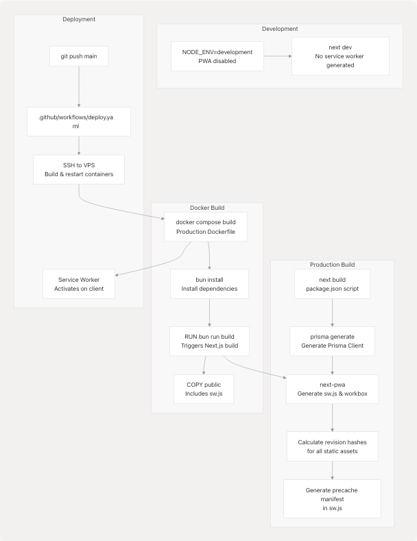
Build and Deployment Integration
The PWA generation is integrated into the Next.js build pipeline and deployment workflow.
_diagram_7.png)
Build Process Steps
- Pre-build: Prisma client generation frontend/package.json7
- Build:
next buildcommand withnext-pwawrapper frontend/package.json7 - PWA Generation:
next-pwaanalyzes build output- Generates precache manifest with all static assets
- Creates
sw.jswith Workbox configuration - Copies Workbox runtime library
- Docker Build: Assets copied to production image
- Deployment: Containers restarted, new service worker deployed
Service Worker Updates
When new code is deployed:
- Browser detects new
sw.jsfile (different hash) - New service worker installs in background
skipWaiting: trueforces immediate activation- Old caches cleaned via
cleanupOutdatedCaches() - New precache manifest downloaded
- Page automatically uses updated assets
Sources: frontend/next.config.js1-6 frontend/package.json7 .github/workflows/deploy.yaml35-39
Service Worker Registration
While next-pwa handles automatic registration, the registration happens client-side when the Next.js application loads.
Registration Flow
_diagram_8.png)
Registration Configuration:
- Automatic registration via
register: truefrontend/next.config.js3 - Immediate activation via
skipWaiting: truefrontend/next.config.js4 - Scope:
/(entire application) - Update check: On navigation and periodically
Sources: frontend/next.config.js1-6
Cache Management
The service worker implements sophisticated cache management to prevent unlimited storage growth.
Cache Expiration Policies
_diagram_9.png)
Cache Cleanup
The service worker implements automatic cleanup:
- On Activation:
cleanupOutdatedCaches()removes old versioned caches - On Storage Pressure: Quota exceeded errors trigger emergency cleanup
- On Update: New precache replaces old precache entries
- Periodic: Expiration plugin checks timestamps and entry counts
Implementation: ExpirationPlugin from Workbox handles automated cleanup based on the configured limits.
Sources: frontend/public/sw.js1
API Request Handling
API requests are handled with a custom route matcher that excludes authentication endpoints from caching.
_diagram_10.png)
API Route Patterns
Excluded from Caching:
/api/auth/[...nextauth]- NextAuth session management/api/auth/register- User registration/api/auth/verify-email- Email verification/api/auth/reset-password- Password reset/api/auth/delete-account- Account deletion- All other
/api/auth/*routes
Cached with NetworkFirst:
/api/analysis- Resume analysis results/api/ats- ATS evaluation/api/cold-mail- Cold email generation/api/resumes/*- Resume data/api/dashboard- Dashboard statistics- All other non-auth API routes
Configuration:
- Network timeout: 10 seconds
- Cache name:
apis - Max entries: 16
- Max age: 86400 seconds (1 day)
Sources: frontend/public/sw.js1
Development vs Production Behavior
The PWA behaves differently in development and production environments:
| Aspect | Development | Production |
|---|---|---|
| Service Worker | Disabled | Enabled |
| Caching | None | Full caching strategies |
| Build Output | No sw.js generated |
sw.js + Workbox library |
| Hot Reload | Works normally | N/A |
| Cache Debugging | Not needed | Chrome DevTools → Application → Cache Storage |
| Asset Updates | Immediate | Requires service worker update |
Development Mode Detection: frontend/next.config.js5
disable: process.env.NODE_ENV === "development"
This prevents caching issues during development where frequent file changes would conflict with service worker caching.
Sources: frontend/next.config.js1-6
Summary
The TalentSync PWA implementation provides:
- Automated Generation: Service worker automatically generated during Next.js build via
next-pwa - Intelligent Caching: Multiple strategies (NetworkFirst, CacheFirst, StaleWhileRevalidate) optimized for different asset types
- Offline Support: Precached assets and runtime caching enable core functionality offline
- Automatic Updates: Service worker updates seamlessly when new versions deploy
- Cache Management: Automatic expiration and cleanup prevent unlimited storage growth
- API Security: Authentication endpoints excluded from caching to prevent security issues
- Production-Only: Disabled in development to avoid interference with hot module replacement
The implementation leverages Workbox 6.6.0 for robust service worker functionality and follows PWA best practices for installability, offline support, and performance optimization.
Sources: frontend/next.config.js1-6 frontend/public/sw.js1 frontend/public/workbox-1bb06f5e.js1 frontend/package.json68