LinkedIn Services
Purpose and Scope
The LinkedIn Services module provides AI-powered content generation capabilities for building a professional LinkedIn presence. This includes generating engaging LinkedIn posts with research-backed content, creating comprehensive profile sections, and analyzing GitHub projects for professional storytelling. The services leverage Google Gemini LLM, web search capabilities, and GitHub repository analysis to produce personalized, contextually-rich content.
For general AI/ML integration patterns, see 3.8. For other career enhancement features, see 3.4 (Hiring Assistant). For web search and GitHub agent implementations, see 3.7.
Sources: backend/app/services/linkedin_profile.py1-408
System Architecture
The LinkedIn Services system consists of two primary components: LinkedIn Post Generator and LinkedIn Profile Generator. Both services integrate with support agents (GitHub and Web Search) to enrich content with real-world insights and project details.
Component Overview

Sources: backend/app/services/linkedin_profile.py1-408 backend/app/models/schemas.py359-442 backend/app/agents/github_agent.py1-418
Data Models
Post Generation Models
| Model | Fields | Purpose |
|---|---|---|
PostGenerationRequest |
topic, tone, audience, length, hashtags_option, cta_text, mimic_examples, language, post_count, emoji_level, github_project_url, enable_research |
Input parameters for LinkedIn post generation |
GeneratedPost |
text, hashtags, cta_suggestion, token_info, sources, github_project_name |
Individual generated post with metadata |
PostGenerationResponse |
success, message, posts: List[GeneratedPost], timestamp |
Wrapper containing multiple generated posts |
Source |
title, link |
Research source citation |
Sources: backend/app/models/schemas.py359-403
Profile Generation Models
| Model | Fields | Purpose |
|---|---|---|
LinkedInPageRequest |
name, current_role, industry, years_of_experience, key_skills, achievements, company_name, target_audience, professional_tone, include_personal_touch, github_profile_url, featured_repositories, generate_posts, post_count, content_themes |
Comprehensive profile generation parameters |
LinkedInProfileContent |
headline, summary, about_section, experience_highlights, skills_to_highlight, featured_projects |
Generated profile sections |
LinkedInPageResponse |
success, profile_content, suggested_posts, content_calendar, engagement_tips, timestamp |
Complete LinkedIn page bundle |
Sources: backend/app/services/linkedin_profile.py23-78
GitHub Integration Models
| Model | Fields | Purpose |
|---|---|---|
GitHubAnalysisRequest |
github_url: HttpUrl |
Request GitHub repository analysis |
GitHubInsights |
key_achievement, technical_highlights, impact_statement, linkedin_hooks, suggested_hashtags, project_stats |
LinkedIn-optimized project insights |
GitHubAnalysisResponse |
success, repository_info, linkedin_insights, timestamp |
Analyzed repository data for LinkedIn content |
Sources: backend/app/models/schemas.py424-442
LinkedIn Post Generation Service
The post generation service creates professional LinkedIn posts with optional GitHub project integration and web research. Posts are tailored by tone, audience, length, and emoji level.
Post Generation Workflow

Sources: backend/app/services/linkedin_post.py (referenced but not in provided files), backend/app/agents/github_agent.py224-246 backend/app/models/schemas.py359-403
Key Configuration Parameters
The PostGenerationRequest model provides fine-grained control over post characteristics:
length:"Short"(~50 words),"Medium"(~100-150 words),"Long"(~200+ words),"Any"emoji_level:0(none),1(minimal),2(moderate),3(expressive)hashtags_option:"suggest","none", or custom listtone: Professional, casual, technical, inspirational, etc.enable_research: Boolean to toggle web search enrichment
Sources: backend/app/models/schemas.py360-375
LinkedIn Profile Generation Service
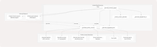
The LinkedInPageGenerator class creates comprehensive LinkedIn profile content including headline, summary, about section, and suggested posts with a content calendar.
Profile Generation Architecture

Sources: backend/app/services/linkedin_profile.py80-148
Profile Content Generation Process
The profile generation process consists of multiple LLM invocations to create distinct profile sections:
1. Headline Generation
Prompt Context:
- Current role, industry, experience years
- Key skills and achievements
- Target audience
- Industry insights (if available)
Output: 220-character professional headline
Implementation: backend/app/services/linkedin_profile.py175-188
2. Summary Generation
Prompt Context: Same as headline
Output: 2-3 paragraph professional summary
Implementation: backend/app/services/linkedin_profile.py190-203
3. About Section Generation
Prompt Context: Professional journey, expertise, values, passions
Output: Detailed conversational about section
Implementation: backend/app/services/linkedin_profile.py205-218
4. Experience Highlights Assembly
Combines structured data:
- Years of experience in industry
- Top 3 skills
- Top 3 achievements
Implementation: backend/app/services/linkedin_profile.py220-226
5. Featured Projects Extraction
For each GitHub repository (up to 3):
- Project name, description
- Primary language
- Star count
- Repository URL
Implementation: backend/app/services/linkedin_profile.py231-241
Sources: backend/app/services/linkedin_profile.py149-249
Suggested Posts Generation
The profile generator creates thematic posts aligned with the professional's background and selected content themes:

Each post is generated using the generate_single_post() function from the post generation service, with context tailored to the theme and professional background.
Sources: backend/app/services/linkedin_profile.py251-301
Content Calendar Creation
The content calendar provides a structured posting schedule:
| Day | Content Type | Engagement Goal |
|---|---|---|
| Monday | Industry insights and trends | Position as thought leader |
| Wednesday | Professional development and career tips | Drive discussions |
| Friday | Project highlights and achievements | Showcase expertise |
| Weekend | Thought leadership and reflections | Connect with peers |
| Bi-weekly | Industry news commentary | Thought leadership |
| Monthly | Career milestone or reflection | Inspire others |
Implementation: backend/app/services/linkedin_profile.py303-355
Engagement Tips Generation
Personalized engagement tips are generated based on:
- Experience level (mentorship tips for 5+ years)
- GitHub presence (technical content suggestions)
- Personal touch preference (anecdote recommendations)
- Industry-specific networking advice
Implementation: backend/app/services/linkedin_profile.py357-393
Sources: backend/app/services/linkedin_profile.py251-393
GitHub Agent Integration
The GitHubAgent class provides deep repository analysis for LinkedIn content generation.
GitHub Agent Architecture

Sources: backend/app/agents/github_agent.py49-247
Repository Ingestion
The agent optionally uses the gitingest library to extract comprehensive repository context:
Async Path: backend/app/agents/github_agent.py12-16
from gitingest import ingest_async as _gitingest_async
Sync Fallback: backend/app/agents/github_agent.py18-22
from gitingest import ingest as _gitingest_sync
The ingestion process returns:
tree: Directory structuresummary: High-level overviewcontent: Full codebase text (truncated to ~1.8M chars if needed)
This data is stored in the IngestedContent Pydantic model and truncated for LLM prompts using the excerpt() method.
Implementation: backend/app/agents/github_agent.py161-194
LinkedIn Insights Generation
The agent sends repository context to the LLM with a structured prompt to extract LinkedIn-optimized insights:
Prompt Template: backend/app/agents/github_agent.py274-284
Analyze this GitHub project and provide LinkedIn-friendly insights:
[Project context: name, description, language, stars, topics, README, code summary, tree]
Provide insights in the following format:
1. Key Achievement: What makes this project notable?
2. Technical Highlights: Key technologies and innovations
3. Impact Statement: What problem does it solve?
4. LinkedIn Hooks: 3 engaging ways to present this project
The LLM response is parsed to extract structured fields.
Sources: backend/app/agents/github_agent.py248-332
Hashtag Generation
Hashtags are generated from multiple sources:
- Language-based: Primary programming language
- Topic-based: GitHub repository topics (up to 3)
- Generic:
opensource,development,coding,tech,innovation(up to 2)
Hashtags are cleaned (alphanumeric only) and limited to 5 unique tags.
Implementation: backend/app/agents/github_agent.py381-408
Sources: backend/app/agents/github_agent.py381-408
Web Search Agent Integration
The LinkedIn services integrate with WebSearchAgent for industry research and trend analysis.
Research Workflow

Usage in Profile Generation: backend/app/services/linkedin_profile.py96-104
research = await self.web_agent.research_topic(
f"{request.industry} trends career opportunities 2024",
f"Professional with {request.years_of_experience} years experience"
)
industry_insights = research.get("research_summary", "")
Sources: backend/app/services/linkedin_profile.py94-105 backend/app/models/schemas.py406-422
Service Initialization and Error Handling
Service Initialization
The LinkedInPageGenerator class initializes with optional agent support:
backend/app/services/linkedin_profile.py82-85
def __init__(self):
self.web_agent = WebSearchAgent() if HAS_AGENTS else None
self.github_agent = GitHubAgent() if HAS_AGENTS else None
Agents are imported with fallback to graceful degradation:
backend/app/services/linkedin_profile.py13-20
try:
from app.agents.websearch_agent import WebSearchAgent
from app.agents.github_agent import GitHubAgent
HAS_AGENTS = True
except ImportError:
HAS_AGENTS = False
Error Handling Patterns
GitHub Analysis Errors: backend/app/services/linkedin_profile.py109-117
for repo_url in request.featured_repositories:
try:
analysis = await self.github_agent.analyze_project_for_linkedin(str(repo_url))
if not analysis.get("error"):
github_insights.append(analysis)
except Exception as e:
print(f"GitHub analysis failed for {repo_url}: {e}")
Industry Research Errors: backend/app/services/linkedin_profile.py96-104
try:
research = await self.web_agent.research_topic(...)
industry_insights = research.get("research_summary", "")
except Exception as e:
print(f"Industry research failed: {e}")
Failed enrichments are logged but do not block profile generation—the service continues with available data.
Sources: backend/app/services/linkedin_profile.py82-148
LLM Integration
All LinkedIn services use the shared LLM instance from the core module:
backend/app/services/linkedin_profile.py10
from app.core.llm import llm
The LLM is configured as:
- Model:
gemini-2.0-flash - Temperature:
0.1(deterministic) - Provider: Google Generative AI via
langchain-google-genai
Async Invocation Pattern
All LLM calls use the async ainvoke() method:
backend/app/services/linkedin_profile.py182-188
headline_response = await llm.ainvoke(headline_prompt)
headline = str(
headline_response.content
if hasattr(headline_response, "content")
else headline_response
).strip()
For LLM configuration details, see 3.8.
Sources: backend/app/services/linkedin_profile.py10 backend/app/core/llm.py (referenced), backend/app/agents/github_agent.py286
API Endpoints
While the service functions are defined in the service layer, they are exposed through FastAPI endpoints (implementation location varies by codebase structure).
Expected Endpoint Structure

Request/Response Flow
Post Generation:
POST /api/linkedin/generate-posts
Content-Type: application/json
{
"topic": "AI trends in healthcare",
"tone": "Professional",
"audience": ["Healthcare professionals", "Data scientists"],
"length": "Medium",
"post_count": 3,
"enable_research": true,
"github_project_url": "https://github.com/user/health-ai"
}
Profile Generation:
POST /api/linkedin/generate-profile
Content-Type: application/json
{
"name": "Jane Doe",
"current_role": "Senior Data Scientist",
"industry": "Healthcare Technology",
"years_of_experience": 8,
"key_skills": ["Machine Learning", "Python", "Healthcare Analytics"],
"achievements": ["Published 3 research papers", "Led team of 5 engineers"],
"generate_posts": true,
"post_count": 5,
"featured_repositories": [
"https://github.com/janedoe/health-ml-pipeline"
]
}
Sources: backend/app/models/schemas.py359-442
Dependencies
Required Packages
| Package | Purpose | Version |
|---|---|---|
langchain |
LLM orchestration framework | >=0.3.25 |
langchain-google-genai |
Google Gemini integration | >=2.1.5 |
pydantic |
Data validation and schemas | >=2.11.5 |
fastapi |
API framework | >=0.115.12 |
Optional Packages
| Package | Purpose | Fallback Behavior |
|---|---|---|
gitingest |
Deep repository analysis | Basic GitHub API only |
tavily-python |
Web search enrichment | No research enrichment |
Sources: backend/pyproject.toml1-40 backend/requirements.txt1-121
Example Usage Patterns
Generating Posts with GitHub Integration
from app.services.linkedin_post import generate_single_post
from app.models.schemas import PostGenerationRequest
request = PostGenerationRequest(
topic="Open source contribution",
tone="Inspirational",
length="Medium",
post_count=3,
emoji_level=2,
github_project_url="https://github.com/user/awesome-project",
enable_research=True
)
posts = await generate_posts(request)
for post in posts.posts:
print(post.text)
print(f"Hashtags: {', '.join(post.hashtags)}")
Generating Complete LinkedIn Profile
from app.services.linkedin_profile import generate_comprehensive_linkedin_page
from app.models.schemas import LinkedInPageRequest
request = LinkedInPageRequest(
name="John Smith",
current_role="Machine Learning Engineer",
industry="Artificial Intelligence",
years_of_experience=6,
key_skills=["Python", "TensorFlow", "MLOps", "Computer Vision"],
achievements=[
"Built ML pipeline processing 1M+ images daily",
"Reduced model latency by 40%"
],
generate_posts=True,
post_count=5,
featured_repositories=[
"https://github.com/jsmith/vision-pipeline",
"https://github.com/jsmith/ml-tools"
]
)
response = await generate_comprehensive_linkedin_page(request)
print(response.profile_content.headline)
print(response.profile_content.about_section)
print(f"Generated {len(response.suggested_posts)} posts")
print(f"Content calendar has {len(response.content_calendar)} items")
Sources: backend/app/services/linkedin_profile.py401-407 backend/app/models/schemas.py34-78
Performance Considerations
Async Execution
All LinkedIn services use async/await patterns to avoid blocking during:
- LLM API calls (typically 2-5 seconds per generation)
- GitHub API requests (typically 1-2 seconds)
- Repository ingestion (can take 10-60 seconds for large repos)
- Web search queries (typically 2-4 seconds)
Timeout Configuration
Repository ingestion has a configurable timeout:
backend/app/agents/github_agent.py161-163
async def _ingest_repository(
self, url: str, timeout: float = 60.0
) -> Optional[IngestedContent]:
Content Truncation
Large repository content is truncated to prevent LLM context overflow:
backend/app/agents/github_agent.py184-189
max_len = 5 * 3 * 600_000 # ~1.8M chars
if len(content) > max_len:
content = (
content[:max_len - 1000]
+ "\n...\n[large repository content truncated]"
)
The IngestedContent.excerpt() method further truncates for LLM prompts:
backend/app/agents/github_agent.py40-46
def excerpt(self, max_chars: int = 4000) -> str:
if len(content) <= max_chars:
return content
return content[:max_chars - 500] + "\n...\n[truncated]" + content[-400:]
Sources: backend/app/agents/github_agent.py161-194 backend/app/agents/github_agent.py40-46
Summary
The LinkedIn Services module provides comprehensive AI-powered content generation for professional networking:
- Post Generation: Creates engaging posts with configurable tone, length, and emoji levels, enriched with GitHub project insights and web research
- Profile Generation: Produces complete LinkedIn profiles including headline, summary, about section, experience highlights, and featured projects
- Content Strategy: Generates content calendars and engagement tips tailored to professional background
- Agent Integration: Leverages GitHub Agent for repository analysis and Web Search Agent for industry research
- Error Resilience: Gracefully degrades when optional enrichments fail, ensuring content generation succeeds with available data
All services integrate with the shared Google Gemini LLM and follow async patterns for optimal performance.
Sources: backend/app/services/linkedin_profile.py1-408 backend/app/agents/github_agent.py1-418 backend/app/models/schemas.py359-442