GitHub Agent
Purpose and Scope
The GitHub Agent is a specialized support service that extracts project information from GitHub repositories and generates LinkedIn-friendly content insights. It serves as a data enrichment layer for the LinkedIn Services by analyzing repository metadata, codebase structure, and technical details to produce professional content suitable for LinkedIn posts and profiles.
For information about the LinkedIn Services that consume this agent's output, see LinkedIn Services. For other support agents (Web Search, Web Content), see Support Agents.
Sources: backend/app/agents/github_agent.py1-418
Architecture Overview
The GitHub Agent operates as a stateless service within the backend support layer, providing both shallow (API-based) and deep (codebase-level) repository analysis capabilities.

Sources: backend/app/agents/github_agent.py49-418 backend/pyproject.toml25
Core Components
GitHubAgent Class
The main class that orchestrates repository analysis and insight generation.
| Method | Purpose | Return Type |
|---|---|---|
parse_github_url(url) |
Extract owner and repo from GitHub URLs | Optional[Dict[str, str]] |
get_repository_info(url) |
Fetch metadata via GitHub API | Dict[str, Any] |
_ingest_repository(url) |
Deep codebase analysis (optional) | Optional[IngestedContent] |
analyze_project_for_linkedin(url) |
Full analysis pipeline | Dict[str, Any] |
_generate_project_insights(repo_info) |
LLM-powered insight generation | Dict[str, Any] |
_get_readme_content(owner, repo) |
Fetch README text | str |
Sources: backend/app/agents/github_agent.py49-223
IngestedContent Model
Pydantic model representing deep repository ingestion output from the gitingest library.
class IngestedContent(BaseModel):
tree: str # File structure tree
summary: str # Repository summary
content: str # Full codebase content
def excerpt(max_chars: int = 4000) -> str:
# Returns truncated content for LLM prompts
Sources: backend/app/agents/github_agent.py33-46
GitHub API Integration
The agent uses the GitHub REST API v3 to retrieve repository metadata without requiring authentication.

Retrieved Metadata
The get_repository_info() method constructs a comprehensive dictionary:
| Field | Source | Description |
|---|---|---|
name |
/repos/{owner}/{repo} |
Repository name |
full_name |
/repos/{owner}/{repo} |
Full name (owner/repo) |
description |
/repos/{owner}/{repo} |
Repository description |
stars |
stargazers_count |
Number of stars |
forks |
forks_count |
Number of forks |
language |
/repos/{owner}/{repo} |
Primary language |
languages |
/repos/{owner}/{repo}/languages |
All languages with bytes |
topics |
/repos/{owner}/{repo} |
Repository topics |
readme_content |
/repos/{owner}/{repo}/readme |
First 1000 chars of README |
recent_commits |
Count of /commits?per_page=5 |
Activity indicator |
is_active |
recent_commits > 0 |
Boolean activity flag |
Sources: backend/app/agents/github_agent.py90-159
Deep Repository Ingestion
The agent optionally uses the gitingest library for deep codebase analysis. This is a best-effort feature with graceful degradation.
Dependency Detection

Sources: backend/app/agents/github_agent.py12-27
Ingestion Process
The _ingest_repository() method handles async/sync compatibility and content truncation:
# Adaptive async execution
if _HAS_GITINGEST_ASYNC:
summary, tree, content = await _gitingest_async(url)
else:
# Run sync in thread pool to avoid blocking
loop = asyncio.get_running_loop()
summary, tree, content = await loop.run_in_executor(
None, lambda: _gitingest_sync(url)
)
Safeguards:
- 60-second timeout on ingestion
- Content truncated to ~1.8M characters max to prevent memory issues
- All exceptions caught (optional feature)
- Returns
Noneif unavailable or fails
Sources: backend/app/agents/github_agent.py161-202
LLM-Powered Insight Generation
The agent uses Google Gemini to transform technical repository data into LinkedIn-appropriate content.

Prompt Structure
The prompt sent to the LLM requests structured insights:
Analyze this GitHub project and provide LinkedIn-friendly insights:
Project: {name}
Description: {description}
Main Language: {language}
Stars: {stars}
Topics: {topics}
README excerpt: {readme_content[:500]}
Code Summary: {repo_summary[:600]} # if ingested
Code Tree (partial): {code_tree[:1200]} # if ingested
Provide insights in the following format:
1. Key Achievement: What makes this project notable?
2. Technical Highlights: Key technologies and innovations
3. Impact Statement: What problem does it solve?
4. LinkedIn Hooks: 3 engaging ways to present this project
Sources: backend/app/agents/github_agent.py248-332
Insight Extraction Methods
| Method | Pattern | Purpose |
|---|---|---|
_extract_insight(text, section) |
`r"{section}:?\s*(.+?)(?=\n\d+. | $)"` |
_extract_hooks(text) |
Split by newlines, clean bullets | Extract 3 LinkedIn hook suggestions |
_generate_hashtags(repo_info) |
Language + topics + generic tags | Generate 5 relevant hashtags |
Sources: backend/app/agents/github_agent.py334-408
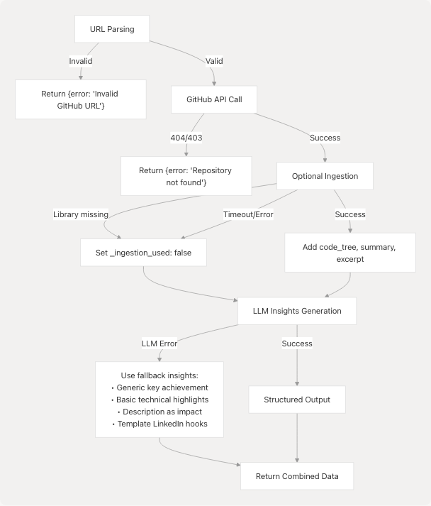
Analysis Pipeline
Complete Flow

Sources: backend/app/agents/github_agent.py224-246
Output Schema
The analyze_project_for_linkedin() method returns a comprehensive dictionary:
Top-Level Structure
{
# From GitHub API
"name": str,
"full_name": str,
"description": str,
"stars": int,
"forks": int,
"language": str,
"languages": dict,
"topics": list,
"created_at": str,
"updated_at": str,
"homepage": str,
"license": str,
"open_issues": int,
"readme_content": str,
"recent_commits": int,
"is_active": bool,
"url": str,
# From ingestion (if available)
"code_tree": str, # First 5000 chars
"repo_summary": str,
"repo_content_excerpt": str, # Max 6000 chars
"_ingestion_used": bool,
# From LLM analysis
"linkedin_insights": {
"key_achievement": str,
"technical_highlights": str,
"impact_statement": str,
"linkedin_hooks": [str, str, str],
"suggested_hashtags": [str, str, str, str, str],
"project_stats": {
"stars": int,
"language": str,
"is_active": bool
}
}
}
Sources: backend/app/agents/github_agent.py224-246 backend/app/agents/github_agent.py292-309
URL Parsing
The parse_github_url() method handles various GitHub URL formats:
Supported Patterns
patterns = [
r"github\.com/([^/]+)/([^/]+?)(?:\.git)?/?$", # Basic: owner/repo
r"github\.com/([^/]+)/([^/]+)/.*", # With path
r"github\.com/([^/]+)/([^/]+)$", # Exact match
]
Examples
| Input | Extracted |
|---|---|
https://github.com/user/repo |
{owner: "user", repo: "repo"} |
github.com/user/repo.git |
{owner: "user", repo: "repo"} |
https://github.com/user/repo/tree/main |
{owner: "user", repo: "repo"} |
user/repo |
Normalized to https://user/repo → parsed |
Sources: backend/app/agents/github_agent.py59-88
Error Handling
The agent implements graceful degradation at multiple levels:
Failure Modes and Fallbacks

Sources: backend/app/agents/github_agent.py86-88 backend/app/agents/github_agent.py157-159 backend/app/agents/github_agent.py314-332
Integration Points
Usage in LinkedIn Services
The LinkedIn Profile Generator and LinkedIn Post Generator use this agent to enrich content:
# Typical usage pattern
from app.agents.github_agent import analyze_github_for_linkedin
# In LinkedIn service
github_data = await analyze_github_for_linkedin(repo_url)
if not github_data.get("error"):
# Use insights for content generation
hooks = github_data["linkedin_insights"]["linkedin_hooks"]
hashtags = github_data["linkedin_insights"]["suggested_hashtags"]
project_stats = github_data["linkedin_insights"]["project_stats"]
Sources: backend/app/agents/github_agent.py412-417
Dependencies
Required Dependencies
| Package | Purpose | Constraint |
|---|---|---|
requests |
GitHub API calls | Core |
pydantic |
Data validation | Core |
langchain-google-genai |
LLM integration | Core |
Optional Dependencies
| Package | Purpose | Fallback Behavior |
|---|---|---|
gitingest |
Deep repository analysis | Gracefully skipped, uses shallow analysis only |
Sources: backend/pyproject.toml11-30 backend/app/agents/github_agent.py12-27
Configuration
GitHub API Settings
github_api_base = "https://api.github.com"
headers = {
"Accept": "application/vnd.github.v3+json",
"User-Agent": "TalentSync-LinkedIn-Generator",
}
Note: No authentication required for public repositories. Rate limits apply (60 requests/hour for unauthenticated requests).
Ingestion Limits
| Parameter | Value | Purpose |
|---|---|---|
timeout |
60 seconds | Max time for ingestion |
max_len |
5 × 3 × 600,000 chars | Max content size before truncation |
excerpt_max_chars |
4000-6000 chars | Content size for LLM prompts |
Sources: backend/app/agents/github_agent.py52-57 backend/app/agents/github_agent.py162 backend/app/agents/github_agent.py184-189
Performance Considerations
Execution Times
- Shallow analysis (API only): 1-3 seconds (3-4 HTTP requests)
- Deep analysis (with ingestion): 10-60 seconds (depends on repository size)
- LLM insight generation: 2-5 seconds (single LLM call)
Optimization Strategies
- Content Truncation: README limited to 1000 chars, ingested content to 6000 chars for LLM
- Async Execution: Uses
asynciofor non-blocking operations - Thread Pool: Sync
gitingestruns in executor to avoid blocking event loop - Early Returns: URL validation fails fast before API calls
- Graceful Degradation: Missing ingestion library doesn't block analysis
Sources: backend/app/agents/github_agent.py218-219 backend/app/agents/github_agent.py176-177 backend/app/agents/github_agent.py238
Testing and Validation
URL Parsing Edge Cases
The parser handles:
- Scheme-less URLs (adds
https://) - Trailing
.gitextension (removed) - Repository paths (e.g.,
/tree/main,/blob/master/file) - Leading/trailing slashes
Sources: backend/app/agents/github_agent.py64-82
Insight Parsing Robustness
All parsing methods include fallback values:
_extract_insight()returns generic message on failure_extract_hooks()returns 3 default hooks if parsing fails_generate_hashtags()always returns 5 hashtags (from language + topics + generic)